View on GitHub

DNSViz: A DNS visualization tool

shop.stonecountertops.co.za

Updated: 2024-06-22 02:29:22 UTC (626 days ago) Update now
« Previous analysis | Next analysis »
DNSSEC options (hide)
  1. |?|
  2. |?|
  3. |?|
  4. |?|
  5. |?|
  6. |?|
  7. |?|
  8. |?|
  9. |?|
  10. |?|
Notices
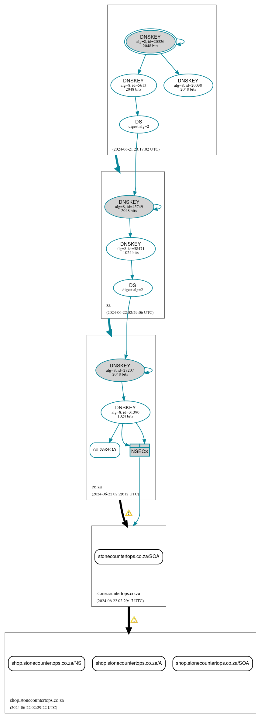
DNSSEC Authentication Chain

RRset statusRRset status

Insecure (4)
  • shop.stonecountertops.co.za/A
  • shop.stonecountertops.co.za/NS
  • shop.stonecountertops.co.za/SOA
  • stonecountertops.co.za/SOA
Secure (1)
  • co.za/SOA

DNSKEY/DS/NSEC statusDNSKEY/DS/NSEC status

Secure (10)
  • ./DNSKEY (alg 8, id 20038)
  • ./DNSKEY (alg 8, id 20326)
  • ./DNSKEY (alg 8, id 5613)
  • NSEC3 proving non-existence of stonecountertops.co.za/DS
  • co.za/DNSKEY (alg 8, id 28207)
  • co.za/DNSKEY (alg 8, id 31390)
  • co.za/DS (alg 8, id 28207)
  • za/DNSKEY (alg 8, id 45749)
  • za/DNSKEY (alg 8, id 58471)
  • za/DS (alg 8, id 45749)

Delegation statusDelegation status

Insecure (2)
  • co.za to stonecountertops.co.za
  • stonecountertops.co.za to shop.stonecountertops.co.za
Secure (2)
  • . to za
  • za to co.za

NoticesNotices

Warnings (3)
  • co.za to stonecountertops.co.za: The following NS name(s) were found in the authoritative NS RRset, but not in the delegation NS RRset (i.e., in the co.za zone): ns-937.awsdns-53.net, ns-1050.awsdns-03.org, ns-1699.awsdns-20.co.uk, ns-267.awsdns-33.com See RFC 1034, Sec. 4.2.2.
  • stonecountertops.co.za to shop.stonecountertops.co.za: The server(s) for the parent zone (stonecountertops.co.za) responded with a referral instead of answering authoritatively for the DS RR type. See RFC 4034, Sec. 5. (97.74.108.9, 173.201.76.9, 2603:5:21c0::9, 2603:5:22c0::9, UDP_-_EDNS0_4096_D_KN)
  • shop.stonecountertops.co.za/DS has warnings; select the "Denial of existence" DNSSEC option to see them.

DNSKEY legend

Full legend
SEP bit setSEP bit set
Revoke bit setRevoke bit set
Trust anchorTrust anchor
Download: png | svg
Warning JavaScript is required to make the graph below interactive.
DNSSEC authentication graph