View on GitHub

DNSViz: A DNS visualization tool

securebanking.myrams.com.au

Updated: 2021-10-18 10:41:33 UTC (1517 days ago) Update now
« Previous analysis | Next analysis »
DNSSEC options (hide)
  1. |?|
  2. |?|
  3. |?|
  4. |?|
  5. |?|
  6. |?|
  7. |?|
  8. |?|
  9. |?|
  10. |?|
Notices
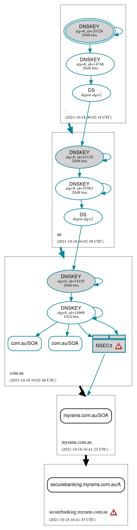
DNSSEC Authentication Chain

RRset statusRRset status

Insecure (2)
  • myrams.com.au/SOA
  • securebanking.myrams.com.au/A
Secure (2)
  • com.au/SOA
  • com.au/SOA

DNSKEY/DS/NSEC statusDNSKEY/DS/NSEC status

Secure (9)
  • ./DNSKEY (alg 8, id 14748)
  • ./DNSKEY (alg 8, id 20326)
  • NSEC3 proving non-existence of myrams.com.au/DS
  • au/DNSKEY (alg 8, id 35563)
  • au/DNSKEY (alg 8, id 43126)
  • au/DS (alg 8, id 43126)
  • com.au/DNSKEY (alg 8, id 14185)
  • com.au/DNSKEY (alg 8, id 14968)
  • com.au/DS (alg 8, id 14185)

Delegation statusDelegation status

Insecure (2)
  • com.au to myrams.com.au
  • myrams.com.au to securebanking.myrams.com.au
Secure (2)
  • . to au
  • au to com.au

NoticesNotices

Errors (12)
  • NSEC3 proving non-existence of myrams.com.au/DS: An iterations count of 0 must be used in NSEC3 records to alleviate computational burdens. See RFC 9276, Sec. 3.1.
  • NSEC3 proving non-existence of myrams.com.au/DS: An iterations count of 0 must be used in NSEC3 records to alleviate computational burdens. See RFC 9276, Sec. 3.1.
  • securebanking.myrams.com.au zone: The server(s) were not responsive to queries over TCP. See RFC 1035, Sec. 4.2. (175.45.145.179, 175.45.152.11)
  • securebanking.myrams.com.au/MX has errors; select the "Denial of existence" DNSSEC option to see them.
  • securebanking.myrams.com.au/NS has errors; select the "Denial of existence" DNSSEC option to see them.
  • securebanking.myrams.com.au/DNSKEY has errors; select the "Denial of existence" DNSSEC option to see them.
  • securebanking.myrams.com.au/AAAA has errors; select the "Denial of existence" DNSSEC option to see them.
  • securebanking.myrams.com.au/NSEC3PARAM has errors; select the "Denial of existence" DNSSEC option to see them.
  • securebanking.myrams.com.au/SOA has errors; select the "Denial of existence" DNSSEC option to see them.
  • securebanking.myrams.com.au/TXT has errors; select the "Denial of existence" DNSSEC option to see them.
  • a968hfwcep.securebanking.myrams.com.au/A has errors; select the "Denial of existence" DNSSEC option to see them.
  • securebanking.myrams.com.au/CNAME has errors; select the "Denial of existence" DNSSEC option to see them.
Warnings (2)
  • NSEC3 proving non-existence of myrams.com.au/DS: The salt value for an NSEC3 record should be empty. See RFC 9276, Sec. 3.1.
  • NSEC3 proving non-existence of myrams.com.au/DS: The salt value for an NSEC3 record should be empty. See RFC 9276, Sec. 3.1.

DNSKEY legend

Full legend
SEP bit setSEP bit set
Revoke bit setRevoke bit set
Trust anchorTrust anchor
Download: png | svg
Warning JavaScript is required to make the graph below interactive.
DNSSEC authentication graph