View on GitHub

DNSViz: A DNS visualization tool

sdu.dk

Updated: 2025-08-25 17:03:14 UTC (145 days ago) Update now
« Previous analysis | Next analysis »
DNSSEC options (hide)
  1. |?|
  2. |?|
  3. |?|
  4. |?|
  5. |?|
  6. |?|
  7. |?|
  8. |?|
  9. |?|
  10. |?|
Notices
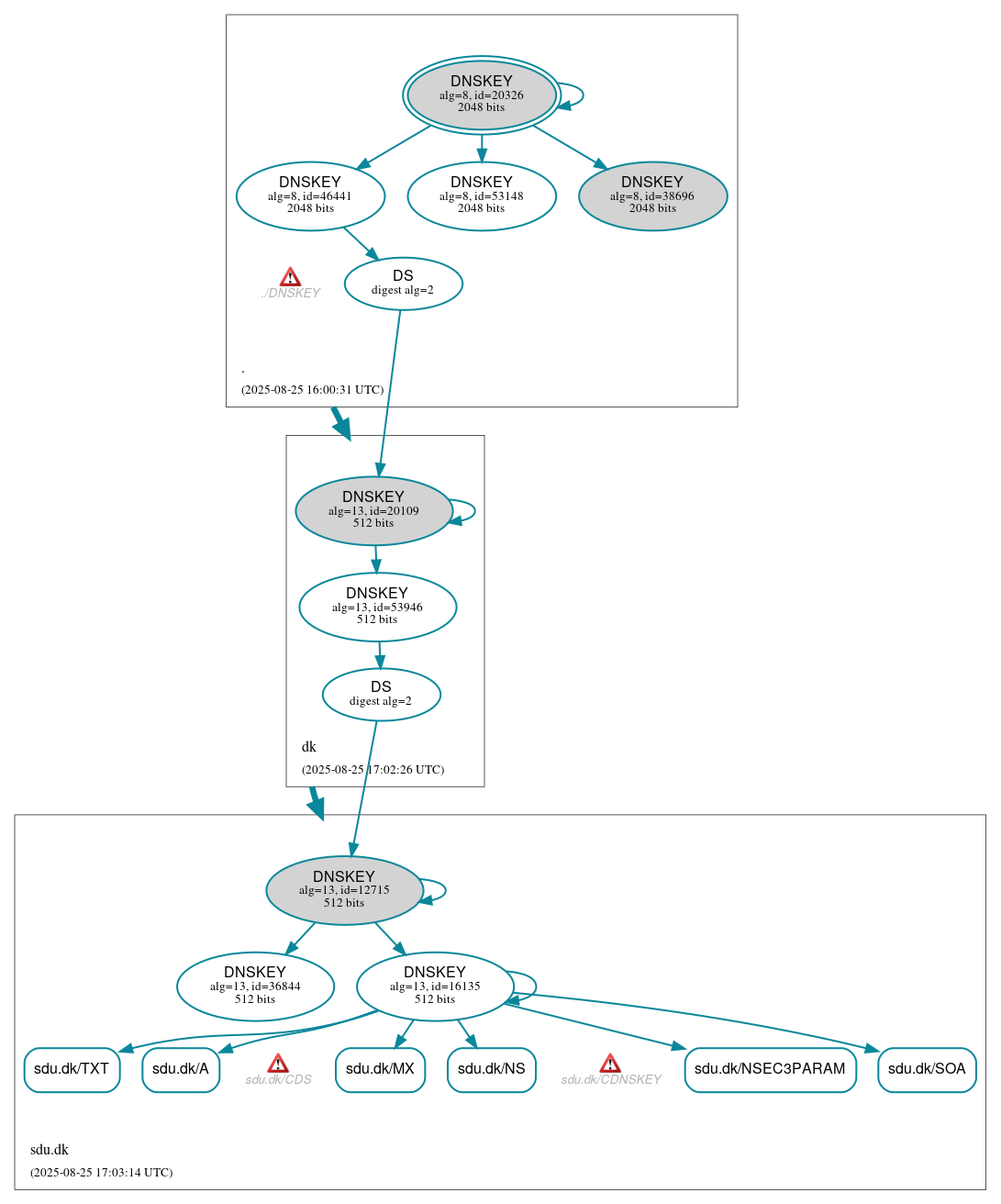
DNSSEC Authentication Chain

RRset statusRRset status

Secure (6)
  • sdu.dk/A
  • sdu.dk/MX
  • sdu.dk/NS
  • sdu.dk/NSEC3PARAM
  • sdu.dk/SOA
  • sdu.dk/TXT

DNSKEY/DS/NSEC statusDNSKEY/DS/NSEC status

Secure (11)
  • ./DNSKEY (alg 8, id 20326)
  • ./DNSKEY (alg 8, id 38696)
  • ./DNSKEY (alg 8, id 46441)
  • ./DNSKEY (alg 8, id 53148)
  • dk/DNSKEY (alg 13, id 20109)
  • dk/DNSKEY (alg 13, id 53946)
  • dk/DS (alg 13, id 20109)
  • sdu.dk/DNSKEY (alg 13, id 12715)
  • sdu.dk/DNSKEY (alg 13, id 16135)
  • sdu.dk/DNSKEY (alg 13, id 36844)
  • sdu.dk/DS (alg 13, id 12715)

Delegation statusDelegation status

Secure (2)
  • . to dk
  • dk to sdu.dk

NoticesNotices

Errors (6)
  • ./DNSKEY: No response was received from the server over UDP (tried 12 times). See RFC 1035, Sec. 4.2. (192.112.36.4, 2001:500:12::d0d, UDP_-_EDNS0_4096_D_KN)
  • sdu.dk/CDNSKEY: No response was received from the server over UDP (tried 12 times). See RFC 1035, Sec. 4.2. (130.225.155.136, 130.225.155.148, 193.163.227.4, UDP_-_NOEDNS_)
  • sdu.dk/CDS: No response was received from the server over UDP (tried 12 times). See RFC 1035, Sec. 4.2. (130.225.155.136, 130.225.155.148, 193.163.227.4, UDP_-_NOEDNS_)
  • sdu.dk/AAAA has errors; select the "Denial of existence" DNSSEC option to see them.
  • yisal.4povt.sdu.dk/A has errors; select the "Denial of existence" DNSSEC option to see them.
  • sdu.dk/CNAME has errors; select the "Denial of existence" DNSSEC option to see them.
Warnings (3)
  • sdu.dk/AAAA has warnings; select the "Denial of existence" DNSSEC option to see them.
  • yisal.4povt.sdu.dk/A has warnings; select the "Denial of existence" DNSSEC option to see them.
  • sdu.dk/CNAME has warnings; select the "Denial of existence" DNSSEC option to see them.

DNSKEY legend

Full legend
SEP bit setSEP bit set
Revoke bit setRevoke bit set
Trust anchorTrust anchor
Download: png | svg
Warning JavaScript is required to make the graph below interactive.
DNSSEC authentication graph