View on GitHub

DNSViz: A DNS visualization tool

satovsky.social

Updated: 2025-02-12 05:16:04 UTC (341 days ago) Update now
« Previous analysis | Next analysis »
DNSSEC options (hide)
  1. |?|
  2. |?|
  3. |?|
  4. |?|
  5. |?|
  6. |?|
  7. |?|
  8. |?|
  9. |?|
  10. |?|
Notices
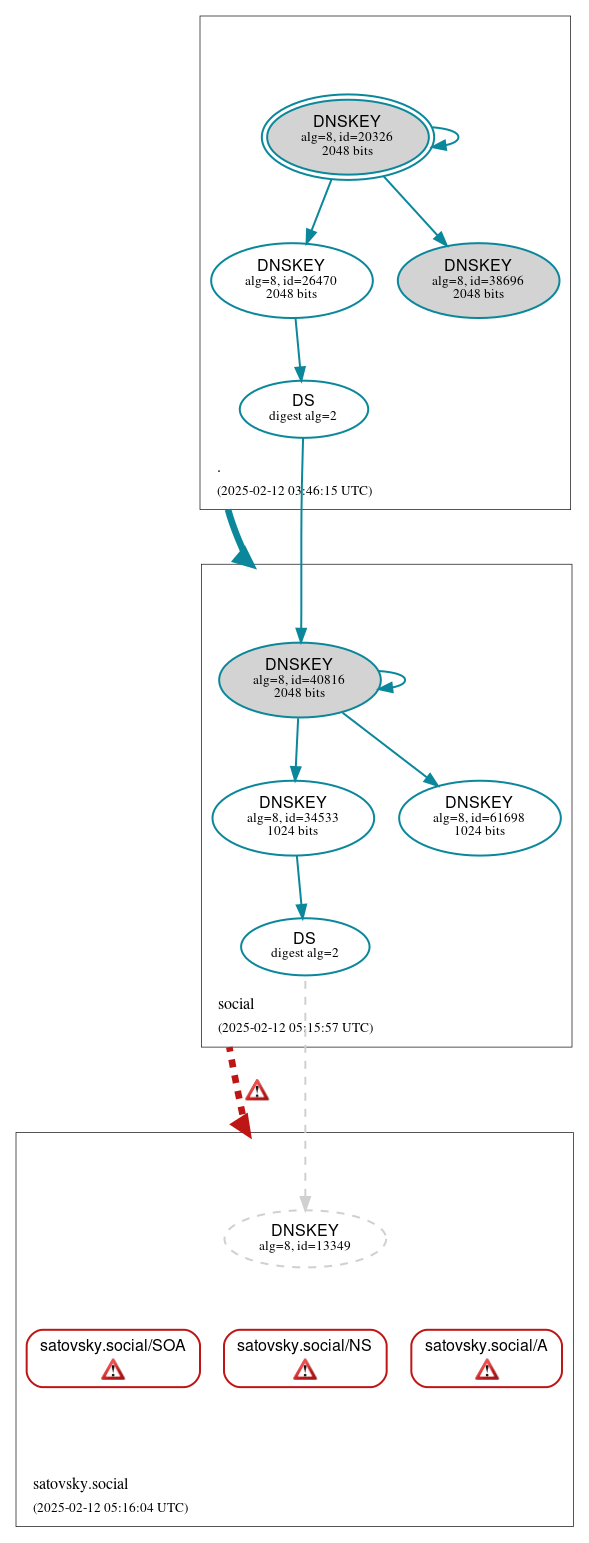
DNSSEC Authentication Chain

RRset statusRRset status

Bogus (3)
  • satovsky.social/A
  • satovsky.social/NS
  • satovsky.social/SOA

DNSKEY/DS/NSEC statusDNSKEY/DS/NSEC status

Secure (8)
  • ./DNSKEY (alg 8, id 20326)
  • ./DNSKEY (alg 8, id 26470)
  • ./DNSKEY (alg 8, id 38696)
  • satovsky.social/DS (alg 8, id 13349)
  • social/DNSKEY (alg 8, id 34533)
  • social/DNSKEY (alg 8, id 40816)
  • social/DNSKEY (alg 8, id 61698)
  • social/DS (alg 8, id 40816)
Non_existent (1)
  • satovsky.social/DNSKEY (alg 8, id 13349)

Delegation statusDelegation status

Bogus (1)
  • social to satovsky.social
Secure (1)
  • . to social

NoticesNotices

Errors (14)
  • satovsky.social/A: No RRSIG covering the RRset was returned in the response. See RFC 4035, Sec. 3.1.1. (108.162.192.113, 108.162.193.144, 172.64.32.113, 172.64.33.144, 173.245.58.113, 173.245.59.144, 2606:4700:50::adf5:3a71, 2606:4700:58::adf5:3b90, 2803:f800:50::6ca2:c071, 2803:f800:50::6ca2:c190, 2a06:98c1:50::ac40:2071, 2a06:98c1:50::ac40:2190, UDP_-_EDNS0_4096_D_KN)
  • satovsky.social/NS: No RRSIG covering the RRset was returned in the response. See RFC 4035, Sec. 3.1.1. (108.162.192.113, 108.162.193.144, 172.64.32.113, 172.64.33.144, 173.245.58.113, 173.245.59.144, 2606:4700:50::adf5:3a71, 2606:4700:58::adf5:3b90, 2803:f800:50::6ca2:c071, 2803:f800:50::6ca2:c190, 2a06:98c1:50::ac40:2071, 2a06:98c1:50::ac40:2190, UDP_-_EDNS0_4096_D_KN)
  • satovsky.social/SOA: No RRSIG covering the RRset was returned in the response. See RFC 4035, Sec. 3.1.1. (108.162.192.113, 108.162.193.144, 172.64.32.113, 172.64.33.144, 173.245.58.113, 173.245.59.144, 2606:4700:50::adf5:3a71, 2606:4700:58::adf5:3b90, 2803:f800:50::6ca2:c071, 2803:f800:50::6ca2:c190, 2a06:98c1:50::ac40:2071, 2a06:98c1:50::ac40:2190, TCP_-_EDNS0_4096_D_N, UDP_-_EDNS0_4096_D_KN, UDP_-_EDNS0_4096_D_KN_0x20)
  • social to satovsky.social: No valid RRSIGs made by a key corresponding to a DS RR were found covering the DNSKEY RRset, resulting in no secure entry point (SEP) into the zone. See RFC 4035, Sec. 2.2, RFC 6840, Sec. 5.11. (108.162.192.113, 108.162.193.144, 172.64.32.113, 172.64.33.144, 173.245.58.113, 173.245.59.144, 2606:4700:50::adf5:3a71, 2606:4700:58::adf5:3b90, 2803:f800:50::6ca2:c071, 2803:f800:50::6ca2:c190, 2a06:98c1:50::ac40:2071, 2a06:98c1:50::ac40:2190, UDP_-_EDNS0_4096_D_KN, UDP_-_EDNS0_512_D_KN)
  • social to satovsky.social: The DS RRset for the zone included algorithm 8 (RSASHA256), but no DS RR matched a DNSKEY with algorithm 8 that signs the zone's DNSKEY RRset. See RFC 4035, Sec. 2.2, RFC 6840, Sec. 5.11. (108.162.192.113, 108.162.193.144, 172.64.32.113, 172.64.33.144, 173.245.58.113, 173.245.59.144, 2606:4700:50::adf5:3a71, 2606:4700:58::adf5:3b90, 2803:f800:50::6ca2:c071, 2803:f800:50::6ca2:c190, 2a06:98c1:50::ac40:2071, 2a06:98c1:50::ac40:2190, UDP_-_EDNS0_4096_D_KN, UDP_-_EDNS0_512_D_KN)
  • satovsky.social/AAAA has errors; select the "Denial of existence" DNSSEC option to see them.
  • satovsky.social/MX has errors; select the "Denial of existence" DNSSEC option to see them.
  • satovsky.social/CDS has errors; select the "Denial of existence" DNSSEC option to see them.
  • mj94g.4qz5s.satovsky.social/A has errors; select the "Denial of existence" DNSSEC option to see them.
  • satovsky.social/NSEC3PARAM has errors; select the "Denial of existence" DNSSEC option to see them.
  • satovsky.social/CNAME has errors; select the "Denial of existence" DNSSEC option to see them.
  • satovsky.social/DNSKEY has errors; select the "Denial of existence" DNSSEC option to see them.
  • satovsky.social/CDNSKEY has errors; select the "Denial of existence" DNSSEC option to see them.
  • satovsky.social/TXT has errors; select the "Denial of existence" DNSSEC option to see them.

DNSKEY legend

Full legend
SEP bit setSEP bit set
Revoke bit setRevoke bit set
Trust anchorTrust anchor
Download: png | svg
Warning JavaScript is required to make the graph below interactive.
DNSSEC authentication graph