View on GitHub

DNSViz: A DNS visualization tool

s1._domainkey.mg-esp-prod-eu-eu.mallorcazeitung.es

Updated: 2024-05-31 17:27:30 UTC (632 days ago) Update now
« Previous analysis | Next analysis »
DNSSEC options (hide)
  1. |?|
  2. |?|
  3. |?|
  4. |?|
  5. |?|
  6. |?|
  7. |?|
  8. |?|
  9. |?|
  10. |?|
Notices
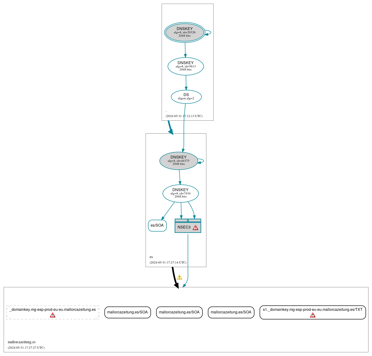
DNSSEC Authentication Chain

RRset statusRRset status

Insecure (5)
  • _domainkey.mg-esp-prod-eu-eu.mallorcazeitung.es/TXT (NXDOMAIN)
  • mallorcazeitung.es/SOA
  • mallorcazeitung.es/SOA
  • mallorcazeitung.es/SOA
  • s1._domainkey.mg-esp-prod-eu-eu.mallorcazeitung.es/TXT
Secure (1)
  • es/SOA

DNSKEY/DS/NSEC statusDNSKEY/DS/NSEC status

Secure (6)
  • ./DNSKEY (alg 8, id 20326)
  • ./DNSKEY (alg 8, id 5613)
  • NSEC3 proving non-existence of mallorcazeitung.es/DS
  • es/DNSKEY (alg 8, id 44375)
  • es/DNSKEY (alg 8, id 7434)
  • es/DS (alg 8, id 44375)

Delegation statusDelegation status

Insecure (1)
  • es to mallorcazeitung.es
Secure (1)
  • . to es

NoticesNotices

Errors (6)
  • NSEC3 proving non-existence of mallorcazeitung.es/DS: An iterations count of 0 must be used in NSEC3 records to alleviate computational burdens. See RFC 9276, Sec. 3.1.
  • NSEC3 proving non-existence of mallorcazeitung.es/DS: An iterations count of 0 must be used in NSEC3 records to alleviate computational burdens. See RFC 9276, Sec. 3.1.
  • _domainkey.mg-esp-prod-eu-eu.mallorcazeitung.es/TXT (NXDOMAIN): The Authoritative Answer (AA) flag was not set in the response. See RFC 1035, Sec. 4.1.1. (213.0.95.2, 213.4.119.2, UDP_-_EDNS0_4096_D_KN)
  • s1._domainkey.mg-esp-prod-eu-eu.mallorcazeitung.es/TXT: A query for s1._domainkey.mg-esp-prod-eu-eu.mallorcazeitung.es results in a NOERROR response, while a query for its ancestor, _domainkey.mg-esp-prod-eu-eu.mallorcazeitung.es, returns a name error (NXDOMAIN), which indicates that subdomains of _domainkey.mg-esp-prod-eu-eu.mallorcazeitung.es, including s1._domainkey.mg-esp-prod-eu-eu.mallorcazeitung.es, don't exist. See RFC 8020, Sec. 2. (34.175.122.60, 34.175.171.102, 213.0.95.2, 213.4.119.2, UDP_-_EDNS0_4096_D_KN)
  • s1._domainkey.mg-esp-prod-eu-eu.mallorcazeitung.es/TXT: The Authoritative Answer (AA) flag was not set in the response. See RFC 1035, Sec. 4.1.1. (213.0.95.2, 213.4.119.2, UDP_-_EDNS0_4096_D_KN)
  • mallorcazeitung.es/CNAME has errors; select the "Denial of existence" DNSSEC option to see them.
Warnings (6)
  • NSEC3 proving non-existence of mallorcazeitung.es/DS: The salt value for an NSEC3 record should be empty. See RFC 9276, Sec. 3.1.
  • NSEC3 proving non-existence of mallorcazeitung.es/DS: The salt value for an NSEC3 record should be empty. See RFC 9276, Sec. 3.1.
  • _domainkey.mg-esp-prod-eu-eu.mallorcazeitung.es/TXT (NXDOMAIN): The server responded with no OPT record, rather than with RCODE FORMERR. See RFC 6891, Sec. 7. (34.175.122.60, 34.175.171.102, UDP_-_EDNS0_4096_D_KN)
  • es to mallorcazeitung.es: The following NS name(s) were found in the delegation NS RRset (i.e., in the es zone), but not in the authoritative NS RRset: ns3.prensaiberica.net, ns4.prensaiberica.net See RFC 1034, Sec. 4.2.2.
  • s1._domainkey.mg-esp-prod-eu-eu.mallorcazeitung.es/TXT: The server responded with no OPT record, rather than with RCODE FORMERR. See RFC 6891, Sec. 7. (34.175.122.60, 34.175.171.102, UDP_-_EDNS0_4096_D_KN)
  • mallorcazeitung.es/CNAME has warnings; select the "Denial of existence" DNSSEC option to see them.

DNSKEY legend

Full legend
SEP bit setSEP bit set
Revoke bit setRevoke bit set
Trust anchorTrust anchor
Download: png | svg
Warning JavaScript is required to make the graph below interactive.
DNSSEC authentication graph