View on GitHub

DNSViz: A DNS visualization tool

rzambiental.com

DNSSEC options (hide)
  1. |?|
  2. |?|
  3. |?|
  4. |?|
  5. |?|
  6. |?|
  7. |?|
  8. |?|
  9. |?|
  10. |?|
Notices
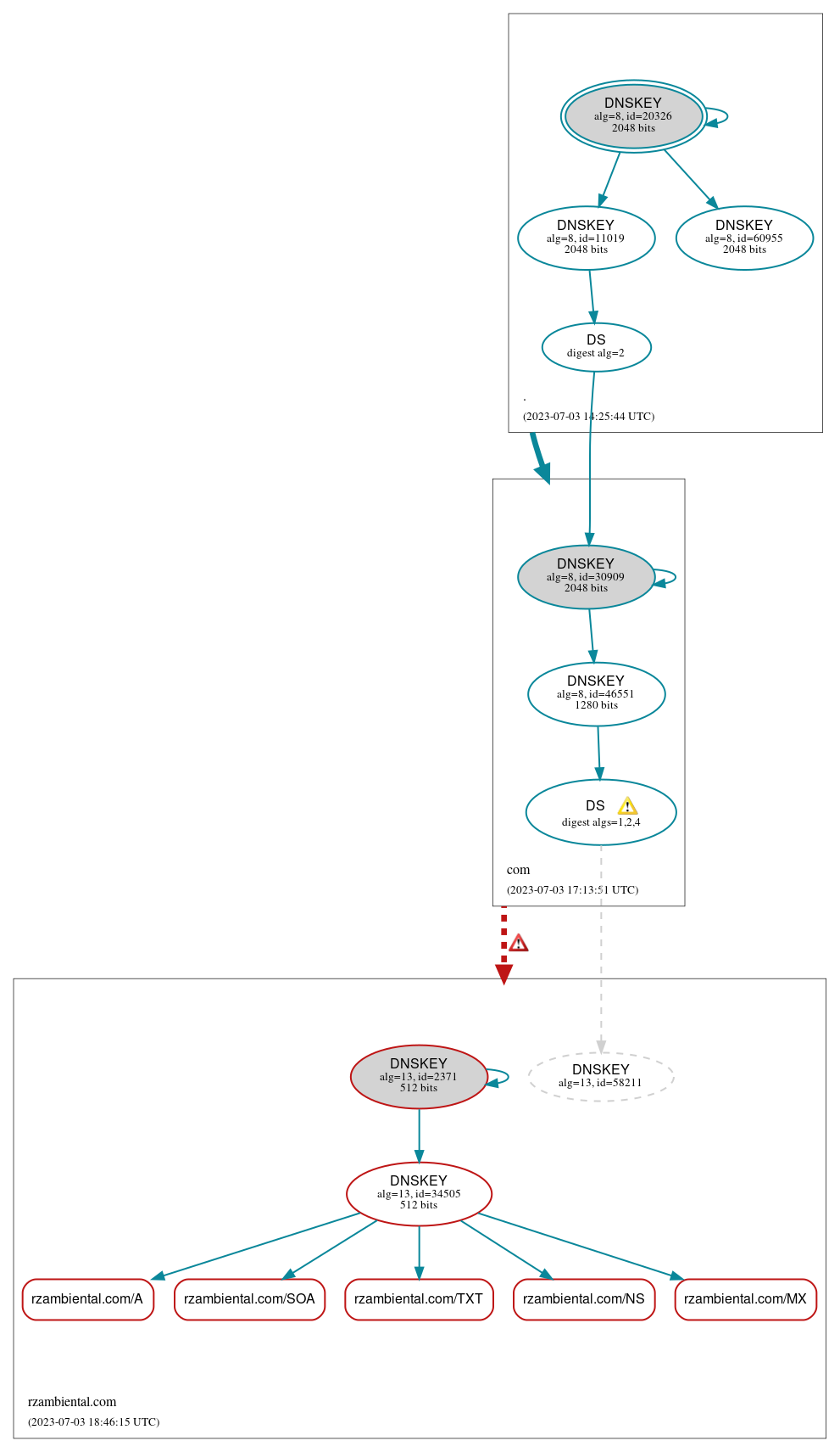
DNSSEC Authentication Chain

RRset statusRRset status

Bogus (5)
  • rzambiental.com/A
  • rzambiental.com/MX
  • rzambiental.com/NS
  • rzambiental.com/SOA
  • rzambiental.com/TXT

DNSKEY/DS/NSEC statusDNSKEY/DS/NSEC status

Bogus (2)
  • rzambiental.com/DNSKEY (alg 13, id 2371)
  • rzambiental.com/DNSKEY (alg 13, id 34505)
Secure (7)
  • ./DNSKEY (alg 8, id 11019)
  • ./DNSKEY (alg 8, id 20326)
  • ./DNSKEY (alg 8, id 60955)
  • com/DNSKEY (alg 8, id 30909)
  • com/DNSKEY (alg 8, id 46551)
  • com/DS (alg 8, id 30909)
  • rzambiental.com/DS (alg 13, id 58211)
Non_existent (1)
  • rzambiental.com/DNSKEY (alg 13, id 58211)

Delegation statusDelegation status

Bogus (1)
  • com to rzambiental.com
Secure (1)
  • . to com

NoticesNotices

Errors (2)
  • com to rzambiental.com: No valid RRSIGs made by a key corresponding to a DS RR were found covering the DNSKEY RRset, resulting in no secure entry point (SEP) into the zone. See RFC 4035, Sec. 2.2, RFC 6840, Sec. 5.11. (108.162.194.36, 108.162.195.205, 162.159.38.36, 162.159.44.205, 172.64.34.36, 172.64.35.205, 2606:4700:50::a29f:2624, 2606:4700:58::a29f:2ccd, 2803:f800:50::6ca2:c224, 2803:f800:50::6ca2:c3cd, 2a06:98c1:50::ac40:2224, 2a06:98c1:50::ac40:23cd, UDP_-_EDNS0_4096_D_KN, UDP_-_EDNS0_512_D_KN)
  • com to rzambiental.com: The DS RRset for the zone included algorithm 13 (ECDSAP256SHA256), but no DS RR matched a DNSKEY with algorithm 13 that signs the zone's DNSKEY RRset. See RFC 4035, Sec. 2.2, RFC 6840, Sec. 5.11. (108.162.194.36, 108.162.195.205, 162.159.38.36, 162.159.44.205, 172.64.34.36, 172.64.35.205, 2606:4700:50::a29f:2624, 2606:4700:58::a29f:2ccd, 2803:f800:50::6ca2:c224, 2803:f800:50::6ca2:c3cd, 2a06:98c1:50::ac40:2224, 2a06:98c1:50::ac40:23cd, UDP_-_EDNS0_4096_D_KN, UDP_-_EDNS0_512_D_KN)

DNSKEY legend

Full legend
SEP bit setSEP bit set
Revoke bit setRevoke bit set
Trust anchorTrust anchor
Download: png | svg
Warning JavaScript is required to make the graph below interactive.
DNSSEC authentication graph