View on GitHub

DNSViz: A DNS visualization tool

ru

DNSSEC options (hide)
  1. |?|
  2. |?|
  3. |?|
  4. |?|
  5. |?|
  6. |?|
  7. |?|
  8. |?|
  9. |?|
  10. |?|
Notices
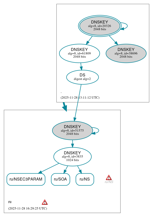
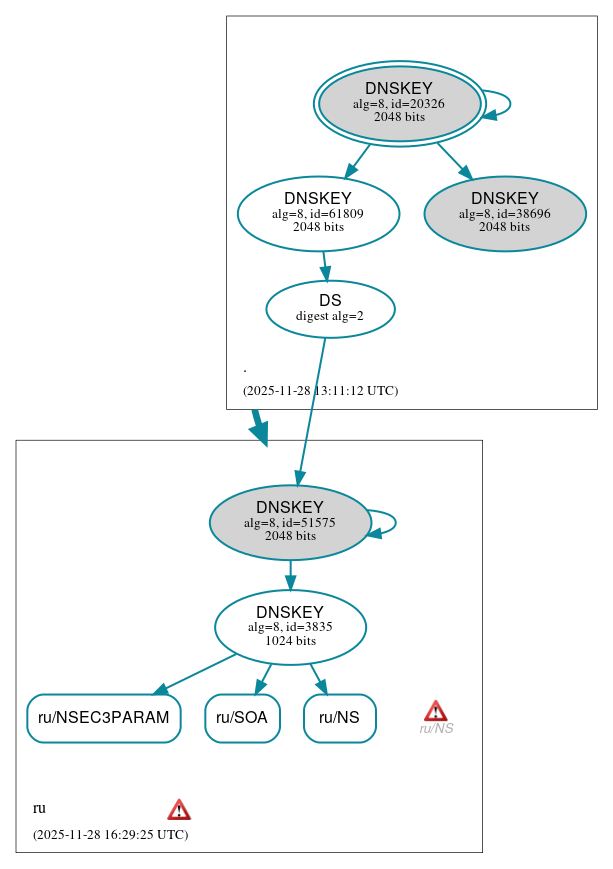
DNSSEC Authentication Chain

RRset statusRRset status

Secure (3)
  • ru/NS
  • ru/NSEC3PARAM
  • ru/SOA

DNSKEY/DS/NSEC statusDNSKEY/DS/NSEC status

Secure (6)
  • ./DNSKEY (alg 8, id 20326)
  • ./DNSKEY (alg 8, id 38696)
  • ./DNSKEY (alg 8, id 61809)
  • ru/DNSKEY (alg 8, id 3835)
  • ru/DNSKEY (alg 8, id 51575)
  • ru/DS (alg 8, id 51575)

Delegation statusDelegation status

Secure (1)
  • . to ru

NoticesNotices

Errors (2)
  • ru zone: The server(s) were not responsive to queries over UDP. See RFC 1035, Sec. 4.2. (194.85.252.62, 2001:678:16:0:194:85:252:62, 2001:678:18:0:194:190:124:17)
  • ru/NS: No response was received from the server over UDP (tried 12 times). See RFC 1035, Sec. 4.2. (194.85.252.62, 2001:678:16:0:194:85:252:62, 2001:678:18:0:194:190:124:17, UDP_-_NOEDNS_)

DNSKEY legend

Full legend
SEP bit setSEP bit set
Revoke bit setRevoke bit set
Trust anchorTrust anchor
Download: png | svg
Warning JavaScript is required to make the graph below interactive.
DNSSEC authentication graph