View on GitHub

DNSViz: A DNS visualization tool

rfc8901.dev

Updated: 2025-04-07 09:39:50 UTC (251 days ago) Update now
« Previous analysis | Next analysis »
DNSSEC options (hide)
  1. |?|
  2. |?|
  3. |?|
  4. |?|
  5. |?|
  6. |?|
  7. |?|
  8. |?|
  9. |?|
  10. |?|
Notices
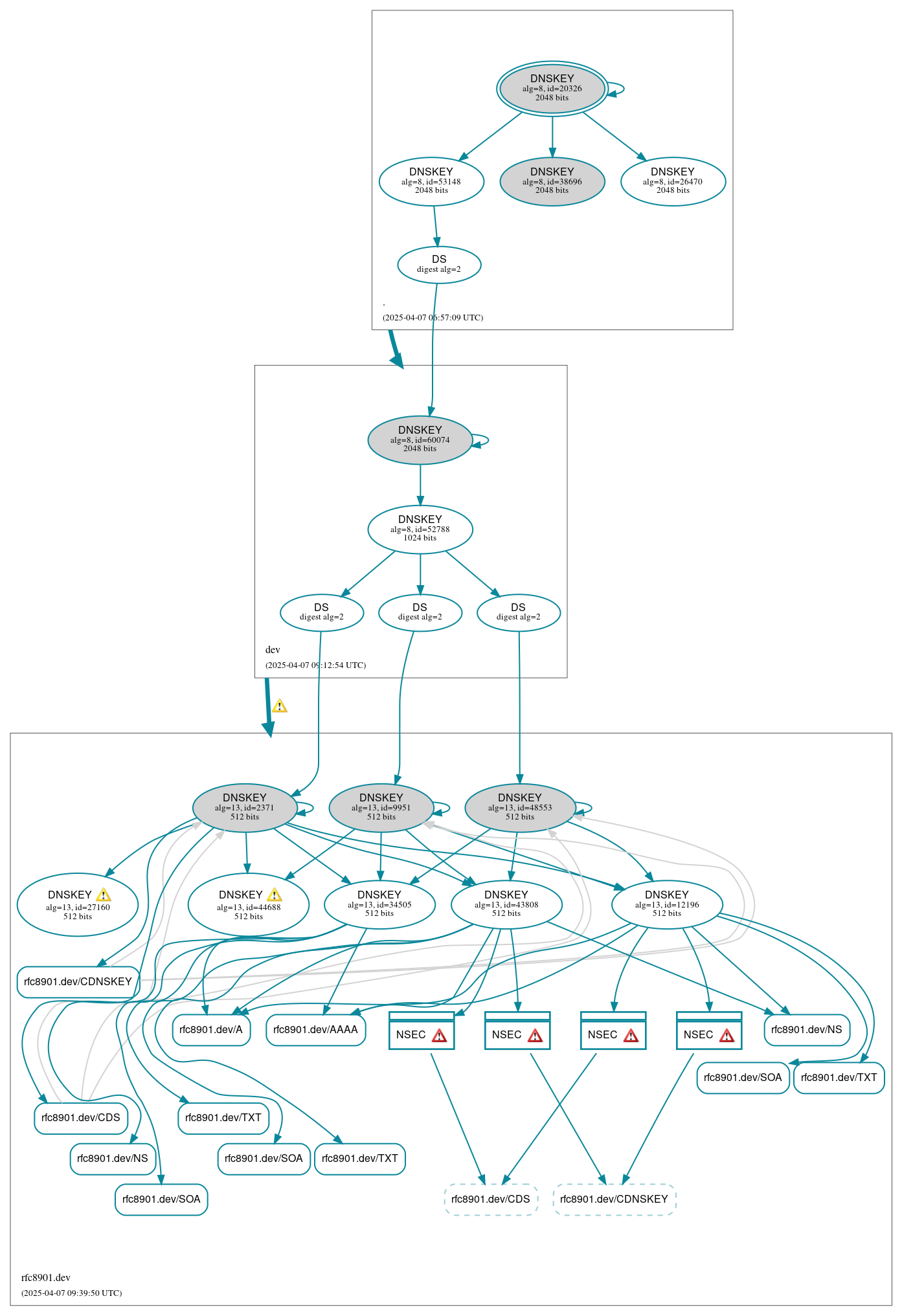
DNSSEC Authentication Chain

RRset statusRRset status

Secure (14)
  • rfc8901.dev/A
  • rfc8901.dev/AAAA
  • rfc8901.dev/CDNSKEY
  • rfc8901.dev/CDNSKEY (NODATA)
  • rfc8901.dev/CDS
  • rfc8901.dev/CDS (NODATA)
  • rfc8901.dev/NS
  • rfc8901.dev/NS
  • rfc8901.dev/SOA
  • rfc8901.dev/SOA
  • rfc8901.dev/SOA
  • rfc8901.dev/TXT
  • rfc8901.dev/TXT
  • rfc8901.dev/TXT

DNSKEY/DS/NSEC statusDNSKEY/DS/NSEC status

Secure (22)
  • ./DNSKEY (alg 8, id 20326)
  • ./DNSKEY (alg 8, id 26470)
  • ./DNSKEY (alg 8, id 38696)
  • ./DNSKEY (alg 8, id 53148)
  • NSEC proving non-existence of rfc8901.dev/CDNSKEY
  • NSEC proving non-existence of rfc8901.dev/CDNSKEY
  • NSEC proving non-existence of rfc8901.dev/CDS
  • NSEC proving non-existence of rfc8901.dev/CDS
  • dev/DNSKEY (alg 8, id 52788)
  • dev/DNSKEY (alg 8, id 60074)
  • dev/DS (alg 8, id 60074)
  • rfc8901.dev/DNSKEY (alg 13, id 12196)
  • rfc8901.dev/DNSKEY (alg 13, id 2371)
  • rfc8901.dev/DNSKEY (alg 13, id 27160)
  • rfc8901.dev/DNSKEY (alg 13, id 34505)
  • rfc8901.dev/DNSKEY (alg 13, id 43808)
  • rfc8901.dev/DNSKEY (alg 13, id 44688)
  • rfc8901.dev/DNSKEY (alg 13, id 48553)
  • rfc8901.dev/DNSKEY (alg 13, id 9951)
  • rfc8901.dev/DS (alg 13, id 2371)
  • rfc8901.dev/DS (alg 13, id 48553)
  • rfc8901.dev/DS (alg 13, id 9951)

Delegation statusDelegation status

Secure (2)
  • . to dev
  • dev to rfc8901.dev

NoticesNotices

Errors (12)
  • NSEC proving non-existence of rfc8901.dev/CDNSKEY: The following queries resulted in an answer response, even though the bitmap in the NSEC RR indicates that the queried records don't exist: rfc8901.dev/CDS, rfc8901.dev/CDNSKEY See RFC 4035, Sec. 3.1.3.1.
  • NSEC proving non-existence of rfc8901.dev/CDNSKEY: The following queries resulted in an answer response, even though the bitmap in the NSEC RR indicates that the queried records don't exist: rfc8901.dev/CDS, rfc8901.dev/CDNSKEY See RFC 4035, Sec. 3.1.3.1.
  • NSEC proving non-existence of rfc8901.dev/CDNSKEY: The following queries resulted in an answer response, even though the bitmap in the NSEC RR indicates that the queried records don't exist: rfc8901.dev/CDS, rfc8901.dev/CDNSKEY See RFC 4035, Sec. 3.1.3.1.
  • NSEC proving non-existence of rfc8901.dev/CDNSKEY: The following queries resulted in an answer response, even though the bitmap in the NSEC RR indicates that the queried records don't exist: rfc8901.dev/CDS, rfc8901.dev/CDNSKEY See RFC 4035, Sec. 3.1.3.1.
  • NSEC proving non-existence of rfc8901.dev/CDS: The following queries resulted in an answer response, even though the bitmap in the NSEC RR indicates that the queried records don't exist: rfc8901.dev/CDS, rfc8901.dev/CDNSKEY See RFC 4035, Sec. 3.1.3.1.
  • NSEC proving non-existence of rfc8901.dev/CDS: The following queries resulted in an answer response, even though the bitmap in the NSEC RR indicates that the queried records don't exist: rfc8901.dev/CDS, rfc8901.dev/CDNSKEY See RFC 4035, Sec. 3.1.3.1.
  • NSEC proving non-existence of rfc8901.dev/CDS: The following queries resulted in an answer response, even though the bitmap in the NSEC RR indicates that the queried records don't exist: rfc8901.dev/CDS, rfc8901.dev/CDNSKEY See RFC 4035, Sec. 3.1.3.1.
  • NSEC proving non-existence of rfc8901.dev/CDS: The following queries resulted in an answer response, even though the bitmap in the NSEC RR indicates that the queried records don't exist: rfc8901.dev/CDS, rfc8901.dev/CDNSKEY See RFC 4035, Sec. 3.1.3.1.
  • rfc8901.dev/CNAME has errors; select the "Denial of existence" DNSSEC option to see them.
  • stfp9.8rnah.rfc8901.dev/A has errors; select the "Denial of existence" DNSSEC option to see them.
  • rfc8901.dev/MX has errors; select the "Denial of existence" DNSSEC option to see them.
  • rfc8901.dev/NSEC3PARAM has errors; select the "Denial of existence" DNSSEC option to see them.
Warnings (3)
  • dev to rfc8901.dev: The following NS name(s) were found in the authoritative NS RRset, but not in the delegation NS RRset (i.e., in the dev zone): owen.ns.cloudflare.com See RFC 1034, Sec. 4.2.2.
  • rfc8901.dev/DNSKEY (alg 13, id 27160): The DNSKEY RR was not found in the DNSKEY RRset returned by one or more servers. (45.76.37.63, 198.51.44.1, 2001:19f0:5001:c3::1, 2620:4d:4000:6259:7:1:0:1, UDP_-_EDNS0_4096_D_KN)
  • rfc8901.dev/DNSKEY (alg 13, id 44688): The DNSKEY RR was not found in the DNSKEY RRset returned by one or more servers. (198.51.44.1, 2620:4d:4000:6259:7:1:0:1, UDP_-_EDNS0_4096_D_KN)

DNSKEY legend

Full legend
SEP bit setSEP bit set
Revoke bit setRevoke bit set
Trust anchorTrust anchor
Download: png | svg
Warning JavaScript is required to make the graph below interactive.
DNSSEC authentication graph