View on GitHub

DNSViz: A DNS visualization tool

ratitutisesquema.org

Updated: 2022-12-19 15:54:36 UTC (1110 days ago) Update now
« Previous analysis | Next analysis »
DNSSEC options (hide)
  1. |?|
  2. |?|
  3. |?|
  4. |?|
  5. |?|
  6. |?|
  7. |?|
  8. |?|
  9. |?|
  10. |?|
Notices
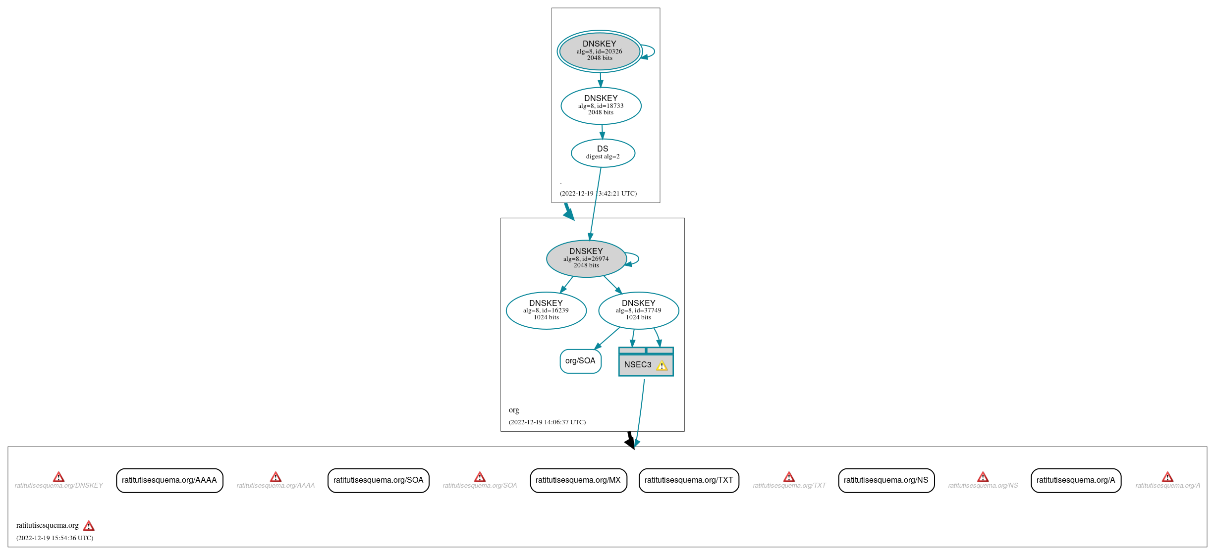
DNSSEC Authentication Chain

RRset statusRRset status

Insecure (6)
  • ratitutisesquema.org/A
  • ratitutisesquema.org/AAAA
  • ratitutisesquema.org/MX
  • ratitutisesquema.org/NS
  • ratitutisesquema.org/SOA
  • ratitutisesquema.org/TXT
Secure (1)
  • org/SOA

DNSKEY/DS/NSEC statusDNSKEY/DS/NSEC status

Secure (7)
  • ./DNSKEY (alg 8, id 18733)
  • ./DNSKEY (alg 8, id 20326)
  • NSEC3 proving non-existence of ratitutisesquema.org/DS
  • org/DNSKEY (alg 8, id 16239)
  • org/DNSKEY (alg 8, id 26974)
  • org/DNSKEY (alg 8, id 37749)
  • org/DS (alg 8, id 26974)

Delegation statusDelegation status

Insecure (1)
  • org to ratitutisesquema.org
Secure (1)
  • . to org

NoticesNotices

Errors (12)
  • ratitutisesquema.org zone: The server(s) responded over TCP with a malformed response or with an invalid RCODE. See RFC 1035, Sec. 4.1.1. (2400:cb00:2049:1::a29f:18c9)
  • ratitutisesquema.org/A: The response had an invalid RCODE (REFUSED). See RFC 1035, Sec. 4.1.1. (162.159.24.201, UDP_-_EDNS0_4096_D_KN)
  • ratitutisesquema.org/AAAA: The response had an invalid RCODE (REFUSED). See RFC 1035, Sec. 4.1.1. (162.159.24.201, UDP_-_EDNS0_4096_D_KN)
  • ratitutisesquema.org/DNSKEY: The response had an invalid RCODE (REFUSED). See RFC 1035, Sec. 4.1.1. (162.159.24.201, 162.159.25.42, 2400:cb00:2049:1::a29f:192a, UDP_-_EDNS0_4096_D_KN, UDP_-_EDNS0_512_D_KN)
  • ratitutisesquema.org/NS: The response had an invalid RCODE (REFUSED). See RFC 1035, Sec. 4.1.1. (2400:cb00:2049:1::a29f:192a, UDP_-_EDNS0_4096_D_KN)
  • ratitutisesquema.org/SOA: The response had an invalid RCODE (REFUSED). See RFC 1035, Sec. 4.1.1. (162.159.24.201, 162.159.25.42, UDP_-_EDNS0_4096_D_KN)
  • ratitutisesquema.org/SOA: The response had an invalid RCODE (REFUSED). See RFC 1035, Sec. 4.1.1. (2400:cb00:2049:1::a29f:18c9, TCP_-_EDNS0_4096_D_N)
  • ratitutisesquema.org/TXT: The response had an invalid RCODE (REFUSED). See RFC 1035, Sec. 4.1.1. (162.159.24.201, UDP_-_EDNS0_4096_D_KN)
  • ratitutisesquema.org/CNAME has errors; select the "Denial of existence" DNSSEC option to see them.
  • xrwq6z8vio.ratitutisesquema.org/A has errors; select the "Denial of existence" DNSSEC option to see them.
  • ratitutisesquema.org/NSEC3PARAM has errors; select the "Denial of existence" DNSSEC option to see them.
  • ratitutisesquema.org/DNSKEY has errors; select the "Denial of existence" DNSSEC option to see them.
Warnings (3)
  • NSEC3 proving non-existence of ratitutisesquema.org/DS: The salt value for an NSEC3 record should be empty. See RFC 9276, Sec. 3.1.
  • NSEC3 proving non-existence of ratitutisesquema.org/DS: The salt value for an NSEC3 record should be empty. See RFC 9276, Sec. 3.1.
  • ratitutisesquema.org/DS has warnings; select the "Denial of existence" DNSSEC option to see them.

DNSKEY legend

Full legend
SEP bit setSEP bit set
Revoke bit setRevoke bit set
Trust anchorTrust anchor
Download: png | svg
Warning JavaScript is required to make the graph below interactive.
DNSSEC authentication graph