View on GitHub

DNSViz: A DNS visualization tool

prudential.com

Updated: 2026-02-02 22:22:09 UTC (5 days ago) Update now
« Previous analysis | Next analysis »
DNSSEC options (hide)
  1. |?|
  2. |?|
  3. |?|
  4. |?|
  5. |?|
  6. |?|
  7. |?|
  8. |?|
  9. |?|
  10. |?|
Notices
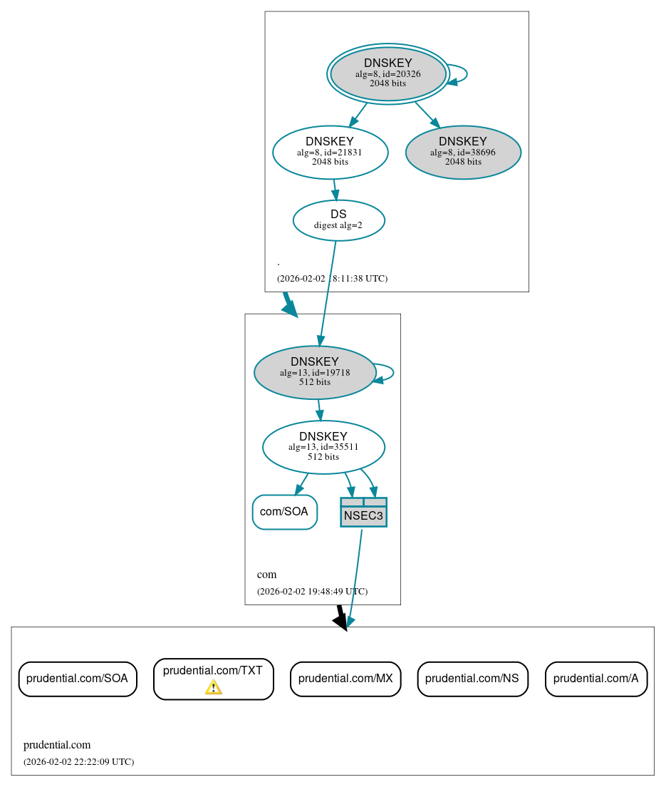
DNSSEC Authentication Chain

RRset statusRRset status

Insecure (5)
  • prudential.com/A
  • prudential.com/MX
  • prudential.com/NS
  • prudential.com/SOA
  • prudential.com/TXT
Secure (1)
  • com/SOA

DNSKEY/DS/NSEC statusDNSKEY/DS/NSEC status

Secure (7)
  • ./DNSKEY (alg 8, id 20326)
  • ./DNSKEY (alg 8, id 21831)
  • ./DNSKEY (alg 8, id 38696)
  • NSEC3 proving non-existence of prudential.com/DS
  • com/DNSKEY (alg 13, id 19718)
  • com/DNSKEY (alg 13, id 35511)
  • com/DS (alg 13, id 19718)

Delegation statusDelegation status

Insecure (1)
  • com to prudential.com
Secure (1)
  • . to com

NoticesNotices

Errors (2)
  • prudential.com/AAAA has errors; select the "Denial of existence" DNSSEC option to see them.
  • 4ysij.cludf.prudential.com/A has errors; select the "Denial of existence" DNSSEC option to see them.
Warnings (2)
  • prudential.com/TXT: No response was received until the UDP payload size was decreased, indicating that the server might be attempting to send a payload that exceeds the path maximum transmission unit (PMTU) size. See RFC 6891, Sec. 6.2.6. (192.230.121.1, 192.230.122.1, 192.230.123.1, 2a02:e980:4::1, 2a02:e980:5::1, 2a02:e980:6::1, UDP_-_EDNS0_4096_D_KN)
  • prudential.com/AAAA has warnings; select the "Denial of existence" DNSSEC option to see them.

DNSKEY legend

Full legend
SEP bit setSEP bit set
Revoke bit setRevoke bit set
Trust anchorTrust anchor
Download: png | svg
Warning JavaScript is required to make the graph below interactive.
DNSSEC authentication graph