View on GitHub

DNSViz: A DNS visualization tool

privacyshield.gov

Updated: 2024-12-18 17:12:28 UTC (374 days ago) Update now
« Previous analysis | Next analysis »
DNSSEC options (hide)
  1. |?|
  2. |?|
  3. |?|
  4. |?|
  5. |?|
  6. |?|
  7. |?|
  8. |?|
  9. |?|
  10. |?|
Notices
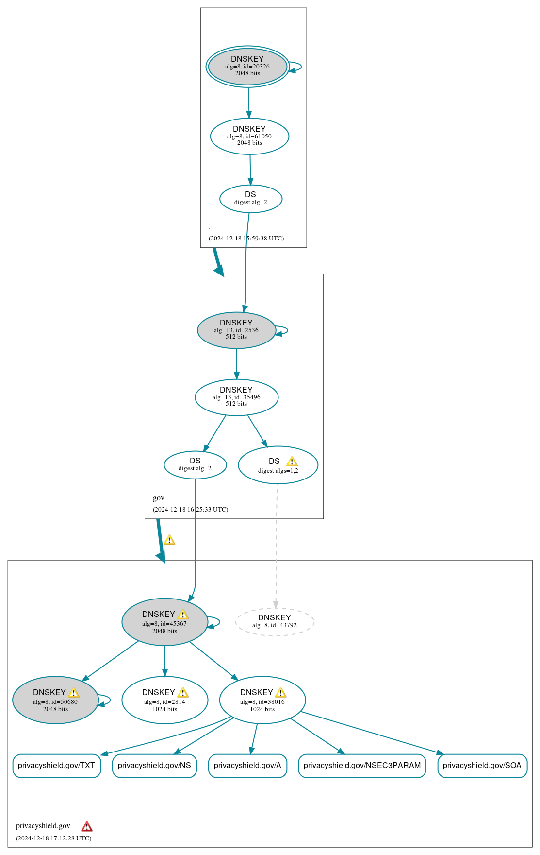
DNSSEC Authentication Chain

RRset statusRRset status

Secure (5)
  • privacyshield.gov/A
  • privacyshield.gov/NS
  • privacyshield.gov/NSEC3PARAM
  • privacyshield.gov/SOA
  • privacyshield.gov/TXT

DNSKEY/DS/NSEC statusDNSKEY/DS/NSEC status

Secure (11)
  • ./DNSKEY (alg 8, id 20326)
  • ./DNSKEY (alg 8, id 61050)
  • gov/DNSKEY (alg 13, id 2536)
  • gov/DNSKEY (alg 13, id 35496)
  • gov/DS (alg 13, id 2536)
  • privacyshield.gov/DNSKEY (alg 8, id 2814)
  • privacyshield.gov/DNSKEY (alg 8, id 38016)
  • privacyshield.gov/DNSKEY (alg 8, id 45367)
  • privacyshield.gov/DNSKEY (alg 8, id 50680)
  • privacyshield.gov/DS (alg 8, id 43792)
  • privacyshield.gov/DS (alg 8, id 45367)
Non_existent (1)
  • privacyshield.gov/DNSKEY (alg 8, id 43792)

Delegation statusDelegation status

Secure (2)
  • . to gov
  • gov to privacyshield.gov

NoticesNotices

Errors (1)
  • privacyshield.gov zone: The following NS name(s) did not resolve to address(es): a4-54.akam.net
Warnings (7)
  • gov to privacyshield.gov: The following NS name(s) were found in the authoritative NS RRset, but not in the delegation NS RRset (i.e., in the gov zone): a4-54.akam.net See RFC 1034, Sec. 4.2.2.
  • gov to privacyshield.gov: The following NS name(s) were found in the delegation NS RRset (i.e., in the gov zone), but not in the authoritative NS RRset: a1-109.akam.net, a4-64.akam.net See RFC 1034, Sec. 4.2.2.
  • privacyshield.gov/DNSKEY (alg 8, id 2814): No response was received until the UDP payload size was decreased, indicating that the server might be attempting to send a payload that exceeds the path maximum transmission unit (PMTU) size. See RFC 6891, Sec. 6.2.6. (2600:1480:800::43, 2600:1480:f000::42, UDP_-_EDNS0_4096_D_KN)
  • privacyshield.gov/DNSKEY (alg 8, id 38016): No response was received until the UDP payload size was decreased, indicating that the server might be attempting to send a payload that exceeds the path maximum transmission unit (PMTU) size. See RFC 6891, Sec. 6.2.6. (2600:1480:800::43, 2600:1480:f000::42, UDP_-_EDNS0_4096_D_KN)
  • privacyshield.gov/DNSKEY (alg 8, id 45367): No response was received until the UDP payload size was decreased, indicating that the server might be attempting to send a payload that exceeds the path maximum transmission unit (PMTU) size. See RFC 6891, Sec. 6.2.6. (2600:1480:800::43, 2600:1480:f000::42, UDP_-_EDNS0_4096_D_KN)
  • privacyshield.gov/DNSKEY (alg 8, id 50680): No response was received until the UDP payload size was decreased, indicating that the server might be attempting to send a payload that exceeds the path maximum transmission unit (PMTU) size. See RFC 6891, Sec. 6.2.6. (2600:1480:800::43, 2600:1480:f000::42, UDP_-_EDNS0_4096_D_KN)
  • privacyshield.gov/DNSKEY has warnings; select the "Denial of existence" DNSSEC option to see them.

DNSKEY legend

Full legend
SEP bit setSEP bit set
Revoke bit setRevoke bit set
Trust anchorTrust anchor
Download: png | svg
Warning JavaScript is required to make the graph below interactive.
DNSSEC authentication graph