View on GitHub
post.spikar.gr
Updated:
2025-12-13 16:00:28 UTC
(
13 days ago
)
Update now
« Previous analysis
|
Next analysis »
Tweet
DNSSEC
Responses
Servers
Analyze
DNSSEC options (
hide
)
|?|
RR types:
--All--
A
AAAA
TXT
PTR
MX
NS
SOA
CNAME
SRV
NAPTR
TLSA
NSEC3PARAM
CDNSKEY
CDS
CAA
|?|
DNSSEC algorithms:
--All--
1 - RSA/MD5
3 - DSA/SHA1
5 - RSA/SHA-1
6 - DSA-NSEC3-SHA1
7 - RSASHA1-NSEC3-SHA1
8 - RSA/SHA-256
10 - RSA/SHA-512
12 - GOST R 34.10-2001
13 - ECDSA Curve P-256 with SHA-256
14 - ECDSA Curve P-384 with SHA-384
15 - Ed25519
16 - Ed448
|?|
DS digest algorithms:
--All--
1 - SHA-1
2 - SHA-256
3 - GOST R 34.11-94
4 - SHA-384
|?|
Denial of existence:
|?|
Redundant edges:
|?|
Ignore RFC 8624:
|?|
Ignore RFC 9276:
|?|
Multi-signer:
|?|
Trust anchors:
Root zone KSK
|?|
Additional trusted keys:
Notices
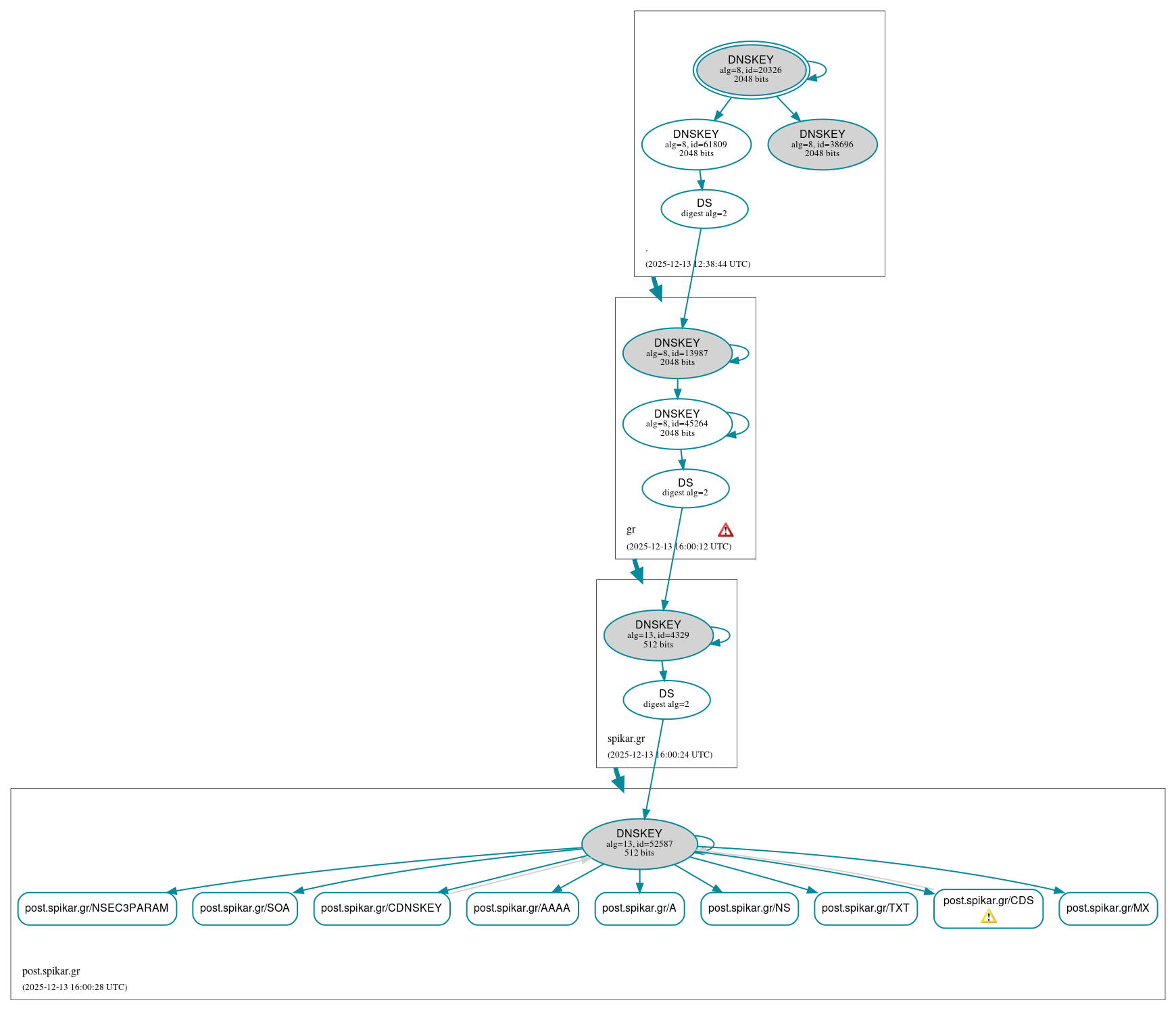
DNSSEC Authentication Chain
RRset status
Secure
(9)
post.spikar.gr/A
post.spikar.gr/AAAA
post.spikar.gr/CDNSKEY
post.spikar.gr/CDS
post.spikar.gr/MX
post.spikar.gr/NS
post.spikar.gr/NSEC3PARAM
post.spikar.gr/SOA
post.spikar.gr/TXT
DNSKEY/DS/NSEC status
Secure
(10)
./DNSKEY (alg 8, id 20326)
./DNSKEY (alg 8, id 38696)
./DNSKEY (alg 8, id 61809)
gr/DNSKEY (alg 8, id 13987)
gr/DNSKEY (alg 8, id 45264)
gr/DS (alg 8, id 13987)
post.spikar.gr/DNSKEY (alg 13, id 52587)
post.spikar.gr/DS (alg 13, id 52587)
spikar.gr/DNSKEY (alg 13, id 4329)
spikar.gr/DS (alg 13, id 4329)
Delegation status
Secure
(3)
. to gr
gr to spikar.gr
spikar.gr to post.spikar.gr
Notices
Errors
(1)
gr zone: The server(s) were not responsive to queries over UDP. See RFC 1035, Sec. 4.2. (2001:678:7::4:10)
Warnings
(1)
post.spikar.gr/CDS: The contents of the DS RRset are inconsistent with those of the CDS RRset. See RFC 7344, Sec. 3, RFC 7344, Sec. 5.
DNSKEY legend
Full legend
SEP bit set
Revoke bit set
Trust anchor
See also
DNSSEC Debugger
by
Verisign Labs
.
Download:
png
|
svg
JavaScript is required to make the graph below interactive.