pandion.au
« Previous analysis
|
Next analysis »
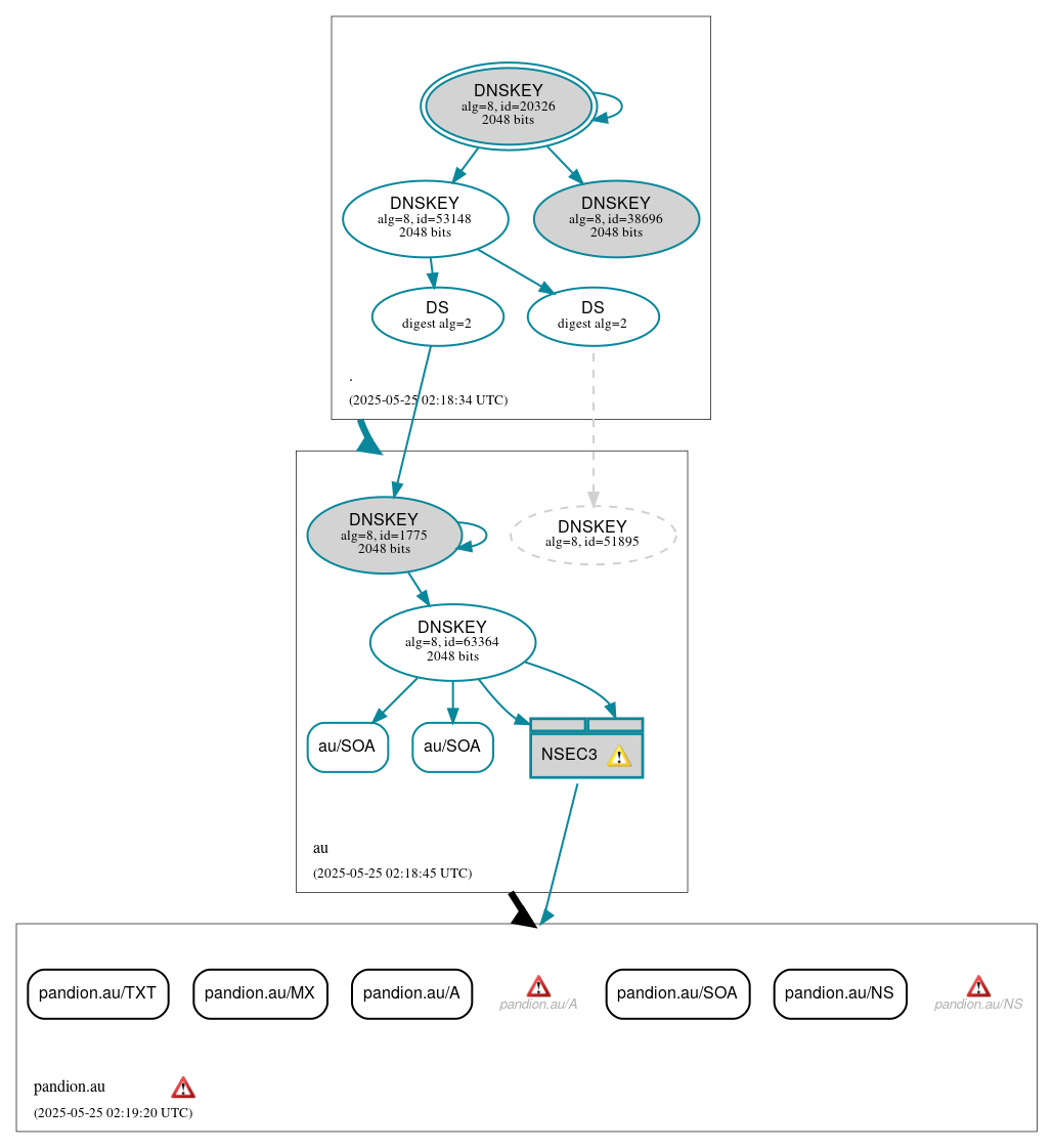
RRset status
Insecure (5)
-
pandion.au/A
-
pandion.au/MX
-
pandion.au/NS
-
pandion.au/SOA
-
pandion.au/TXT
DNSKEY/DS/NSEC status
Secure (8)
-
./DNSKEY (alg 8, id 20326)
-
./DNSKEY (alg 8, id 38696)
-
./DNSKEY (alg 8, id 53148)
-
NSEC3 proving non-existence of pandion.au/DS
-
au/DNSKEY (alg 8, id 1775)
-
au/DNSKEY (alg 8, id 63364)
-
au/DS (alg 8, id 1775)
-
au/DS (alg 8, id 51895)
Non_existent (1)
-
au/DNSKEY (alg 8, id 51895)
Notices
Errors (10)
-
pandion.au zone: The server(s) were not responsive to queries over UDP. See RFC 1035, Sec. 4.2. (103.119.109.68)
-
pandion.au/A: No response was received from the server over UDP (tried 12 times). See RFC 1035, Sec. 4.2. (103.119.109.68, UDP_-_NOEDNS_)
-
pandion.au/NS: No response was received from the server over UDP (tried 12 times). See RFC 1035, Sec. 4.2. (103.119.109.68, UDP_-_NOEDNS_)
-
uy6z7.rqfnj.pandion.au/A has errors; select the "Denial of existence" DNSSEC option to see them.
-
pandion.au/CDS has errors; select the "Denial of existence" DNSSEC option to see them.
-
pandion.au/NSEC3PARAM has errors; select the "Denial of existence" DNSSEC option to see them.
-
pandion.au/CNAME has errors; select the "Denial of existence" DNSSEC option to see them.
-
pandion.au/DNSKEY has errors; select the "Denial of existence" DNSSEC option to see them.
-
pandion.au/AAAA has errors; select the "Denial of existence" DNSSEC option to see them.
-
pandion.au/CDNSKEY has errors; select the "Denial of existence" DNSSEC option to see them.
Warnings (3)
-
NSEC3 proving non-existence of pandion.au/DS: The salt value for an NSEC3 record should be empty. See RFC 9276, Sec. 3.1.
-
NSEC3 proving non-existence of pandion.au/DS: The salt value for an NSEC3 record should be empty. See RFC 9276, Sec. 3.1.
-
pandion.au/DS has warnings; select the "Denial of existence" DNSSEC option to see them.
DNSKEY legend
Full legend
 | SEP bit set |
 | Revoke bit set |
 | Trust anchor |

JavaScript is required to make the graph below interactive.