View on GitHub
panasonic.com
Updated:
2025-10-09 07:50:49 UTC
(
149 days ago
)
Update now
« Previous analysis
|
Next analysis »
Tweet
DNSSEC
Responses
Servers
Analyze
DNSSEC options (
hide
)
|?|
RR types:
--All--
A
AAAA
TXT
PTR
MX
NS
SOA
CNAME
SRV
NAPTR
TLSA
NSEC3PARAM
CDNSKEY
CDS
CAA
|?|
DNSSEC algorithms:
--All--
1 - RSA/MD5
3 - DSA/SHA1
5 - RSA/SHA-1
6 - DSA-NSEC3-SHA1
7 - RSASHA1-NSEC3-SHA1
8 - RSA/SHA-256
10 - RSA/SHA-512
12 - GOST R 34.10-2001
13 - ECDSA Curve P-256 with SHA-256
14 - ECDSA Curve P-384 with SHA-384
15 - Ed25519
16 - Ed448
|?|
DS digest algorithms:
--All--
1 - SHA-1
2 - SHA-256
3 - GOST R 34.11-94
4 - SHA-384
|?|
Denial of existence:
|?|
Redundant edges:
|?|
Ignore RFC 8624:
|?|
Ignore RFC 9276:
|?|
Multi-signer:
|?|
Trust anchors:
Root zone KSK
|?|
Additional trusted keys:
Notices
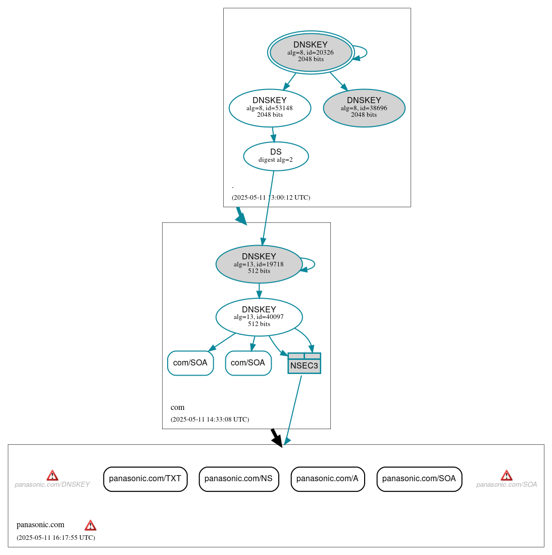
DNSSEC Authentication Chain
RRset status
Insecure
(4)
panasonic.com/A
panasonic.com/NS
panasonic.com/SOA
panasonic.com/TXT
Secure
(2)
com/SOA
com/SOA
DNSKEY/DS/NSEC status
Secure
(8)
./DNSKEY (alg 8, id 20326)
./DNSKEY (alg 8, id 38696)
./DNSKEY (alg 8, id 46441)
./DNSKEY (alg 8, id 61809)
NSEC3 proving non-existence of panasonic.com/DS
com/DNSKEY (alg 13, id 19718)
com/DNSKEY (alg 13, id 20545)
com/DS (alg 13, id 19718)
Delegation status
Insecure
(1)
com to panasonic.com
Secure
(1)
. to com
Notices
Errors
(11)
panasonic.com zone: The server(s) were not responsive to queries over TCP. See RFC 1035, Sec. 4.2. (68.94.156.132, 2001:1890:1ff:9f0:68:94:156:132)
panasonic.com/DNSKEY: No response was received from the server over UDP (tried 12 times). See RFC 1035, Sec. 4.2. (68.94.156.132, UDP_-_NOEDNS_)
panasonic.com/DNSKEY: No response was received from the server over UDP (tried 4 times). See RFC 1035, Sec. 4.2. (68.94.156.132, UDP_-_EDNS0_512_D_KN)
panasonic.com/SOA: No response was received from the server over TCP (tried 3 times). See RFC 1035, Sec. 4.2. (68.94.156.132, TCP_-_EDNS0_4096_D_N)
panasonic.com/SOA: The TCP connection was interrupted (ECONNRESET). See RFC 1035, Sec. 4.2. (2001:1890:1ff:9f0:68:94:156:132, TCP_-_EDNS0_4096_D_N)
panasonic.com/AAAA has errors; select the "Denial of existence" DNSSEC option to see them.
panasonic.com/NSEC3PARAM has errors; select the "Denial of existence" DNSSEC option to see them.
panasonic.com/DNSKEY has errors; select the "Denial of existence" DNSSEC option to see them.
colri.2fplx.panasonic.com/A has errors; select the "Denial of existence" DNSSEC option to see them.
panasonic.com/CNAME has errors; select the "Denial of existence" DNSSEC option to see them.
panasonic.com/MX has errors; select the "Denial of existence" DNSSEC option to see them.
Warnings
(1)
panasonic.com/MX has warnings; select the "Denial of existence" DNSSEC option to see them.
DNSKEY legend
Full legend
SEP bit set
Revoke bit set
Trust anchor
See also
DNSSEC Debugger
by
Verisign Labs
.
Download:
png
|
svg
JavaScript is required to make the graph below interactive.