View on GitHub

DNSViz: A DNS visualization tool

ornl.gov

Updated: 2025-11-12 21:47:37 UTC (88 days ago) Update now
« Previous analysis | Next analysis »
DNSSEC options (hide)
  1. |?|
  2. |?|
  3. |?|
  4. |?|
  5. |?|
  6. |?|
  7. |?|
  8. |?|
  9. |?|
  10. |?|
Notices
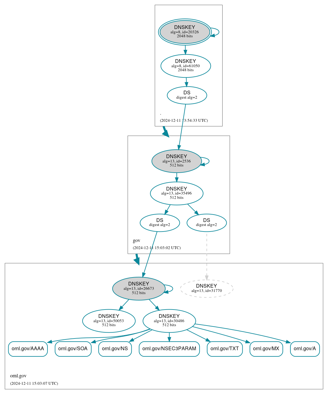
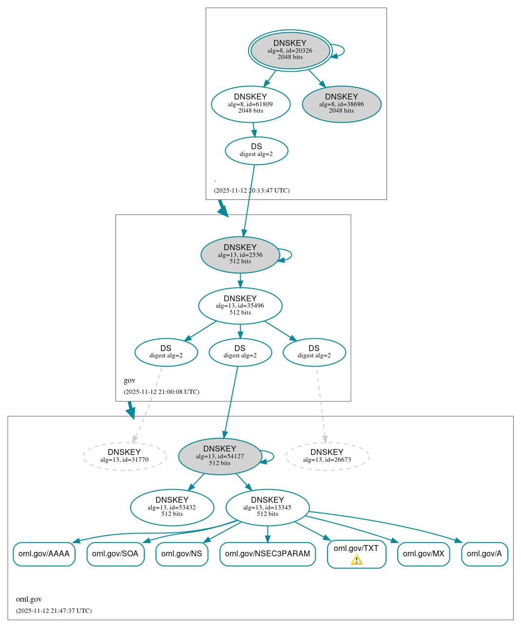
DNSSEC Authentication Chain

RRset statusRRset status

Secure (7)
  • ornl.gov/A
  • ornl.gov/AAAA
  • ornl.gov/MX
  • ornl.gov/NS
  • ornl.gov/NSEC3PARAM
  • ornl.gov/SOA
  • ornl.gov/TXT

DNSKEY/DS/NSEC statusDNSKEY/DS/NSEC status

Secure (12)
  • ./DNSKEY (alg 8, id 20326)
  • ./DNSKEY (alg 8, id 38696)
  • ./DNSKEY (alg 8, id 61809)
  • gov/DNSKEY (alg 13, id 2536)
  • gov/DNSKEY (alg 13, id 35496)
  • gov/DS (alg 13, id 2536)
  • ornl.gov/DNSKEY (alg 13, id 13345)
  • ornl.gov/DNSKEY (alg 13, id 53432)
  • ornl.gov/DNSKEY (alg 13, id 54127)
  • ornl.gov/DS (alg 13, id 26673)
  • ornl.gov/DS (alg 13, id 31770)
  • ornl.gov/DS (alg 13, id 54127)
Non_existent (2)
  • ornl.gov/DNSKEY (alg 13, id 26673)
  • ornl.gov/DNSKEY (alg 13, id 31770)

Delegation statusDelegation status

Secure (2)
  • . to gov
  • gov to ornl.gov

NoticesNotices

Warnings (1)
  • ornl.gov/TXT: No response was received until the UDP payload size was decreased, indicating that the server might be attempting to send a payload that exceeds the path maximum transmission unit (PMTU) size. See RFC 6891, Sec. 6.2.6. (2600:1480:f000::41, UDP_-_EDNS0_4096_D_KN)

DNSKEY legend

Full legend
SEP bit setSEP bit set
Revoke bit setRevoke bit set
Trust anchorTrust anchor
Download: png | svg
Warning JavaScript is required to make the graph below interactive.
DNSSEC authentication graph