View on GitHub

DNSViz: A DNS visualization tool

opensuse.org

Updated: 2025-11-28 06:59:00 UTC (13 days ago) Update now
« Previous analysis | Next analysis »
DNSSEC options (hide)
  1. |?|
  2. |?|
  3. |?|
  4. |?|
  5. |?|
  6. |?|
  7. |?|
  8. |?|
  9. |?|
  10. |?|
Notices
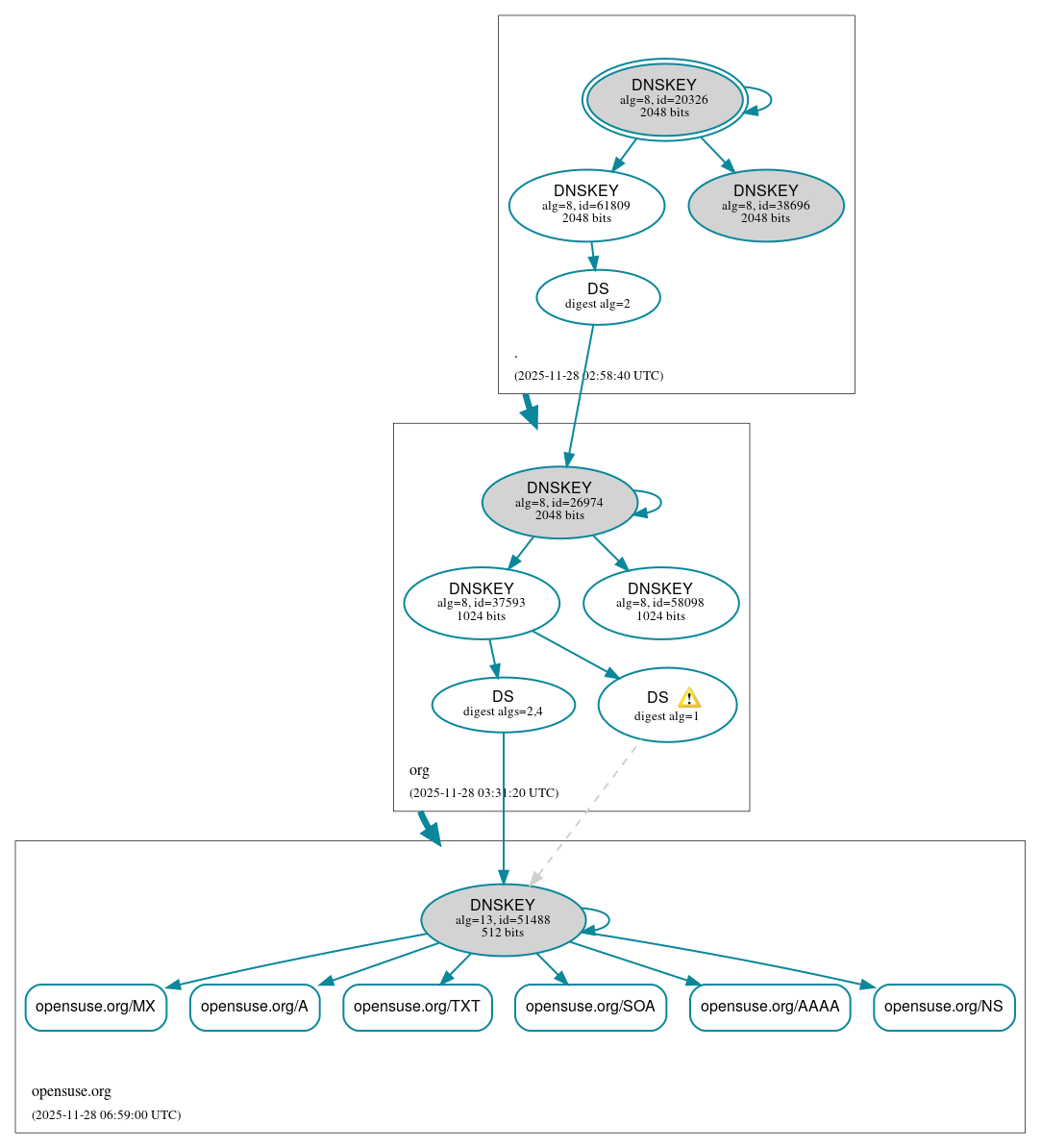
DNSSEC Authentication Chain

RRset statusRRset status

Secure (6)
  • opensuse.org/A
  • opensuse.org/AAAA
  • opensuse.org/MX
  • opensuse.org/NS
  • opensuse.org/SOA
  • opensuse.org/TXT

DNSKEY/DS/NSEC statusDNSKEY/DS/NSEC status

Secure (10)
  • ./DNSKEY (alg 8, id 20326)
  • ./DNSKEY (alg 8, id 38696)
  • ./DNSKEY (alg 8, id 61809)
  • opensuse.org/DNSKEY (alg 13, id 51488)
  • opensuse.org/DS (alg 13, id 51488)
  • opensuse.org/DS (alg 13, id 51488)
  • org/DNSKEY (alg 8, id 26974)
  • org/DNSKEY (alg 8, id 37593)
  • org/DNSKEY (alg 8, id 58098)
  • org/DS (alg 8, id 26974)

Delegation statusDelegation status

Secure (2)
  • . to org
  • org to opensuse.org

NoticesNotices

Warnings (6)
  • opensuse.org/DS (alg 13, id 51488): DNSSEC implementers are prohibited from implementing signing with DS algorithm 1 (SHA-1). See RFC 8624, Sec. 3.2.
  • opensuse.org/DS (alg 13, id 51488): DNSSEC implementers are prohibited from implementing signing with DS algorithm 1 (SHA-1). See RFC 8624, Sec. 3.2.
  • opensuse.org/DS (alg 13, id 51488): DS records with digest type 1 (SHA-1) are ignored when DS records with digest type 2 (SHA-256) exist in the same RRset. See RFC 4509, Sec. 3.
  • opensuse.org/DS (alg 13, id 51488): DS records with digest type 1 (SHA-1) are ignored when DS records with digest type 2 (SHA-256) exist in the same RRset. See RFC 4509, Sec. 3.
  • opensuse.org/DS (alg 13, id 51488): In the spirit of RFC 4509, DS records with digest type 1 (SHA-1) might be ignored when DS records with digest type 4 (SHA-384) exist in the same RRset. See RFC 4509, Sec. 3.
  • opensuse.org/DS (alg 13, id 51488): In the spirit of RFC 4509, DS records with digest type 1 (SHA-1) might be ignored when DS records with digest type 4 (SHA-384) exist in the same RRset. See RFC 4509, Sec. 3.

DNSKEY legend

Full legend
SEP bit setSEP bit set
Revoke bit setRevoke bit set
Trust anchorTrust anchor
Download: png | svg
Warning JavaScript is required to make the graph below interactive.
DNSSEC authentication graph