View on GitHub

DNSViz: A DNS visualization tool

openbsd.org

Updated: 2025-11-15 23:43:52 UTC (23 days ago) Update now
« Previous analysis | Next analysis »
DNSSEC options (hide)
  1. |?|
  2. |?|
  3. |?|
  4. |?|
  5. |?|
  6. |?|
  7. |?|
  8. |?|
  9. |?|
  10. |?|
Notices
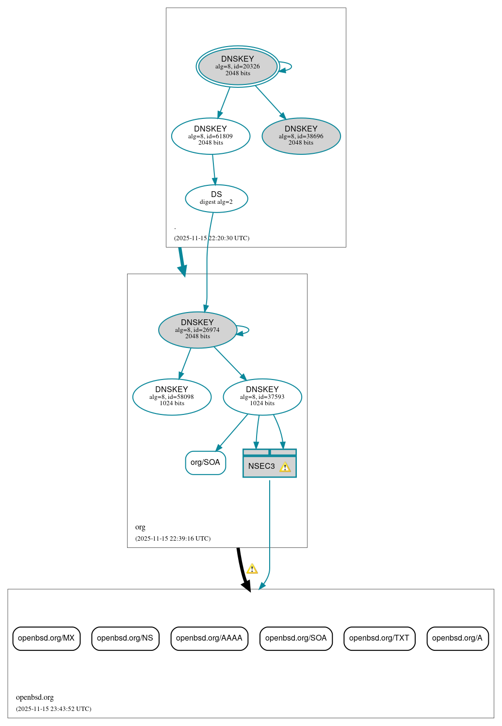
DNSSEC Authentication Chain

RRset statusRRset status

Insecure (6)
  • openbsd.org/A
  • openbsd.org/AAAA
  • openbsd.org/MX
  • openbsd.org/NS
  • openbsd.org/SOA
  • openbsd.org/TXT
Secure (1)
  • org/SOA

DNSKEY/DS/NSEC statusDNSKEY/DS/NSEC status

Secure (8)
  • ./DNSKEY (alg 8, id 20326)
  • ./DNSKEY (alg 8, id 38696)
  • ./DNSKEY (alg 8, id 61809)
  • NSEC3 proving non-existence of openbsd.org/DS
  • org/DNSKEY (alg 8, id 26974)
  • org/DNSKEY (alg 8, id 37593)
  • org/DNSKEY (alg 8, id 58098)
  • org/DS (alg 8, id 26974)

Delegation statusDelegation status

Insecure (1)
  • org to openbsd.org
Secure (1)
  • . to org

NoticesNotices

Warnings (5)
  • NSEC3 proving non-existence of openbsd.org/DS: The salt value for an NSEC3 record should be empty. See RFC 9276, Sec. 3.1.
  • NSEC3 proving non-existence of openbsd.org/DS: The salt value for an NSEC3 record should be empty. See RFC 9276, Sec. 3.1.
  • org to openbsd.org: The following NS name(s) were found in the authoritative NS RRset, but not in the delegation NS RRset (i.e., in the org zone): europe1.dnsnode.net, nsp.dnsnode.net See RFC 1034, Sec. 4.2.2.
  • org to openbsd.org: The following NS name(s) were found in the delegation NS RRset (i.e., in the org zone), but not in the authoritative NS RRset: auth2.ns.gin.ntt.net, auth3.ns.gin.ntt.net See RFC 1034, Sec. 4.2.2.
  • openbsd.org/DS has warnings; select the "Denial of existence" DNSSEC option to see them.

DNSKEY legend

Full legend
SEP bit setSEP bit set
Revoke bit setRevoke bit set
Trust anchorTrust anchor
Download: png | svg
Warning JavaScript is required to make the graph below interactive.
DNSSEC authentication graph