View on GitHub

DNSViz: A DNS visualization tool

nuclear.gov

Updated: 2025-04-14 19:43:56 UTC (255 days ago) Update now
« Previous analysis | Next analysis »
DNSSEC options (hide)
  1. |?|
  2. |?|
  3. |?|
  4. |?|
  5. |?|
  6. |?|
  7. |?|
  8. |?|
  9. |?|
  10. |?|
Notices
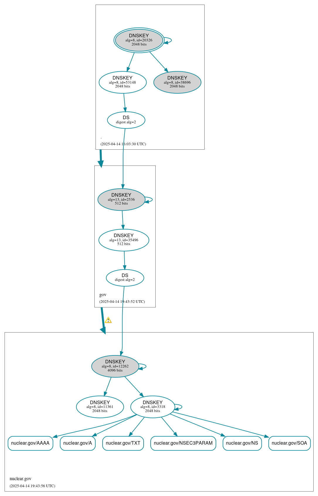
DNSSEC Authentication Chain

RRset statusRRset status

Secure (6)
  • nuclear.gov/A
  • nuclear.gov/AAAA
  • nuclear.gov/NS
  • nuclear.gov/NSEC3PARAM
  • nuclear.gov/SOA
  • nuclear.gov/TXT

DNSKEY/DS/NSEC statusDNSKEY/DS/NSEC status

Secure (10)
  • ./DNSKEY (alg 8, id 20326)
  • ./DNSKEY (alg 8, id 38696)
  • ./DNSKEY (alg 8, id 53148)
  • gov/DNSKEY (alg 13, id 2536)
  • gov/DNSKEY (alg 13, id 35496)
  • gov/DS (alg 13, id 2536)
  • nuclear.gov/DNSKEY (alg 8, id 11361)
  • nuclear.gov/DNSKEY (alg 8, id 12262)
  • nuclear.gov/DNSKEY (alg 8, id 3318)
  • nuclear.gov/DS (alg 8, id 12262)

Delegation statusDelegation status

Secure (2)
  • . to gov
  • gov to nuclear.gov

NoticesNotices

Errors (5)
  • nuclear.gov/CDS has errors; select the "Denial of existence" DNSSEC option to see them.
  • nuclear.gov/CDNSKEY has errors; select the "Denial of existence" DNSSEC option to see them.
  • o1pex.n58ca.nuclear.gov/A has errors; select the "Denial of existence" DNSSEC option to see them.
  • nuclear.gov/MX has errors; select the "Denial of existence" DNSSEC option to see them.
  • nuclear.gov/CNAME has errors; select the "Denial of existence" DNSSEC option to see them.
Warnings (6)
  • gov to nuclear.gov: The following NS name(s) were found in the authoritative NS RRset, but not in the delegation NS RRset (i.e., in the gov zone): adns2.es.net See RFC 1034, Sec. 4.2.2.
  • nuclear.gov/CDS has warnings; select the "Denial of existence" DNSSEC option to see them.
  • nuclear.gov/CDNSKEY has warnings; select the "Denial of existence" DNSSEC option to see them.
  • o1pex.n58ca.nuclear.gov/A has warnings; select the "Denial of existence" DNSSEC option to see them.
  • nuclear.gov/MX has warnings; select the "Denial of existence" DNSSEC option to see them.
  • nuclear.gov/CNAME has warnings; select the "Denial of existence" DNSSEC option to see them.

DNSKEY legend

Full legend
SEP bit setSEP bit set
Revoke bit setRevoke bit set
Trust anchorTrust anchor
Download: png | svg
Warning JavaScript is required to make the graph below interactive.
DNSSEC authentication graph