View on GitHub

DNSViz: A DNS visualization tool

ntnu.no

Updated: 2025-11-27 07:52:48 UTC (9 days ago) Update now
« Previous analysis | Next analysis »
DNSSEC options (hide)
  1. |?|
  2. |?|
  3. |?|
  4. |?|
  5. |?|
  6. |?|
  7. |?|
  8. |?|
  9. |?|
  10. |?|
Notices
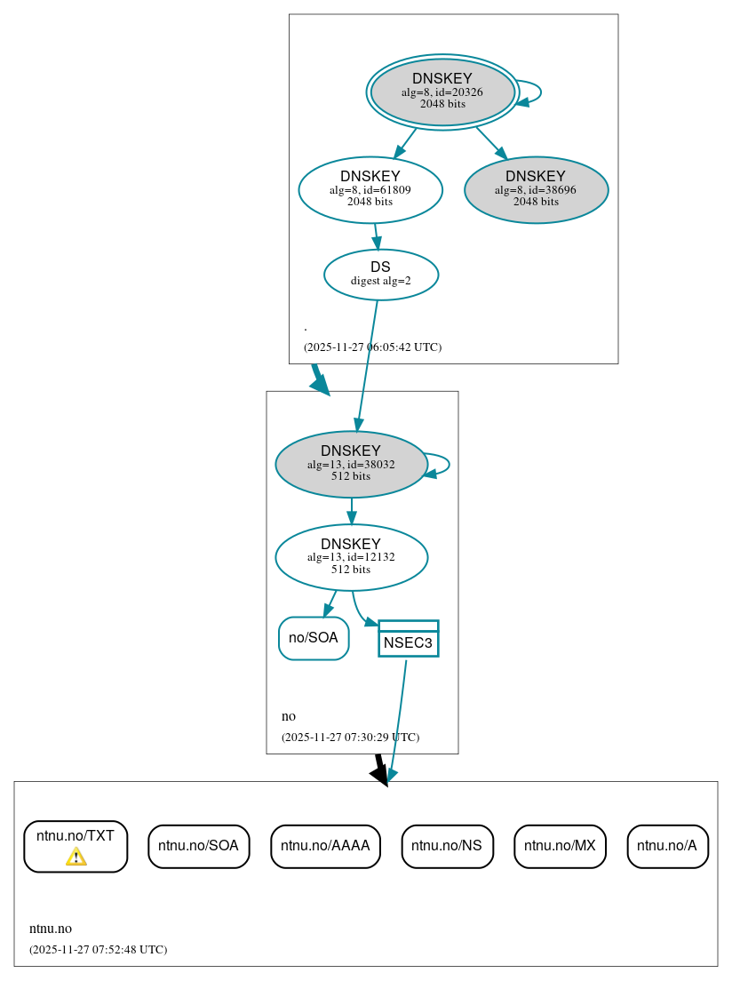
DNSSEC Authentication Chain

RRset statusRRset status

Insecure (6)
  • ntnu.no/A
  • ntnu.no/AAAA
  • ntnu.no/MX
  • ntnu.no/NS
  • ntnu.no/SOA
  • ntnu.no/TXT
Secure (1)
  • no/SOA

DNSKEY/DS/NSEC statusDNSKEY/DS/NSEC status

Secure (7)
  • ./DNSKEY (alg 8, id 20326)
  • ./DNSKEY (alg 8, id 38696)
  • ./DNSKEY (alg 8, id 61809)
  • NSEC3 proving non-existence of ntnu.no/DS
  • no/DNSKEY (alg 13, id 12132)
  • no/DNSKEY (alg 13, id 38032)
  • no/DS (alg 13, id 38032)

Delegation statusDelegation status

Insecure (1)
  • no to ntnu.no
Secure (1)
  • . to no

NoticesNotices

Warnings (1)
  • ntnu.no/TXT: No response was received until the UDP payload size was decreased, indicating that the server might be attempting to send a payload that exceeds the path maximum transmission unit (PMTU) size. See RFC 6891, Sec. 6.2.6. (2001:700:300::208, 2001:700:300::209, UDP_-_EDNS0_4096_D_KN)

DNSKEY legend

Full legend
SEP bit setSEP bit set
Revoke bit setRevoke bit set
Trust anchorTrust anchor
Download: png | svg
Warning JavaScript is required to make the graph below interactive.
DNSSEC authentication graph