View on GitHub

DNSViz: A DNS visualization tool

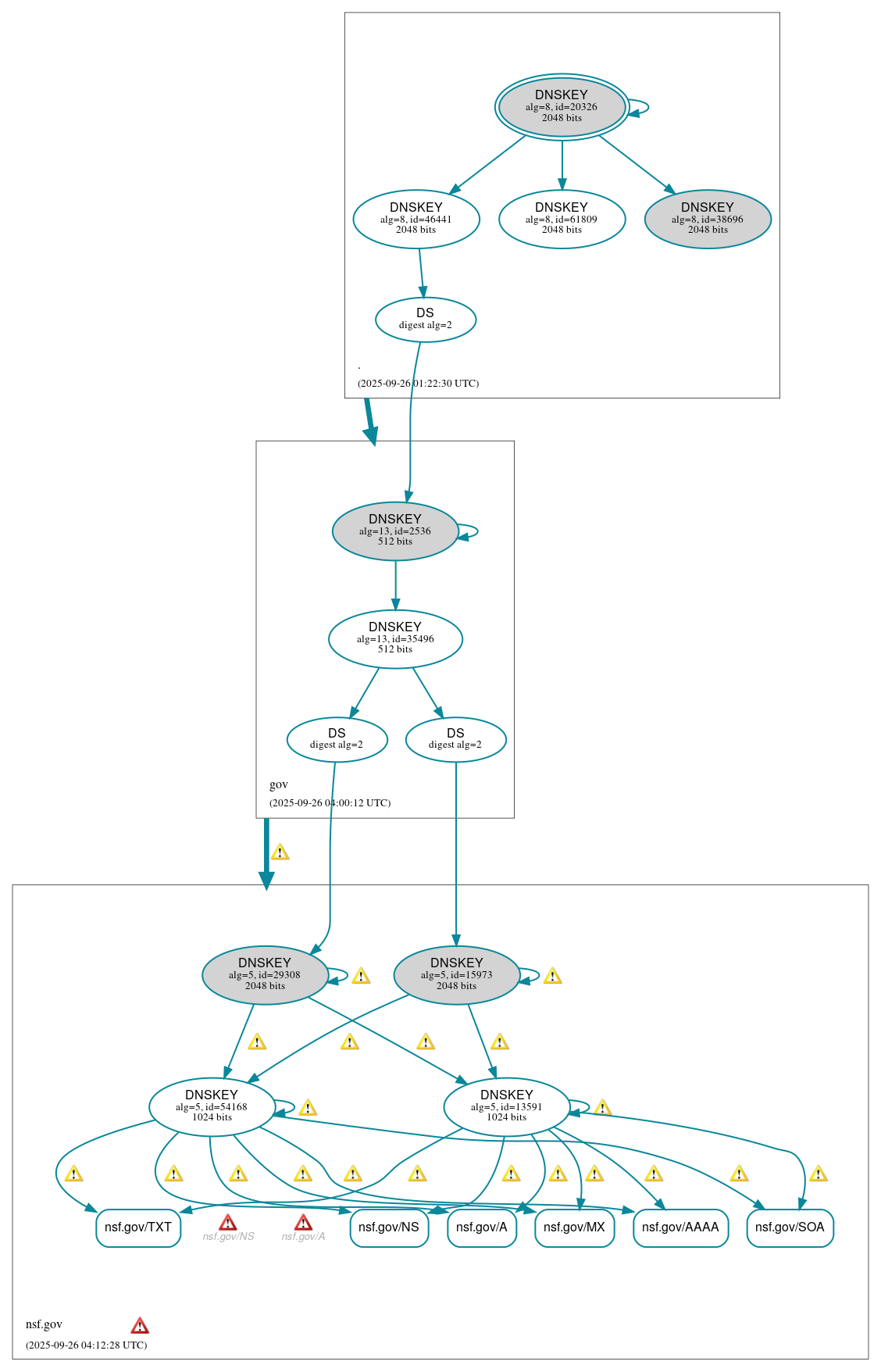
nsf.gov

DNSSEC options (hide)
  1. |?|
  2. |?|
  3. |?|
  4. |?|
  5. |?|
  6. |?|
  7. |?|
  8. |?|
  9. |?|
  10. |?|
Notices
DNSSEC Authentication Chain

RRset statusRRset status

Secure (6)
  • nsf.gov/A
  • nsf.gov/AAAA
  • nsf.gov/MX
  • nsf.gov/NS
  • nsf.gov/SOA
  • nsf.gov/TXT

DNSKEY/DS/NSEC statusDNSKEY/DS/NSEC status

Secure (13)
  • ./DNSKEY (alg 8, id 20326)
  • ./DNSKEY (alg 8, id 38696)
  • ./DNSKEY (alg 8, id 46441)
  • ./DNSKEY (alg 8, id 61809)
  • gov/DNSKEY (alg 13, id 2536)
  • gov/DNSKEY (alg 13, id 35496)
  • gov/DS (alg 13, id 2536)
  • nsf.gov/DNSKEY (alg 5, id 13591)
  • nsf.gov/DNSKEY (alg 5, id 15973)
  • nsf.gov/DNSKEY (alg 5, id 29308)
  • nsf.gov/DNSKEY (alg 5, id 54168)
  • nsf.gov/DS (alg 5, id 15973)
  • nsf.gov/DS (alg 5, id 29308)

Delegation statusDelegation status

Secure (2)
  • . to gov
  • gov to nsf.gov

NoticesNotices

Errors (4)
  • nsf.gov zone: The following NS name(s) did not resolve to address(es): ns3.nsf.gov
  • nsf.gov zone: The server(s) were not responsive to queries over UDP. See RFC 1035, Sec. 4.2. (204.14.134.242, 2607:f478:80:1::242)
  • nsf.gov/A: No response was received from the server over UDP (tried 12 times). See RFC 1035, Sec. 4.2. (204.14.134.242, 2607:f478:80:1::242, UDP_-_NOEDNS_)
  • nsf.gov/NS: No response was received from the server over UDP (tried 12 times). See RFC 1035, Sec. 4.2. (204.14.134.242, 2607:f478:80:1::242, UDP_-_NOEDNS_)
Warnings (35)
  • RRSIG nsf.gov/A alg 5, id 13591: DNSSEC implementers are recommended against implementing signing with DNSSEC algorithm 5 (RSASHA1). See RFC 8624, Sec. 3.1.
  • RRSIG nsf.gov/A alg 5, id 54168: DNSSEC implementers are recommended against implementing signing with DNSSEC algorithm 5 (RSASHA1). See RFC 8624, Sec. 3.1.
  • RRSIG nsf.gov/AAAA alg 5, id 13591: DNSSEC implementers are recommended against implementing signing with DNSSEC algorithm 5 (RSASHA1). See RFC 8624, Sec. 3.1.
  • RRSIG nsf.gov/AAAA alg 5, id 54168: DNSSEC implementers are recommended against implementing signing with DNSSEC algorithm 5 (RSASHA1). See RFC 8624, Sec. 3.1.
  • RRSIG nsf.gov/DNSKEY alg 5, id 13591: DNSSEC implementers are recommended against implementing signing with DNSSEC algorithm 5 (RSASHA1). See RFC 8624, Sec. 3.1.
  • RRSIG nsf.gov/DNSKEY alg 5, id 13591: DNSSEC implementers are recommended against implementing signing with DNSSEC algorithm 5 (RSASHA1). See RFC 8624, Sec. 3.1.
  • RRSIG nsf.gov/DNSKEY alg 5, id 13591: DNSSEC implementers are recommended against implementing signing with DNSSEC algorithm 5 (RSASHA1). See RFC 8624, Sec. 3.1.
  • RRSIG nsf.gov/DNSKEY alg 5, id 13591: DNSSEC implementers are recommended against implementing signing with DNSSEC algorithm 5 (RSASHA1). See RFC 8624, Sec. 3.1.
  • RRSIG nsf.gov/DNSKEY alg 5, id 15973: DNSSEC implementers are recommended against implementing signing with DNSSEC algorithm 5 (RSASHA1). See RFC 8624, Sec. 3.1.
  • RRSIG nsf.gov/DNSKEY alg 5, id 15973: DNSSEC implementers are recommended against implementing signing with DNSSEC algorithm 5 (RSASHA1). See RFC 8624, Sec. 3.1.
  • RRSIG nsf.gov/DNSKEY alg 5, id 15973: DNSSEC implementers are recommended against implementing signing with DNSSEC algorithm 5 (RSASHA1). See RFC 8624, Sec. 3.1.
  • RRSIG nsf.gov/DNSKEY alg 5, id 15973: DNSSEC implementers are recommended against implementing signing with DNSSEC algorithm 5 (RSASHA1). See RFC 8624, Sec. 3.1.
  • RRSIG nsf.gov/DNSKEY alg 5, id 29308: DNSSEC implementers are recommended against implementing signing with DNSSEC algorithm 5 (RSASHA1). See RFC 8624, Sec. 3.1.
  • RRSIG nsf.gov/DNSKEY alg 5, id 29308: DNSSEC implementers are recommended against implementing signing with DNSSEC algorithm 5 (RSASHA1). See RFC 8624, Sec. 3.1.
  • RRSIG nsf.gov/DNSKEY alg 5, id 29308: DNSSEC implementers are recommended against implementing signing with DNSSEC algorithm 5 (RSASHA1). See RFC 8624, Sec. 3.1.
  • RRSIG nsf.gov/DNSKEY alg 5, id 29308: DNSSEC implementers are recommended against implementing signing with DNSSEC algorithm 5 (RSASHA1). See RFC 8624, Sec. 3.1.
  • RRSIG nsf.gov/DNSKEY alg 5, id 54168: DNSSEC implementers are recommended against implementing signing with DNSSEC algorithm 5 (RSASHA1). See RFC 8624, Sec. 3.1.
  • RRSIG nsf.gov/DNSKEY alg 5, id 54168: DNSSEC implementers are recommended against implementing signing with DNSSEC algorithm 5 (RSASHA1). See RFC 8624, Sec. 3.1.
  • RRSIG nsf.gov/DNSKEY alg 5, id 54168: DNSSEC implementers are recommended against implementing signing with DNSSEC algorithm 5 (RSASHA1). See RFC 8624, Sec. 3.1.
  • RRSIG nsf.gov/DNSKEY alg 5, id 54168: DNSSEC implementers are recommended against implementing signing with DNSSEC algorithm 5 (RSASHA1). See RFC 8624, Sec. 3.1.
  • RRSIG nsf.gov/MX alg 5, id 13591: DNSSEC implementers are recommended against implementing signing with DNSSEC algorithm 5 (RSASHA1). See RFC 8624, Sec. 3.1.
  • RRSIG nsf.gov/MX alg 5, id 54168: DNSSEC implementers are recommended against implementing signing with DNSSEC algorithm 5 (RSASHA1). See RFC 8624, Sec. 3.1.
  • RRSIG nsf.gov/NS alg 5, id 13591: DNSSEC implementers are recommended against implementing signing with DNSSEC algorithm 5 (RSASHA1). See RFC 8624, Sec. 3.1.
  • RRSIG nsf.gov/NS alg 5, id 54168: DNSSEC implementers are recommended against implementing signing with DNSSEC algorithm 5 (RSASHA1). See RFC 8624, Sec. 3.1.
  • RRSIG nsf.gov/SOA alg 5, id 13591: DNSSEC implementers are recommended against implementing signing with DNSSEC algorithm 5 (RSASHA1). See RFC 8624, Sec. 3.1.
  • RRSIG nsf.gov/SOA alg 5, id 54168: DNSSEC implementers are recommended against implementing signing with DNSSEC algorithm 5 (RSASHA1). See RFC 8624, Sec. 3.1.
  • RRSIG nsf.gov/TXT alg 5, id 13591: DNSSEC implementers are recommended against implementing signing with DNSSEC algorithm 5 (RSASHA1). See RFC 8624, Sec. 3.1.
  • RRSIG nsf.gov/TXT alg 5, id 54168: DNSSEC implementers are recommended against implementing signing with DNSSEC algorithm 5 (RSASHA1). See RFC 8624, Sec. 3.1.
  • gov to nsf.gov: The following NS name(s) were found in the delegation NS RRset (i.e., in the gov zone), but not in the authoritative NS RRset: ns3.nsf.gov See RFC 1034, Sec. 4.2.2.
  • nsf.gov/CDS has warnings; select the "Denial of existence" DNSSEC option to see them.
  • nsf.gov/NSEC3PARAM has warnings; select the "Denial of existence" DNSSEC option to see them.
  • nsf.gov/DNSKEY has warnings; select the "Denial of existence" DNSSEC option to see them.
  • v3ste.ys8ax.nsf.gov/A has warnings; select the "Denial of existence" DNSSEC option to see them.
  • nsf.gov/CNAME has warnings; select the "Denial of existence" DNSSEC option to see them.
  • nsf.gov/CDNSKEY has warnings; select the "Denial of existence" DNSSEC option to see them.

DNSKEY legend

Full legend
SEP bit setSEP bit set
Revoke bit setRevoke bit set
Trust anchorTrust anchor
Download: png | svg
Warning JavaScript is required to make the graph below interactive.
DNSSEC authentication graph