View on GitHub

DNSViz: A DNS visualization tool

ns01.incometax.gov.in

Updated: 2025-09-15 11:49:11 UTC (149 days ago) Update now
« Previous analysis | Next analysis »
DNSSEC options (hide)
  1. |?|
  2. |?|
  3. |?|
  4. |?|
  5. |?|
  6. |?|
  7. |?|
  8. |?|
  9. |?|
  10. |?|
Notices
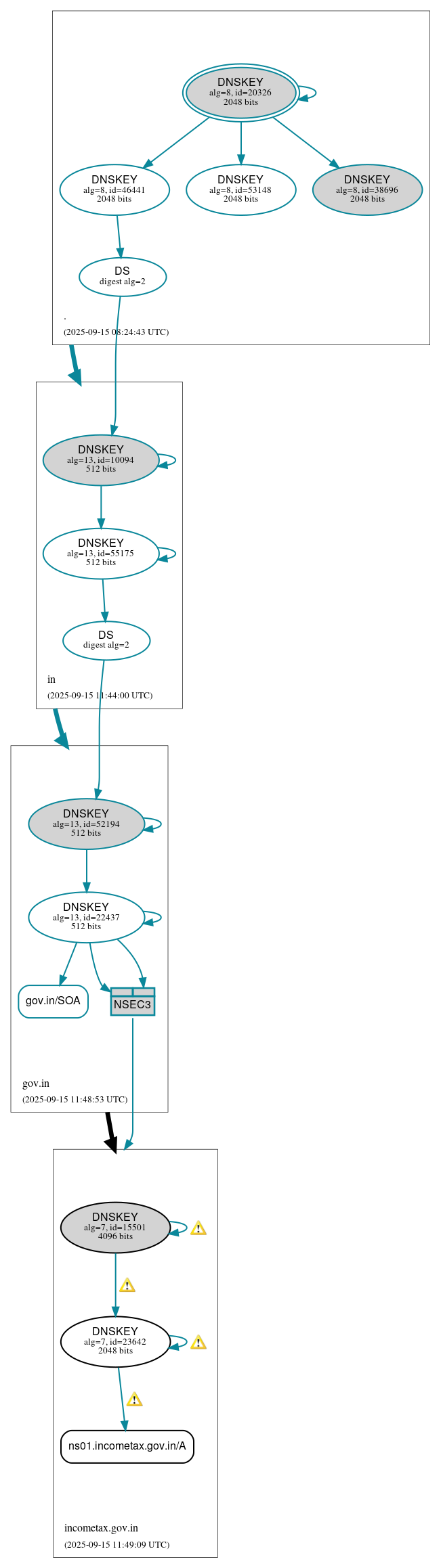
DNSSEC Authentication Chain

RRset statusRRset status

Insecure (1)
  • ns01.incometax.gov.in/A
Secure (1)
  • gov.in/SOA

DNSKEY/DS/NSEC statusDNSKEY/DS/NSEC status

Insecure (2)
  • incometax.gov.in/DNSKEY (alg 7, id 15501)
  • incometax.gov.in/DNSKEY (alg 7, id 23642)
Secure (11)
  • ./DNSKEY (alg 8, id 20326)
  • ./DNSKEY (alg 8, id 38696)
  • ./DNSKEY (alg 8, id 46441)
  • ./DNSKEY (alg 8, id 53148)
  • NSEC3 proving non-existence of incometax.gov.in/DS
  • gov.in/DNSKEY (alg 13, id 22437)
  • gov.in/DNSKEY (alg 13, id 52194)
  • gov.in/DS (alg 13, id 52194)
  • in/DNSKEY (alg 13, id 10094)
  • in/DNSKEY (alg 13, id 55175)
  • in/DS (alg 13, id 10094)

Delegation statusDelegation status

Insecure (1)
  • gov.in to incometax.gov.in
Secure (2)
  • . to in
  • in to gov.in

NoticesNotices

Warnings (12)
  • RRSIG incometax.gov.in/DNSKEY alg 7, id 15501: DNSSEC implementers are recommended against implementing signing with DNSSEC algorithm 7 (RSASHA1NSEC3SHA1). See RFC 8624, Sec. 3.1.
  • RRSIG incometax.gov.in/DNSKEY alg 7, id 15501: DNSSEC implementers are recommended against implementing signing with DNSSEC algorithm 7 (RSASHA1NSEC3SHA1). See RFC 8624, Sec. 3.1.
  • RRSIG incometax.gov.in/DNSKEY alg 7, id 15501: DNSSEC implementers are recommended against implementing signing with DNSSEC algorithm 7 (RSASHA1NSEC3SHA1). See RFC 8624, Sec. 3.1.
  • RRSIG incometax.gov.in/DNSKEY alg 7, id 15501: DNSSEC implementers are recommended against implementing signing with DNSSEC algorithm 7 (RSASHA1NSEC3SHA1). See RFC 8624, Sec. 3.1.
  • RRSIG incometax.gov.in/DNSKEY alg 7, id 23642: DNSSEC implementers are recommended against implementing signing with DNSSEC algorithm 7 (RSASHA1NSEC3SHA1). See RFC 8624, Sec. 3.1.
  • RRSIG incometax.gov.in/DNSKEY alg 7, id 23642: DNSSEC implementers are recommended against implementing signing with DNSSEC algorithm 7 (RSASHA1NSEC3SHA1). See RFC 8624, Sec. 3.1.
  • RRSIG incometax.gov.in/DNSKEY alg 7, id 23642: DNSSEC implementers are recommended against implementing signing with DNSSEC algorithm 7 (RSASHA1NSEC3SHA1). See RFC 8624, Sec. 3.1.
  • RRSIG incometax.gov.in/DNSKEY alg 7, id 23642: DNSSEC implementers are recommended against implementing signing with DNSSEC algorithm 7 (RSASHA1NSEC3SHA1). See RFC 8624, Sec. 3.1.
  • RRSIG ns01.incometax.gov.in/A alg 7, id 23642: DNSSEC implementers are recommended against implementing signing with DNSSEC algorithm 7 (RSASHA1NSEC3SHA1). See RFC 8624, Sec. 3.1.
  • RRSIG ns01.incometax.gov.in/A alg 7, id 23642: DNSSEC implementers are recommended against implementing signing with DNSSEC algorithm 7 (RSASHA1NSEC3SHA1). See RFC 8624, Sec. 3.1.
  • ns01.incometax.gov.in/AAAA has warnings; select the "Denial of existence" DNSSEC option to see them.
  • incometax.gov.in/CNAME has warnings; select the "Denial of existence" DNSSEC option to see them.

DNSKEY legend

Full legend
SEP bit setSEP bit set
Revoke bit setRevoke bit set
Trust anchorTrust anchor
Download: png | svg
Warning JavaScript is required to make the graph below interactive.
DNSSEC authentication graph