View on GitHub

DNSViz: A DNS visualization tool

nox.su

Updated: 2025-10-10 14:09:00 UTC (58 days ago) Update now
« Previous analysis | Next analysis »
DNSSEC options (hide)
  1. |?|
  2. |?|
  3. |?|
  4. |?|
  5. |?|
  6. |?|
  7. |?|
  8. |?|
  9. |?|
  10. |?|
Notices
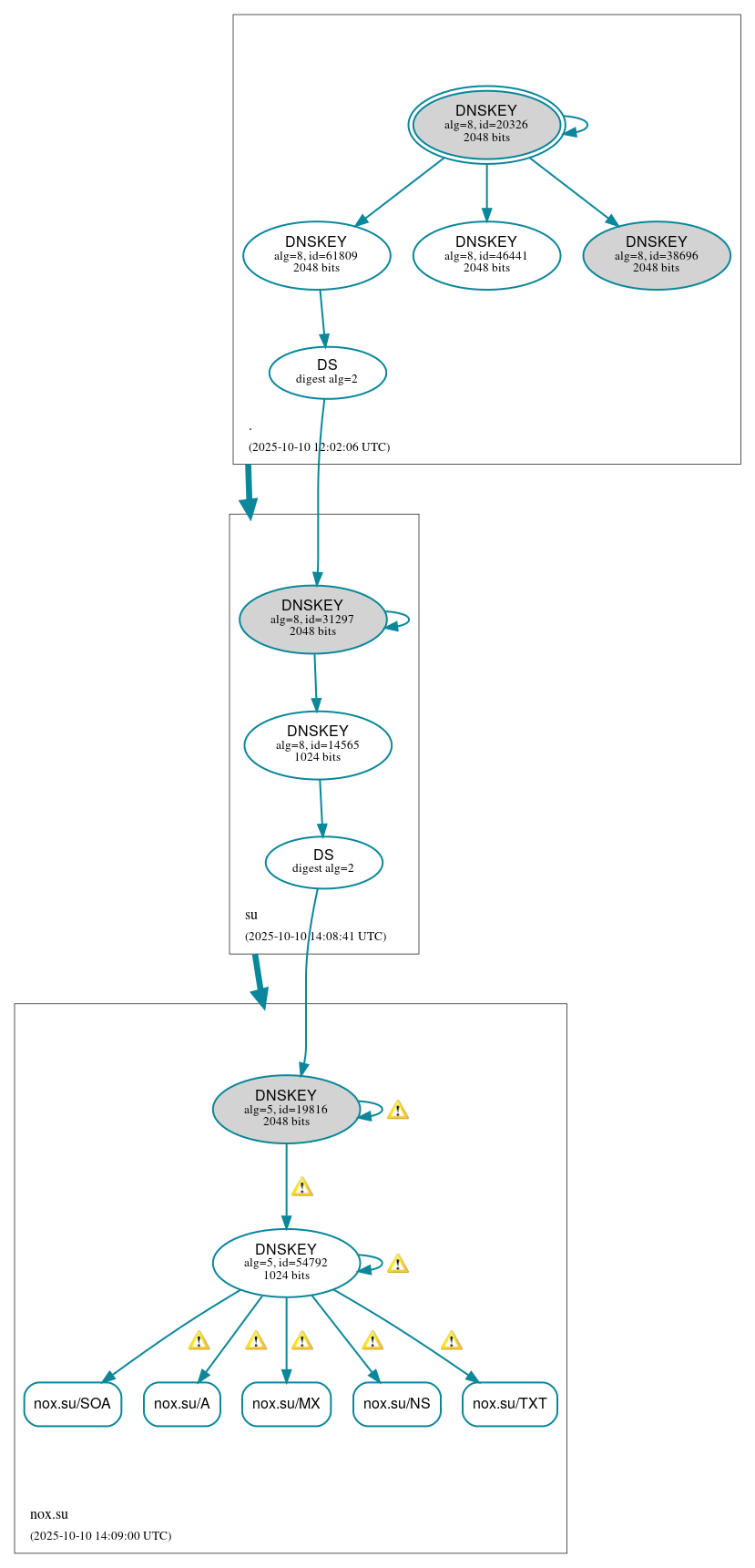
DNSSEC Authentication Chain

RRset statusRRset status

Secure (5)
  • nox.su/A
  • nox.su/MX
  • nox.su/NS
  • nox.su/SOA
  • nox.su/TXT

DNSKEY/DS/NSEC statusDNSKEY/DS/NSEC status

Secure (10)
  • ./DNSKEY (alg 8, id 20326)
  • ./DNSKEY (alg 8, id 38696)
  • ./DNSKEY (alg 8, id 46441)
  • ./DNSKEY (alg 8, id 61809)
  • nox.su/DNSKEY (alg 5, id 19816)
  • nox.su/DNSKEY (alg 5, id 54792)
  • nox.su/DS (alg 5, id 19816)
  • su/DNSKEY (alg 8, id 14565)
  • su/DNSKEY (alg 8, id 31297)
  • su/DS (alg 8, id 31297)

Delegation statusDelegation status

Secure (2)
  • . to su
  • su to nox.su

NoticesNotices

Warnings (16)
  • RRSIG nox.su/A alg 5, id 54792: DNSSEC implementers are recommended against implementing signing with DNSSEC algorithm 5 (RSASHA1). See RFC 8624, Sec. 3.1.
  • RRSIG nox.su/DNSKEY alg 5, id 19816: DNSSEC implementers are recommended against implementing signing with DNSSEC algorithm 5 (RSASHA1). See RFC 8624, Sec. 3.1.
  • RRSIG nox.su/DNSKEY alg 5, id 19816: DNSSEC implementers are recommended against implementing signing with DNSSEC algorithm 5 (RSASHA1). See RFC 8624, Sec. 3.1.
  • RRSIG nox.su/DNSKEY alg 5, id 54792: DNSSEC implementers are recommended against implementing signing with DNSSEC algorithm 5 (RSASHA1). See RFC 8624, Sec. 3.1.
  • RRSIG nox.su/DNSKEY alg 5, id 54792: DNSSEC implementers are recommended against implementing signing with DNSSEC algorithm 5 (RSASHA1). See RFC 8624, Sec. 3.1.
  • RRSIG nox.su/MX alg 5, id 54792: DNSSEC implementers are recommended against implementing signing with DNSSEC algorithm 5 (RSASHA1). See RFC 8624, Sec. 3.1.
  • RRSIG nox.su/NS alg 5, id 54792: DNSSEC implementers are recommended against implementing signing with DNSSEC algorithm 5 (RSASHA1). See RFC 8624, Sec. 3.1.
  • RRSIG nox.su/SOA alg 5, id 54792: DNSSEC implementers are recommended against implementing signing with DNSSEC algorithm 5 (RSASHA1). See RFC 8624, Sec. 3.1.
  • RRSIG nox.su/TXT alg 5, id 54792: DNSSEC implementers are recommended against implementing signing with DNSSEC algorithm 5 (RSASHA1). See RFC 8624, Sec. 3.1.
  • nox.su/CDNSKEY has warnings; select the "Denial of existence" DNSSEC option to see them.
  • nox.su/NSEC3PARAM has warnings; select the "Denial of existence" DNSSEC option to see them.
  • nox.su/AAAA has warnings; select the "Denial of existence" DNSSEC option to see them.
  • y1mwa.0vmod.nox.su/A has warnings; select the "Denial of existence" DNSSEC option to see them.
  • nox.su/CNAME has warnings; select the "Denial of existence" DNSSEC option to see them.
  • nox.su/DNSKEY has warnings; select the "Denial of existence" DNSSEC option to see them.
  • nox.su/CDS has warnings; select the "Denial of existence" DNSSEC option to see them.

DNSKEY legend

Full legend
SEP bit setSEP bit set
Revoke bit setRevoke bit set
Trust anchorTrust anchor
Download: png | svg
Warning JavaScript is required to make the graph below interactive.
DNSSEC authentication graph