View on GitHub

DNSViz: A DNS visualization tool

natfuel.com

Updated: 2025-04-08 19:09:20 UTC (262 days ago) Update now
« Previous analysis | Next analysis »
DNSSEC options (hide)
  1. |?|
  2. |?|
  3. |?|
  4. |?|
  5. |?|
  6. |?|
  7. |?|
  8. |?|
  9. |?|
  10. |?|
Notices
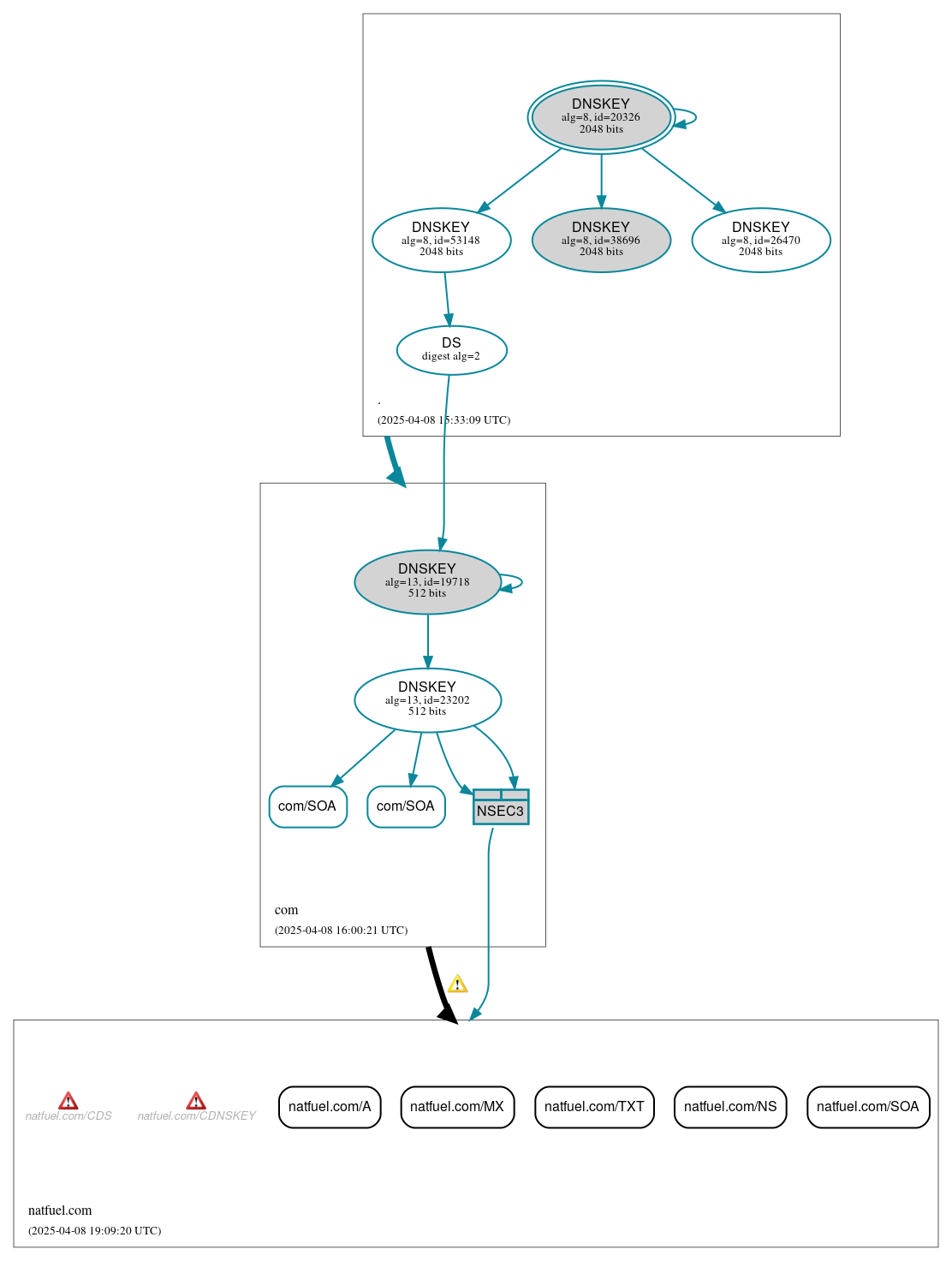
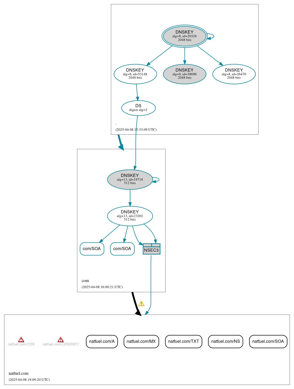
DNSSEC Authentication Chain

RRset statusRRset status

Insecure (5)
  • natfuel.com/A
  • natfuel.com/MX
  • natfuel.com/NS
  • natfuel.com/SOA
  • natfuel.com/TXT
Secure (2)
  • com/SOA
  • com/SOA

DNSKEY/DS/NSEC statusDNSKEY/DS/NSEC status

Secure (8)
  • ./DNSKEY (alg 8, id 20326)
  • ./DNSKEY (alg 8, id 26470)
  • ./DNSKEY (alg 8, id 38696)
  • ./DNSKEY (alg 8, id 53148)
  • NSEC3 proving non-existence of natfuel.com/DS
  • com/DNSKEY (alg 13, id 19718)
  • com/DNSKEY (alg 13, id 23202)
  • com/DS (alg 13, id 19718)

Delegation statusDelegation status

Insecure (1)
  • com to natfuel.com
Secure (1)
  • . to com

NoticesNotices

Errors (2)
  • natfuel.com/CDNSKEY: No response was received from the server over UDP (tried 12 times). See RFC 1035, Sec. 4.2. (208.69.84.9, 208.99.241.157, 2607:f7a8::1, 2607:f7a8:c01:1::2, UDP_-_NOEDNS_)
  • natfuel.com/CDS: No response was received from the server over UDP (tried 12 times). See RFC 1035, Sec. 4.2. (208.69.84.9, 208.99.241.157, 2607:f7a8::1, 2607:f7a8:c01:1::2, UDP_-_NOEDNS_)
Warnings (2)
  • com to natfuel.com: Authoritative AAAA records exist for ns1.fibertechdns.com, but there are no corresponding AAAA glue records. See RFC 1034, Sec. 4.2.2.
  • com to natfuel.com: Authoritative AAAA records exist for ns2.fibertechdns.com, but there are no corresponding AAAA glue records. See RFC 1034, Sec. 4.2.2.

DNSKEY legend

Full legend
SEP bit setSEP bit set
Revoke bit setRevoke bit set
Trust anchorTrust anchor
Download: png | svg
Warning JavaScript is required to make the graph below interactive.
DNSSEC authentication graph