View on GitHub

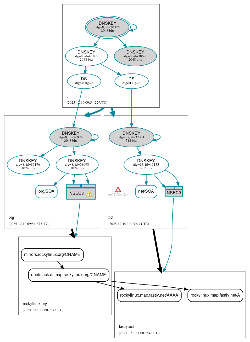
DNSViz: A DNS visualization tool

mirrors.rockylinux.org

Updated: 2025-12-10 13:07:43 UTC (5 days ago) Update now
« Previous analysis | Next analysis »
DNSSEC options (hide)
  1. |?|
  2. |?|
  3. |?|
  4. |?|
  5. |?|
  6. |?|
  7. |?|
  8. |?|
  9. |?|
  10. |?|
Notices
DNSSEC Authentication Chain

RRset statusRRset status

Insecure (4)
  • dualstack.dl.map.rockylinux.org/CNAME
  • mirrors.rockylinux.org/CNAME
  • rockylinux.map.fastly.net/A
  • rockylinux.map.fastly.net/AAAA
Secure (2)
  • net/SOA
  • org/SOA

DNSKEY/DS/NSEC statusDNSKEY/DS/NSEC status

Secure (12)
  • ./DNSKEY (alg 8, id 20326)
  • ./DNSKEY (alg 8, id 38696)
  • ./DNSKEY (alg 8, id 61809)
  • NSEC3 proving non-existence of fastly.net/DS
  • NSEC3 proving non-existence of rockylinux.org/DS
  • net/DNSKEY (alg 13, id 17133)
  • net/DNSKEY (alg 13, id 37331)
  • net/DS (alg 13, id 37331)
  • org/DNSKEY (alg 8, id 26974)
  • org/DNSKEY (alg 8, id 37176)
  • org/DNSKEY (alg 8, id 58098)
  • org/DS (alg 8, id 26974)

Delegation statusDelegation status

Insecure (2)
  • net to fastly.net
  • org to rockylinux.org
Secure (2)
  • . to net
  • . to org

NoticesNotices

Errors (1)
  • net/DNSKEY: No response was received from the server over UDP (tried 2 times). See RFC 1035, Sec. 4.2. (192.5.6.30, 192.12.94.30, 192.26.92.30, 192.31.80.30, 192.33.14.30, 192.35.51.30, 192.41.162.30, 192.42.93.30, 192.43.172.30, 192.48.79.30, 192.52.178.30, 192.54.112.30, 192.55.83.30, 2001:500:856e::30, 2001:500:d937::30, 2001:501:b1f9::30, 2001:502:8cc::30, 2001:502:1ca1::30, 2001:502:7094::30, 2001:503:d2d::30, 2001:503:231d::2:30, 2001:503:39c1::30, 2001:503:83eb::30, 2001:503:a83e::2:30, 2001:503:d414::30, 2001:503:eea3::30, UDP_-_EDNS0_512_D_KN)
Warnings (2)
  • NSEC3 proving non-existence of rockylinux.org/DS: The salt value for an NSEC3 record should be empty. See RFC 9276, Sec. 3.1.
  • NSEC3 proving non-existence of rockylinux.org/DS: The salt value for an NSEC3 record should be empty. See RFC 9276, Sec. 3.1.

DNSKEY legend

Full legend
SEP bit setSEP bit set
Revoke bit setRevoke bit set
Trust anchorTrust anchor
Download: png | svg
Warning JavaScript is required to make the graph below interactive.
DNSSEC authentication graph