View on GitHub

DNSViz: A DNS visualization tool

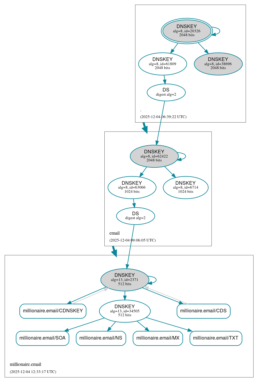
millionaire.email

Updated: 2025-12-04 12:33:17 UTC (2 days ago) Update now
« Previous analysis | Next analysis »
DNSSEC options (hide)
  1. |?|
  2. |?|
  3. |?|
  4. |?|
  5. |?|
  6. |?|
  7. |?|
  8. |?|
  9. |?|
  10. |?|
Notices
DNSSEC Authentication Chain

RRset statusRRset status

Secure (6)
  • millionaire.email/CDNSKEY
  • millionaire.email/CDS
  • millionaire.email/MX
  • millionaire.email/NS
  • millionaire.email/SOA
  • millionaire.email/TXT

DNSKEY/DS/NSEC statusDNSKEY/DS/NSEC status

Secure (10)
  • ./DNSKEY (alg 8, id 20326)
  • ./DNSKEY (alg 8, id 38696)
  • ./DNSKEY (alg 8, id 61809)
  • email/DNSKEY (alg 8, id 62422)
  • email/DNSKEY (alg 8, id 63066)
  • email/DNSKEY (alg 8, id 6714)
  • email/DS (alg 8, id 62422)
  • millionaire.email/DNSKEY (alg 13, id 2371)
  • millionaire.email/DNSKEY (alg 13, id 34505)
  • millionaire.email/DS (alg 13, id 2371)

Delegation statusDelegation status

Secure (2)
  • . to email
  • email to millionaire.email

DNSKEY legend

Full legend
SEP bit setSEP bit set
Revoke bit setRevoke bit set
Trust anchorTrust anchor
Download: png | svg
Warning JavaScript is required to make the graph below interactive.
DNSSEC authentication graph