View on GitHub

DNSViz: A DNS visualization tool

migrantworker.gov

Updated: 2025-07-16 16:05:56 UTC (159 days ago) Update now
« Previous analysis | Next analysis »
DNSSEC options (hide)
  1. |?|
  2. |?|
  3. |?|
  4. |?|
  5. |?|
  6. |?|
  7. |?|
  8. |?|
  9. |?|
  10. |?|
Notices
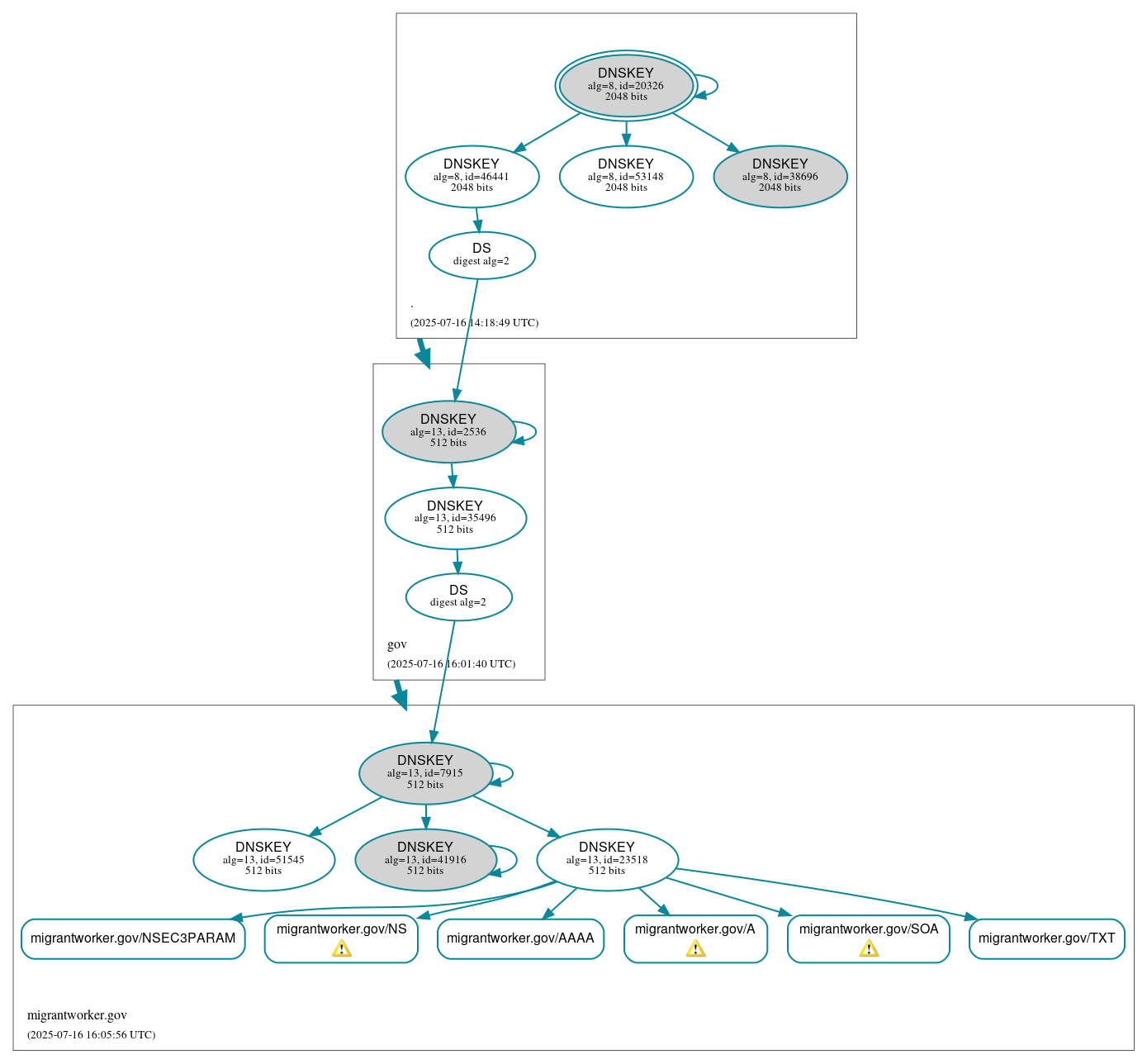
DNSSEC Authentication Chain

RRset statusRRset status

Secure (6)
  • migrantworker.gov/A
  • migrantworker.gov/AAAA
  • migrantworker.gov/NS
  • migrantworker.gov/NSEC3PARAM
  • migrantworker.gov/SOA
  • migrantworker.gov/TXT

DNSKEY/DS/NSEC statusDNSKEY/DS/NSEC status

Secure (12)
  • ./DNSKEY (alg 8, id 20326)
  • ./DNSKEY (alg 8, id 38696)
  • ./DNSKEY (alg 8, id 46441)
  • ./DNSKEY (alg 8, id 53148)
  • gov/DNSKEY (alg 13, id 2536)
  • gov/DNSKEY (alg 13, id 35496)
  • gov/DS (alg 13, id 2536)
  • migrantworker.gov/DNSKEY (alg 13, id 23518)
  • migrantworker.gov/DNSKEY (alg 13, id 41916)
  • migrantworker.gov/DNSKEY (alg 13, id 51545)
  • migrantworker.gov/DNSKEY (alg 13, id 7915)
  • migrantworker.gov/DS (alg 13, id 7915)

Delegation statusDelegation status

Secure (2)
  • . to gov
  • gov to migrantworker.gov

NoticesNotices

Warnings (3)
  • migrantworker.gov/A: No response was received until the UDP payload size was decreased, indicating that the server might be attempting to send a payload that exceeds the path maximum transmission unit (PMTU) size. See RFC 6891, Sec. 6.2.6. (2600:1480:d000::42, UDP_-_EDNS0_4096_D_KN)
  • migrantworker.gov/NS: No response was received until the UDP payload size was decreased, indicating that the server might be attempting to send a payload that exceeds the path maximum transmission unit (PMTU) size. See RFC 6891, Sec. 6.2.6. (2600:1480:d000::42, UDP_-_EDNS0_4096_D_KN)
  • migrantworker.gov/SOA: No response was received from the server over UDP (tried 7 times) until the NSID EDNS option was removed (however, this server appeared to respond legitimately to other queries with the NSID EDNS option present). See RFC 6891, Sec. 6.1.2. (2600:1480:d000::42, UDP_-_EDNS0_4096_D_KN_0x20)

DNSKEY legend

Full legend
SEP bit setSEP bit set
Revoke bit setRevoke bit set
Trust anchorTrust anchor
Download: png | svg
Warning JavaScript is required to make the graph below interactive.
DNSSEC authentication graph