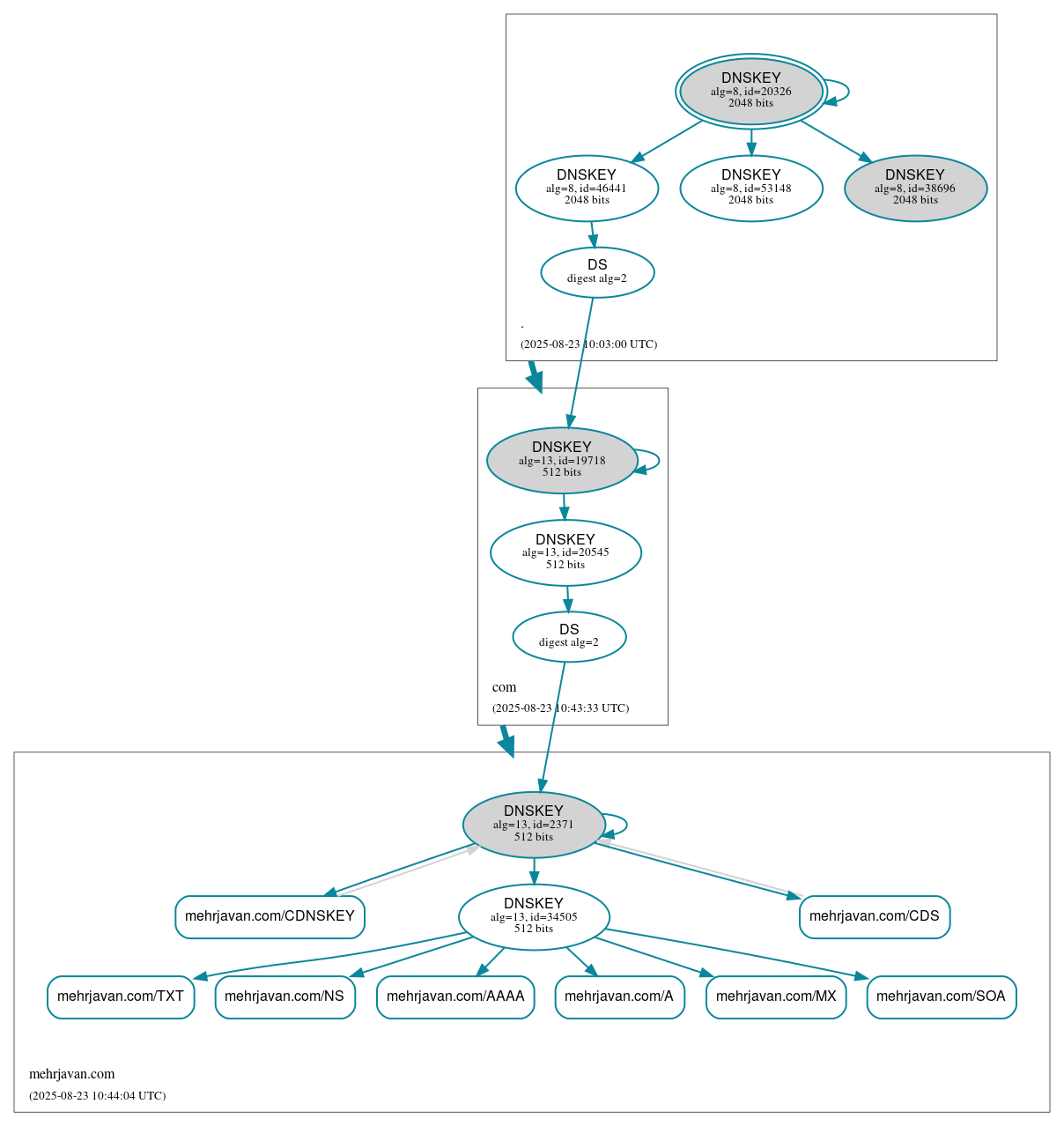
mehrjavan.com
« Previous analysis
|
Next analysis »
RRset status
Secure (8)
-
mehrjavan.com/A
-
mehrjavan.com/AAAA
-
mehrjavan.com/CDNSKEY
-
mehrjavan.com/CDS
-
mehrjavan.com/MX
-
mehrjavan.com/NS
-
mehrjavan.com/SOA
-
mehrjavan.com/TXT
DNSKEY/DS/NSEC status
Secure (10)
-
./DNSKEY (alg 8, id 20326)
-
./DNSKEY (alg 8, id 38696)
-
./DNSKEY (alg 8, id 46441)
-
./DNSKEY (alg 8, id 53148)
-
com/DNSKEY (alg 13, id 19718)
-
com/DNSKEY (alg 13, id 20545)
-
com/DS (alg 13, id 19718)
-
mehrjavan.com/DNSKEY (alg 13, id 2371)
-
mehrjavan.com/DNSKEY (alg 13, id 34505)
-
mehrjavan.com/DS (alg 13, id 2371)
Delegation status
Secure (2)
-
. to com
-
com to mehrjavan.com
DNSKEY legend
Full legend
 | SEP bit set |
 | Revoke bit set |
 | Trust anchor |

JavaScript is required to make the graph below interactive.