View on GitHub

DNSViz: A DNS visualization tool

mantor.org

Updated: 2025-12-04 04:04:09 UTC (10 days ago) Update now
« Previous analysis | Next analysis »
DNSSEC options (hide)
  1. |?|
  2. |?|
  3. |?|
  4. |?|
  5. |?|
  6. |?|
  7. |?|
  8. |?|
  9. |?|
  10. |?|
Notices
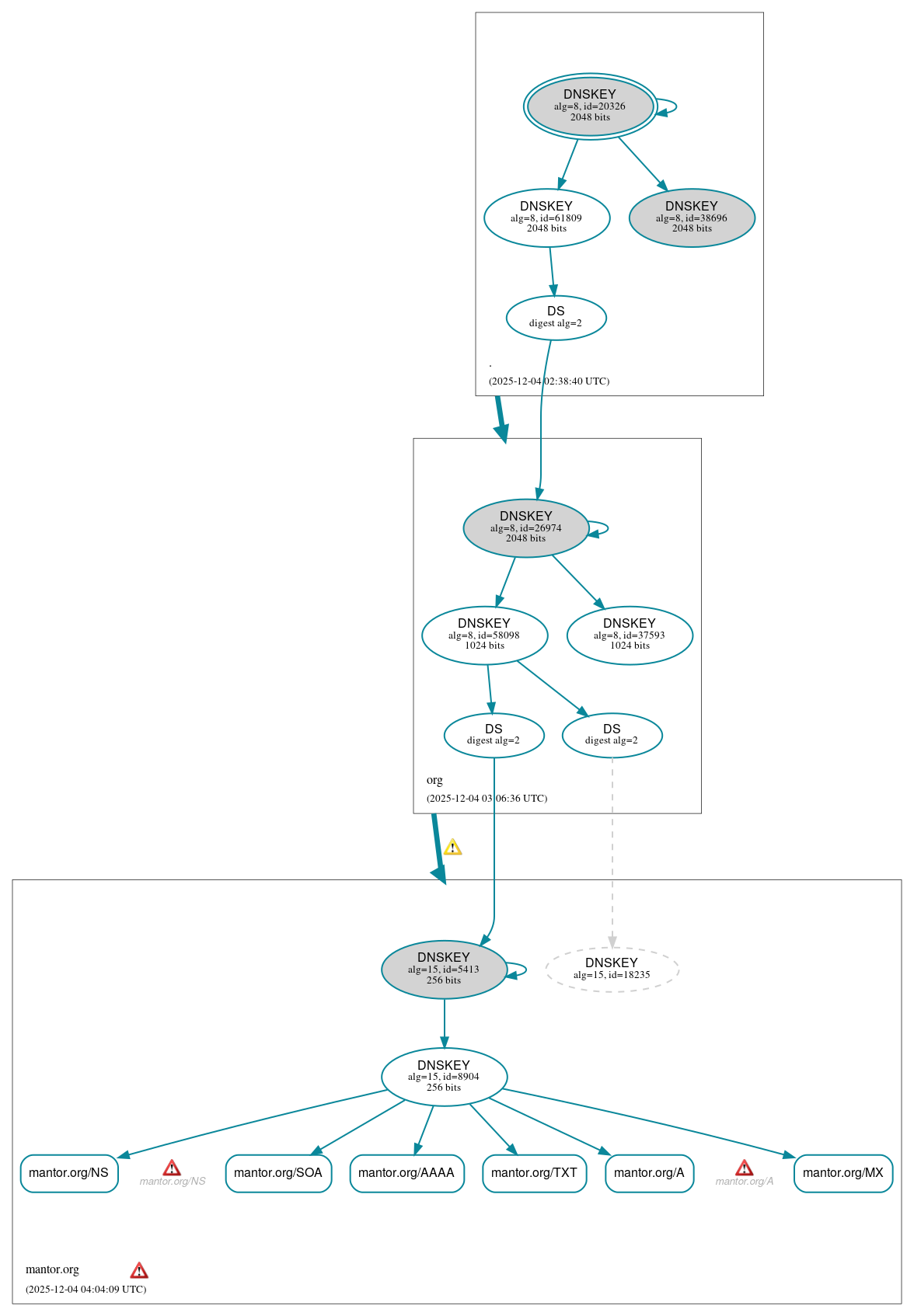
DNSSEC Authentication Chain

RRset statusRRset status

Secure (6)
  • mantor.org/A
  • mantor.org/AAAA
  • mantor.org/MX
  • mantor.org/NS
  • mantor.org/SOA
  • mantor.org/TXT

DNSKEY/DS/NSEC statusDNSKEY/DS/NSEC status

Secure (11)
  • ./DNSKEY (alg 8, id 20326)
  • ./DNSKEY (alg 8, id 38696)
  • ./DNSKEY (alg 8, id 61809)
  • mantor.org/DNSKEY (alg 15, id 5413)
  • mantor.org/DNSKEY (alg 15, id 8904)
  • mantor.org/DS (alg 15, id 18235)
  • mantor.org/DS (alg 15, id 5413)
  • org/DNSKEY (alg 8, id 26974)
  • org/DNSKEY (alg 8, id 37593)
  • org/DNSKEY (alg 8, id 58098)
  • org/DS (alg 8, id 26974)
Non_existent (1)
  • mantor.org/DNSKEY (alg 15, id 18235)

Delegation statusDelegation status

Secure (2)
  • . to org
  • org to mantor.org

NoticesNotices

Errors (3)
  • mantor.org zone: The server(s) were not responsive to queries over UDP. See RFC 1035, Sec. 4.2. (76.10.178.93, 2a01:4f8:c17:5177::1)
  • mantor.org/A: No response was received from the server over UDP (tried 12 times). See RFC 1035, Sec. 4.2. (76.10.178.93, 2a01:4f8:c17:5177::1, UDP_-_NOEDNS_)
  • mantor.org/NS: No response was received from the server over UDP (tried 12 times). See RFC 1035, Sec. 4.2. (76.10.178.93, 2a01:4f8:c17:5177::1, UDP_-_NOEDNS_)
Warnings (2)
  • org to mantor.org: The following NS name(s) were found in the authoritative NS RRset, but not in the delegation NS RRset (i.e., in the org zone): droopy-prime.barea.org See RFC 1034, Sec. 4.2.2.
  • org to mantor.org: The following NS name(s) were found in the delegation NS RRset (i.e., in the org zone), but not in the authoritative NS RRset: ns1.barea.org See RFC 1034, Sec. 4.2.2.

DNSKEY legend

Full legend
SEP bit setSEP bit set
Revoke bit setRevoke bit set
Trust anchorTrust anchor
Download: png | svg
Warning JavaScript is required to make the graph below interactive.
DNSSEC authentication graph