mail.dns64.xyz
« Previous analysis
|
Next analysis »
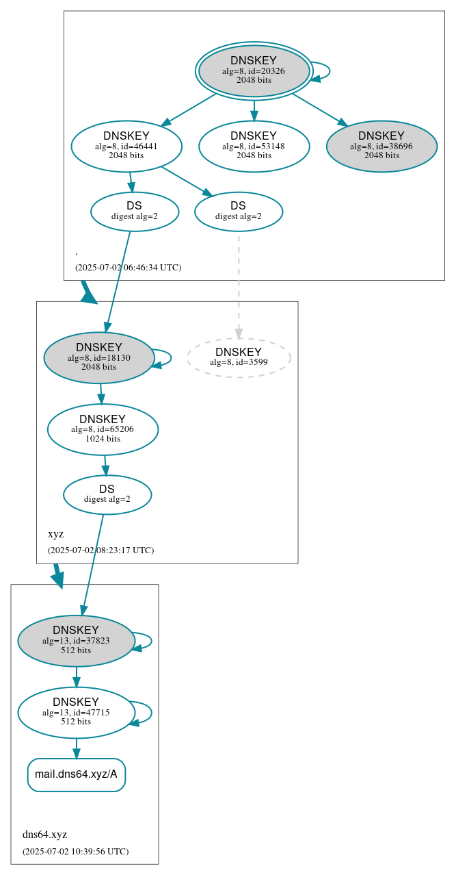
DNSKEY/DS/NSEC status
Secure (11)
-
./DNSKEY (alg 8, id 20326)
-
./DNSKEY (alg 8, id 38696)
-
./DNSKEY (alg 8, id 46441)
-
./DNSKEY (alg 8, id 53148)
-
dns64.xyz/DNSKEY (alg 13, id 37823)
-
dns64.xyz/DNSKEY (alg 13, id 47715)
-
dns64.xyz/DS (alg 13, id 37823)
-
xyz/DNSKEY (alg 8, id 18130)
-
xyz/DNSKEY (alg 8, id 65206)
-
xyz/DS (alg 8, id 18130)
-
xyz/DS (alg 8, id 3599)
Non_existent (1)
-
xyz/DNSKEY (alg 8, id 3599)
Delegation status
Secure (2)
-
. to xyz
-
xyz to dns64.xyz
DNSKEY legend
Full legend
 | SEP bit set |
 | Revoke bit set |
 | Trust anchor |

JavaScript is required to make the graph below interactive.