View on GitHub
maastrichtuniversity.nl
Updated:
2025-11-19 10:21:31 UTC
(
16 days ago
)
Update now
« Previous analysis
|
Next analysis »
Tweet
DNSSEC
Responses
Servers
Analyze
DNSSEC options (
hide
)
|?|
RR types:
--All--
A
AAAA
TXT
PTR
MX
NS
SOA
CNAME
SRV
NAPTR
TLSA
NSEC3PARAM
CDNSKEY
CDS
CAA
|?|
DNSSEC algorithms:
--All--
1 - RSA/MD5
3 - DSA/SHA1
5 - RSA/SHA-1
6 - DSA-NSEC3-SHA1
7 - RSASHA1-NSEC3-SHA1
8 - RSA/SHA-256
10 - RSA/SHA-512
12 - GOST R 34.10-2001
13 - ECDSA Curve P-256 with SHA-256
14 - ECDSA Curve P-384 with SHA-384
15 - Ed25519
16 - Ed448
|?|
DS digest algorithms:
--All--
1 - SHA-1
2 - SHA-256
3 - GOST R 34.11-94
4 - SHA-384
|?|
Denial of existence:
|?|
Redundant edges:
|?|
Ignore RFC 8624:
|?|
Ignore RFC 9276:
|?|
Multi-signer:
|?|
Trust anchors:
Root zone KSK
|?|
Additional trusted keys:
Notices
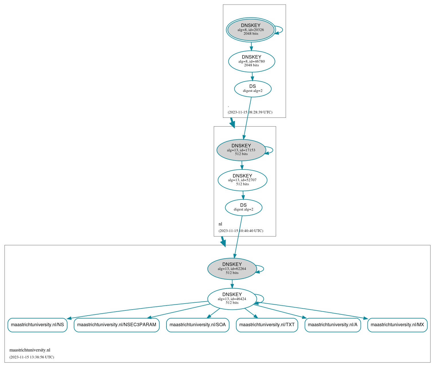
DNSSEC Authentication Chain
RRset status
Secure
(7)
maastrichtuniversity.nl/A
maastrichtuniversity.nl/AAAA
maastrichtuniversity.nl/MX
maastrichtuniversity.nl/NS
maastrichtuniversity.nl/NSEC3PARAM
maastrichtuniversity.nl/SOA
maastrichtuniversity.nl/TXT
DNSKEY/DS/NSEC status
Secure
(9)
./DNSKEY (alg 8, id 20326)
./DNSKEY (alg 8, id 38696)
./DNSKEY (alg 8, id 61809)
maastrichtuniversity.nl/DNSKEY (alg 13, id 62264)
maastrichtuniversity.nl/DNSKEY (alg 13, id 63754)
maastrichtuniversity.nl/DS (alg 13, id 62264)
nl/DNSKEY (alg 13, id 12711)
nl/DNSKEY (alg 13, id 17153)
nl/DS (alg 13, id 17153)
Delegation status
Secure
(2)
. to nl
nl to maastrichtuniversity.nl
Notices
Errors
(4)
maastrichtuniversity.nl/CNAME has errors; select the "Denial of existence" DNSSEC option to see them.
1qeap.hkvmi.maastrichtuniversity.nl/A has errors; select the "Denial of existence" DNSSEC option to see them.
maastrichtuniversity.nl/CDS has errors; select the "Denial of existence" DNSSEC option to see them.
maastrichtuniversity.nl/CDNSKEY has errors; select the "Denial of existence" DNSSEC option to see them.
Warnings
(4)
maastrichtuniversity.nl/CNAME has warnings; select the "Denial of existence" DNSSEC option to see them.
1qeap.hkvmi.maastrichtuniversity.nl/A has warnings; select the "Denial of existence" DNSSEC option to see them.
maastrichtuniversity.nl/CDS has warnings; select the "Denial of existence" DNSSEC option to see them.
maastrichtuniversity.nl/CDNSKEY has warnings; select the "Denial of existence" DNSSEC option to see them.
DNSKEY legend
Full legend
SEP bit set
Revoke bit set
Trust anchor
See also
DNSSEC Debugger
by
Verisign Labs
.
Download:
png
|
svg
JavaScript is required to make the graph below interactive.