View on GitHub
lyzon.com.mx
Updated:
2025-02-19 05:04:09 UTC
(
334 days ago
)
Update now
« Previous analysis
|
Next analysis »
Tweet
DNSSEC
Responses
Servers
Analyze
DNSSEC options (
hide
)
|?|
RR types:
--All--
A
AAAA
TXT
PTR
MX
NS
SOA
CNAME
SRV
NAPTR
TLSA
NSEC3PARAM
CDNSKEY
CDS
CAA
|?|
DNSSEC algorithms:
--All--
1 - RSA/MD5
3 - DSA/SHA1
5 - RSA/SHA-1
6 - DSA-NSEC3-SHA1
7 - RSASHA1-NSEC3-SHA1
8 - RSA/SHA-256
10 - RSA/SHA-512
12 - GOST R 34.10-2001
13 - ECDSA Curve P-256 with SHA-256
14 - ECDSA Curve P-384 with SHA-384
15 - Ed25519
16 - Ed448
|?|
DS digest algorithms:
--All--
1 - SHA-1
2 - SHA-256
3 - GOST R 34.11-94
4 - SHA-384
|?|
Denial of existence:
|?|
Redundant edges:
|?|
Ignore RFC 8624:
|?|
Ignore RFC 9276:
|?|
Multi-signer:
|?|
Trust anchors:
Root zone KSK
|?|
Additional trusted keys:
Notices
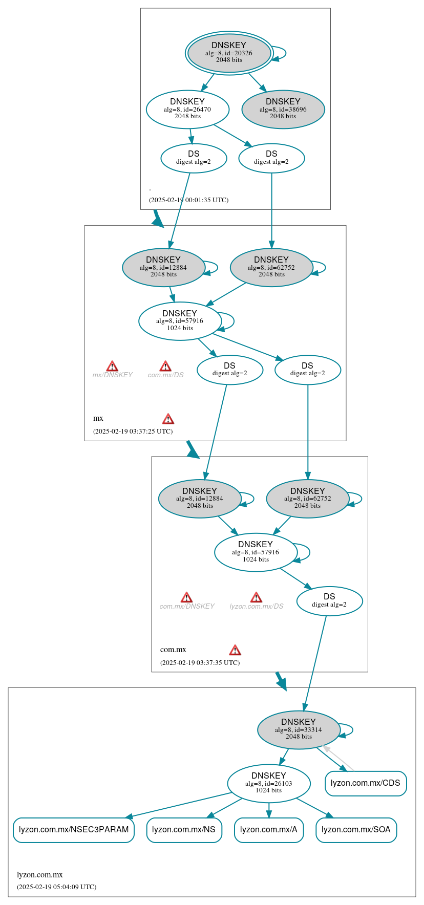
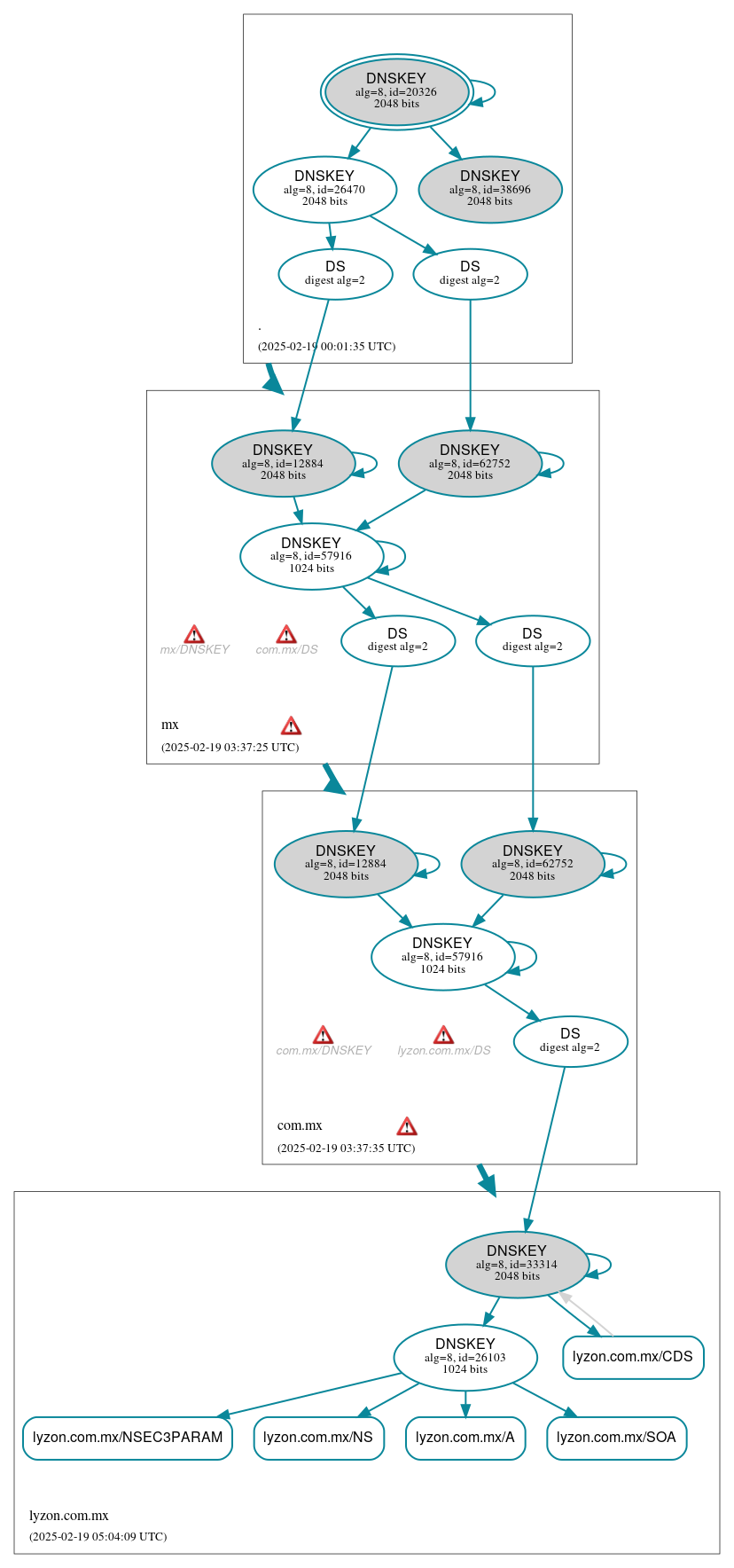
DNSSEC Authentication Chain
RRset status
Secure
(5)
lyzon.com.mx/A
lyzon.com.mx/CDS
lyzon.com.mx/NS
lyzon.com.mx/NSEC3PARAM
lyzon.com.mx/SOA
DNSKEY/DS/NSEC status
Secure
(16)
./DNSKEY (alg 8, id 20326)
./DNSKEY (alg 8, id 26470)
./DNSKEY (alg 8, id 38696)
com.mx/DNSKEY (alg 8, id 12884)
com.mx/DNSKEY (alg 8, id 57916)
com.mx/DNSKEY (alg 8, id 62752)
com.mx/DS (alg 8, id 12884)
com.mx/DS (alg 8, id 62752)
lyzon.com.mx/DNSKEY (alg 8, id 26103)
lyzon.com.mx/DNSKEY (alg 8, id 33314)
lyzon.com.mx/DS (alg 8, id 33314)
mx/DNSKEY (alg 8, id 12884)
mx/DNSKEY (alg 8, id 57916)
mx/DNSKEY (alg 8, id 62752)
mx/DS (alg 8, id 12884)
mx/DS (alg 8, id 62752)
Delegation status
Secure
(3)
. to mx
com.mx to lyzon.com.mx
mx to com.mx
Notices
Errors
(14)
com.mx zone: The server(s) responded over TCP with a malformed response or with an invalid RCODE. See RFC 1035, Sec. 4.1.1. (2001:1201:10::1)
com.mx/DNSKEY: The response had an invalid RCODE (REFUSED). See RFC 1035, Sec. 4.1.1. (2001:1201:10::1, TCP_-_EDNS0_4096_D_KN)
com.mx/DNSKEY: The response had an invalid RCODE (REFUSED). See RFC 1035, Sec. 4.1.1. (2001:1201:10::1, UDP_-_EDNS0_512_D_KN)
com.mx/DS: The response had an invalid RCODE (REFUSED). See RFC 1035, Sec. 4.1.1. (2001:1201:10::1, UDP_-_EDNS0_4096_D_KN)
lyzon.com.mx/DS: The response had an invalid RCODE (REFUSED). See RFC 1035, Sec. 4.1.1. (2001:1201:10::1, UDP_-_EDNS0_4096_D_KN)
mx zone: The server(s) responded over TCP with a malformed response or with an invalid RCODE. See RFC 1035, Sec. 4.1.1. (2001:1201:10::1)
mx/DNSKEY: The response had an invalid RCODE (REFUSED). See RFC 1035, Sec. 4.1.1. (2001:1201:10::1, TCP_-_EDNS0_4096_D_KN)
lyzon.com.mx/DS has errors; select the "Denial of existence" DNSSEC option to see them.
lyzon.com.mx/TXT has errors; select the "Denial of existence" DNSSEC option to see them.
lyzon.com.mx/CNAME has errors; select the "Denial of existence" DNSSEC option to see them.
lyzon.com.mx/CDNSKEY has errors; select the "Denial of existence" DNSSEC option to see them.
1fhuw.myl8v.lyzon.com.mx/A has errors; select the "Denial of existence" DNSSEC option to see them.
lyzon.com.mx/MX has errors; select the "Denial of existence" DNSSEC option to see them.
lyzon.com.mx/AAAA has errors; select the "Denial of existence" DNSSEC option to see them.
Warnings
(6)
lyzon.com.mx/TXT has warnings; select the "Denial of existence" DNSSEC option to see them.
lyzon.com.mx/CNAME has warnings; select the "Denial of existence" DNSSEC option to see them.
lyzon.com.mx/AAAA has warnings; select the "Denial of existence" DNSSEC option to see them.
1fhuw.myl8v.lyzon.com.mx/A has warnings; select the "Denial of existence" DNSSEC option to see them.
lyzon.com.mx/MX has warnings; select the "Denial of existence" DNSSEC option to see them.
lyzon.com.mx/CDNSKEY has warnings; select the "Denial of existence" DNSSEC option to see them.
DNSKEY legend
Full legend
SEP bit set
Revoke bit set
Trust anchor
See also
DNSSEC Debugger
by
Verisign Labs
.
Download:
png
|
svg
JavaScript is required to make the graph below interactive.