View on GitHub

DNSViz: A DNS visualization tool

lexmark.com

Updated: 2025-08-18 19:45:50 UTC (129 days ago) Update now
« Previous analysis | Next analysis »
DNSSEC options (hide)
  1. |?|
  2. |?|
  3. |?|
  4. |?|
  5. |?|
  6. |?|
  7. |?|
  8. |?|
  9. |?|
  10. |?|
Notices
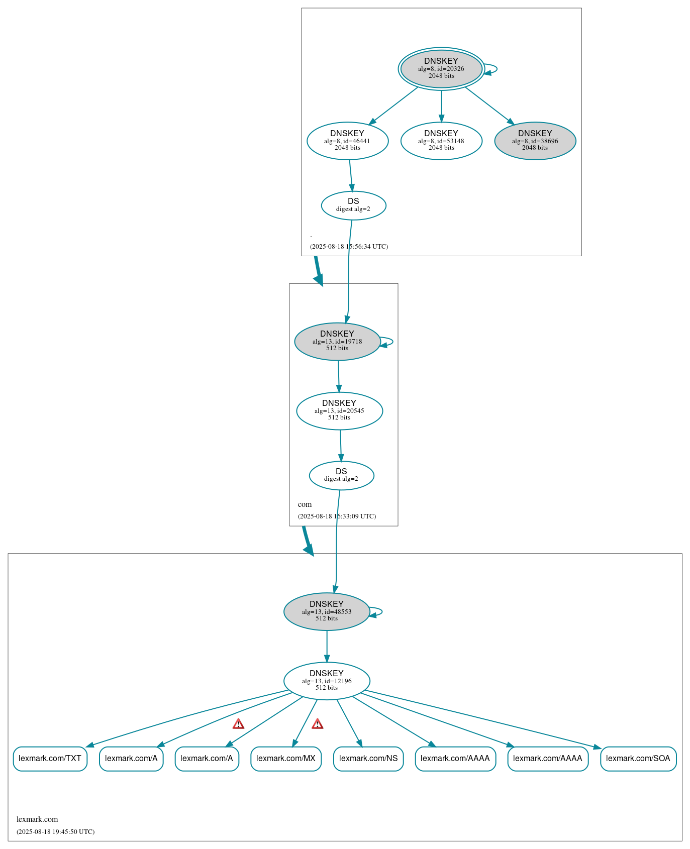
DNSSEC Authentication Chain

RRset statusRRset status

Secure (8)
  • lexmark.com/A
  • lexmark.com/A
  • lexmark.com/AAAA
  • lexmark.com/AAAA
  • lexmark.com/MX
  • lexmark.com/NS
  • lexmark.com/SOA
  • lexmark.com/TXT

DNSKEY/DS/NSEC statusDNSKEY/DS/NSEC status

Secure (10)
  • ./DNSKEY (alg 8, id 20326)
  • ./DNSKEY (alg 8, id 38696)
  • ./DNSKEY (alg 8, id 46441)
  • ./DNSKEY (alg 8, id 53148)
  • com/DNSKEY (alg 13, id 19718)
  • com/DNSKEY (alg 13, id 20545)
  • com/DS (alg 13, id 19718)
  • lexmark.com/DNSKEY (alg 13, id 12196)
  • lexmark.com/DNSKEY (alg 13, id 48553)
  • lexmark.com/DS (alg 13, id 48553)

Delegation statusDelegation status

Secure (2)
  • . to com
  • com to lexmark.com

NoticesNotices

Errors (11)
  • RRSIG lexmark.com/A alg 13, id 12196: The TTL of the RRset (20) exceeds the value of the Original TTL field of the RRSIG RR covering it (16). See RFC 4035, Sec. 2.2.
  • RRSIG lexmark.com/A alg 13, id 12196: The TTL of the RRset (20) exceeds the value of the Original TTL field of the RRSIG RR covering it (18). See RFC 4035, Sec. 2.2.
  • RRSIG lexmark.com/A alg 13, id 12196: The TTL of the RRset (20) exceeds the value of the Original TTL field of the RRSIG RR covering it (9). See RFC 4035, Sec. 2.2.
  • RRSIG lexmark.com/MX alg 13, id 12196: With a TTL of 86400 the RRSIG RR can be in the cache of a non-validating resolver until 1 second after it expires at 2025-08-19 19:45:49+00:00. See RFC 4035, Sec. 5.3.3.
  • RRSIG lexmark.com/MX alg 13, id 12196: With a TTL of 86400 the RRSIG RR can be in the cache of a non-validating resolver until 1 second after it expires at 2025-08-19 19:45:49+00:00. See RFC 4035, Sec. 5.3.3.
  • RRSIG lexmark.com/MX alg 13, id 12196: With a TTL of 86400 the RRSIG RR can be in the cache of a non-validating resolver until 1 second after it expires at 2025-08-19 19:45:49+00:00. See RFC 4035, Sec. 5.3.3.
  • RRSIG lexmark.com/MX alg 13, id 12196: With a TTL of 86400 the RRSIG RR can be in the cache of a non-validating resolver until 1 second after it expires at 2025-08-19 19:45:49+00:00. See RFC 4035, Sec. 5.3.3.
  • RRSIG lexmark.com/MX alg 13, id 12196: With a TTL of 86400 the RRSIG RR can be in the cache of a non-validating resolver until 1 second after it expires at 2025-08-19 19:45:49+00:00. See RFC 4035, Sec. 5.3.3.
  • RRSIG lexmark.com/MX alg 13, id 12196: With a TTL of 86400 the RRSIG RR can be in the cache of a non-validating resolver until 1 second after it expires at 2025-08-19 19:45:49+00:00. See RFC 4035, Sec. 5.3.3.
  • RRSIG lexmark.com/MX alg 13, id 12196: With a TTL of 86400 the RRSIG RR can be in the cache of a non-validating resolver until 1 second after it expires at 2025-08-19 19:45:49+00:00. See RFC 4035, Sec. 5.3.3.
  • RRSIG lexmark.com/MX alg 13, id 12196: With a TTL of 86400 the RRSIG RR can be in the cache of a non-validating resolver until 1 second after it expires at 2025-08-19 19:45:49+00:00. See RFC 4035, Sec. 5.3.3.

DNSKEY legend

Full legend
SEP bit setSEP bit set
Revoke bit setRevoke bit set
Trust anchorTrust anchor
Download: png | svg
Warning JavaScript is required to make the graph below interactive.
DNSSEC authentication graph