View on GitHub

DNSViz: A DNS visualization tool

latech.edu

Updated: 2025-01-08 00:13:55 UTC (376 days ago) Update now
« Previous analysis | Next analysis »
DNSSEC options (hide)
  1. |?|
  2. |?|
  3. |?|
  4. |?|
  5. |?|
  6. |?|
  7. |?|
  8. |?|
  9. |?|
  10. |?|
Notices
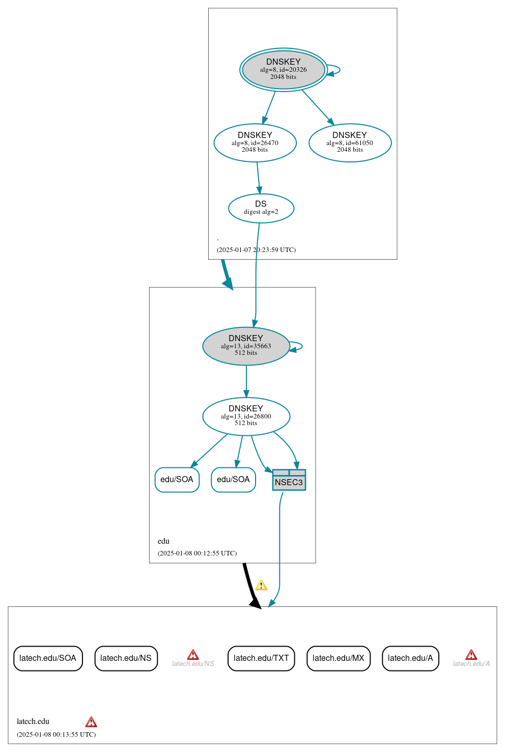
DNSSEC Authentication Chain

RRset statusRRset status

Insecure (5)
  • latech.edu/A
  • latech.edu/MX
  • latech.edu/NS
  • latech.edu/SOA
  • latech.edu/TXT
Secure (2)
  • edu/SOA
  • edu/SOA

DNSKEY/DS/NSEC statusDNSKEY/DS/NSEC status

Secure (7)
  • ./DNSKEY (alg 8, id 20326)
  • ./DNSKEY (alg 8, id 26470)
  • ./DNSKEY (alg 8, id 61050)
  • NSEC3 proving non-existence of latech.edu/DS
  • edu/DNSKEY (alg 13, id 26800)
  • edu/DNSKEY (alg 13, id 35663)
  • edu/DS (alg 13, id 35663)

Delegation statusDelegation status

Insecure (1)
  • edu to latech.edu
Secure (1)
  • . to edu

NoticesNotices

Errors (4)
  • latech.edu zone: The following NS name(s) did not resolve to address(es): dns.tamu.edu
  • latech.edu zone: The server(s) were not responsive to queries over UDP. See RFC 1035, Sec. 4.2. (54.200.165.21)
  • latech.edu/A: No response was received from the server over UDP (tried 12 times). See RFC 1035, Sec. 4.2. (54.200.165.21, UDP_-_NOEDNS_)
  • latech.edu/NS: No response was received from the server over UDP (tried 12 times). See RFC 1035, Sec. 4.2. (54.200.165.21, UDP_-_NOEDNS_)
Warnings (3)
  • edu to latech.edu: The following NS name(s) were found in the authoritative NS RRset, but not in the delegation NS RRset (i.e., in the edu zone): dns.tamu.edu See RFC 1034, Sec. 4.2.2.
  • edu to latech.edu: The following NS name(s) were found in the delegation NS RRset (i.e., in the edu zone), but not in the authoritative NS RRset: dns3.latech.edu See RFC 1034, Sec. 4.2.2.
  • edu to latech.edu: The glue address(es) for dns2.latech.edu (54.200.165.21) differed from its authoritative address(es) (44.233.93.137). See RFC 1034, Sec. 4.2.2.

DNSKEY legend

Full legend
SEP bit setSEP bit set
Revoke bit setRevoke bit set
Trust anchorTrust anchor
Download: png | svg
Warning JavaScript is required to make the graph below interactive.
DNSSEC authentication graph