View on GitHub

DNSViz: A DNS visualization tool

kth.se

Updated: 2025-08-20 07:26:11 UTC (130 days ago) Update now
« Previous analysis | Next analysis »
DNSSEC options (hide)
  1. |?|
  2. |?|
  3. |?|
  4. |?|
  5. |?|
  6. |?|
  7. |?|
  8. |?|
  9. |?|
  10. |?|
Notices
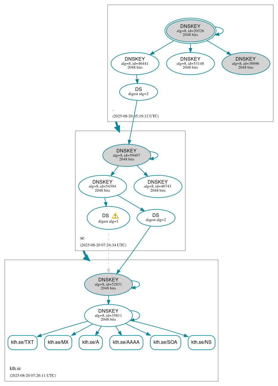
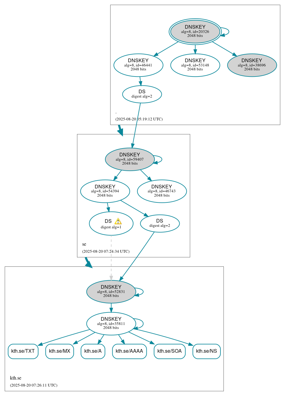
DNSSEC Authentication Chain

RRset statusRRset status

Secure (6)
  • kth.se/A
  • kth.se/AAAA
  • kth.se/MX
  • kth.se/NS
  • kth.se/SOA
  • kth.se/TXT

DNSKEY/DS/NSEC statusDNSKEY/DS/NSEC status

Secure (12)
  • ./DNSKEY (alg 8, id 20326)
  • ./DNSKEY (alg 8, id 38696)
  • ./DNSKEY (alg 8, id 46441)
  • ./DNSKEY (alg 8, id 53148)
  • kth.se/DNSKEY (alg 8, id 35811)
  • kth.se/DNSKEY (alg 8, id 52831)
  • kth.se/DS (alg 8, id 52831)
  • kth.se/DS (alg 8, id 52831)
  • se/DNSKEY (alg 8, id 46743)
  • se/DNSKEY (alg 8, id 54394)
  • se/DNSKEY (alg 8, id 59407)
  • se/DS (alg 8, id 59407)

Delegation statusDelegation status

Secure (2)
  • . to se
  • se to kth.se

NoticesNotices

Warnings (4)
  • kth.se/DS (alg 8, id 52831): DNSSEC implementers are prohibited from implementing signing with DS algorithm 1 (SHA-1). See RFC 8624, Sec. 3.2.
  • kth.se/DS (alg 8, id 52831): DNSSEC implementers are prohibited from implementing signing with DS algorithm 1 (SHA-1). See RFC 8624, Sec. 3.2.
  • kth.se/DS (alg 8, id 52831): DS records with digest type 1 (SHA-1) are ignored when DS records with digest type 2 (SHA-256) exist in the same RRset. See RFC 4509, Sec. 3.
  • kth.se/DS (alg 8, id 52831): DS records with digest type 1 (SHA-1) are ignored when DS records with digest type 2 (SHA-256) exist in the same RRset. See RFC 4509, Sec. 3.

DNSKEY legend

Full legend
SEP bit setSEP bit set
Revoke bit setRevoke bit set
Trust anchorTrust anchor
Download: png | svg
Warning JavaScript is required to make the graph below interactive.
DNSSEC authentication graph