View on GitHub

DNSViz: A DNS visualization tool

kids.gov

Updated: 2024-12-12 15:42:22 UTC (452 days ago) Update now
« Previous analysis | Next analysis »
DNSSEC options (hide)
  1. |?|
  2. |?|
  3. |?|
  4. |?|
  5. |?|
  6. |?|
  7. |?|
  8. |?|
  9. |?|
  10. |?|
Notices
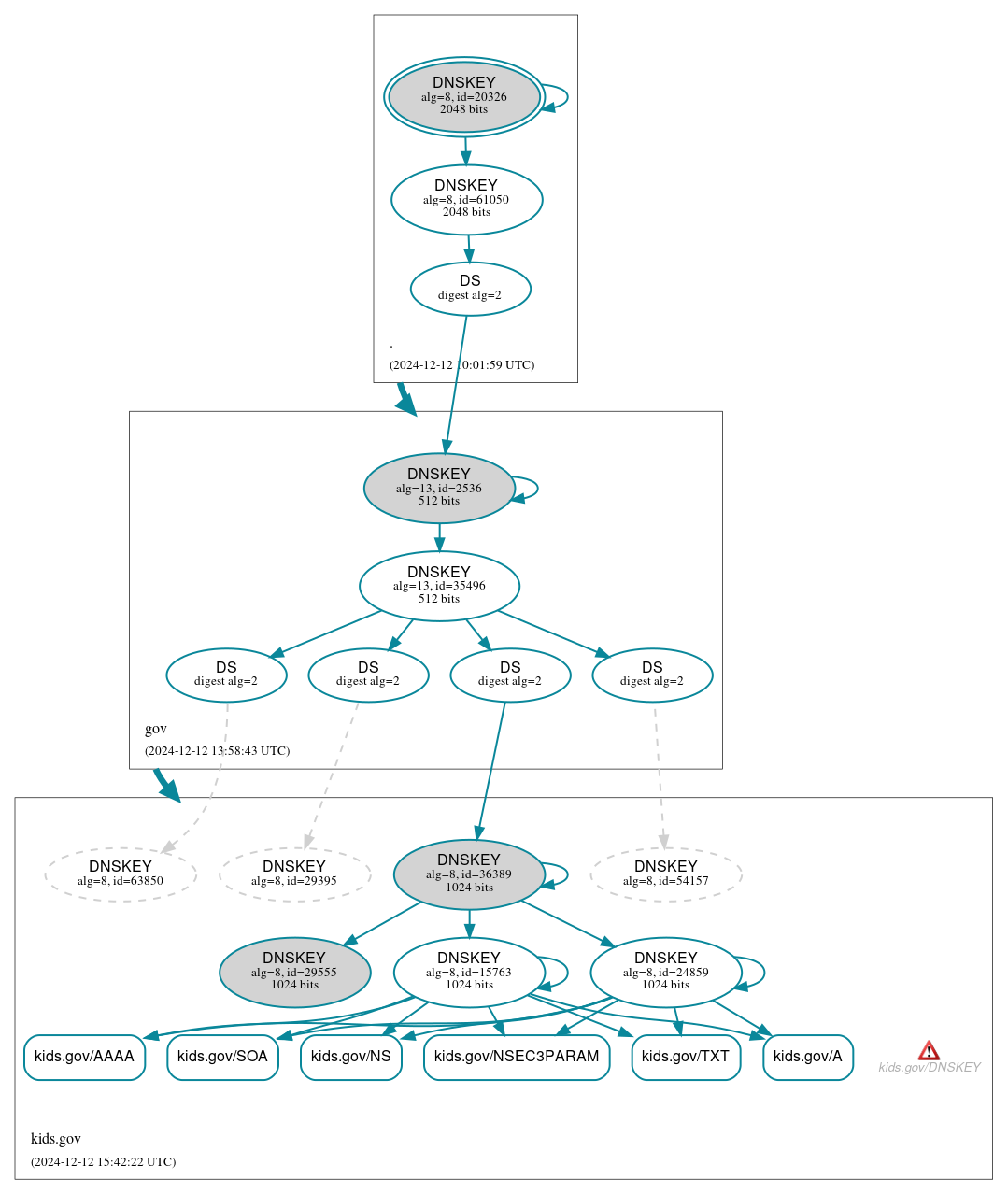
DNSSEC Authentication Chain

RRset statusRRset status

Secure (6)
  • kids.gov/A
  • kids.gov/AAAA
  • kids.gov/NS
  • kids.gov/NSEC3PARAM
  • kids.gov/SOA
  • kids.gov/TXT

DNSKEY/DS/NSEC statusDNSKEY/DS/NSEC status

Secure (13)
  • ./DNSKEY (alg 8, id 20326)
  • ./DNSKEY (alg 8, id 61050)
  • gov/DNSKEY (alg 13, id 2536)
  • gov/DNSKEY (alg 13, id 35496)
  • gov/DS (alg 13, id 2536)
  • kids.gov/DNSKEY (alg 8, id 15763)
  • kids.gov/DNSKEY (alg 8, id 24859)
  • kids.gov/DNSKEY (alg 8, id 29555)
  • kids.gov/DNSKEY (alg 8, id 36389)
  • kids.gov/DS (alg 8, id 29395)
  • kids.gov/DS (alg 8, id 36389)
  • kids.gov/DS (alg 8, id 54157)
  • kids.gov/DS (alg 8, id 63850)
Non_existent (3)
  • kids.gov/DNSKEY (alg 8, id 29395)
  • kids.gov/DNSKEY (alg 8, id 54157)
  • kids.gov/DNSKEY (alg 8, id 63850)

Delegation statusDelegation status

Secure (2)
  • . to gov
  • gov to kids.gov

NoticesNotices

Errors (7)
  • kids.gov/DNSKEY: No response was received from the server over UDP (tried 1 times). See RFC 1035, Sec. 4.2. (13.248.142.184, 13.248.144.182, 13.248.149.147, 76.223.9.162, 76.223.24.135, 2600:1f14:653:bb00:b24e:739c:b87d:8fee, 2600:1f16:8f2:d500::4, UDP_-_EDNS0_512_D_KN)
  • kids.gov/CDNSKEY has errors; select the "Denial of existence" DNSSEC option to see them.
  • kids.gov/CNAME has errors; select the "Denial of existence" DNSSEC option to see them.
  • kids.gov/DNSKEY has errors; select the "Denial of existence" DNSSEC option to see them.
  • kids.gov/MX has errors; select the "Denial of existence" DNSSEC option to see them.
  • kids.gov/CDS has errors; select the "Denial of existence" DNSSEC option to see them.
  • 3y9aj.lkav7.kids.gov/A has errors; select the "Denial of existence" DNSSEC option to see them.

DNSKEY legend

Full legend
SEP bit setSEP bit set
Revoke bit setRevoke bit set
Trust anchorTrust anchor
Download: png | svg
Warning JavaScript is required to make the graph below interactive.
DNSSEC authentication graph