View on GitHub

DNSViz: A DNS visualization tool

just-pthai-it.info

Updated: 2024-03-30 16:20:15 UTC (637 days ago) Update now
« Previous analysis | Next analysis »
DNSSEC options (hide)
  1. |?|
  2. |?|
  3. |?|
  4. |?|
  5. |?|
  6. |?|
  7. |?|
  8. |?|
  9. |?|
  10. |?|
Notices
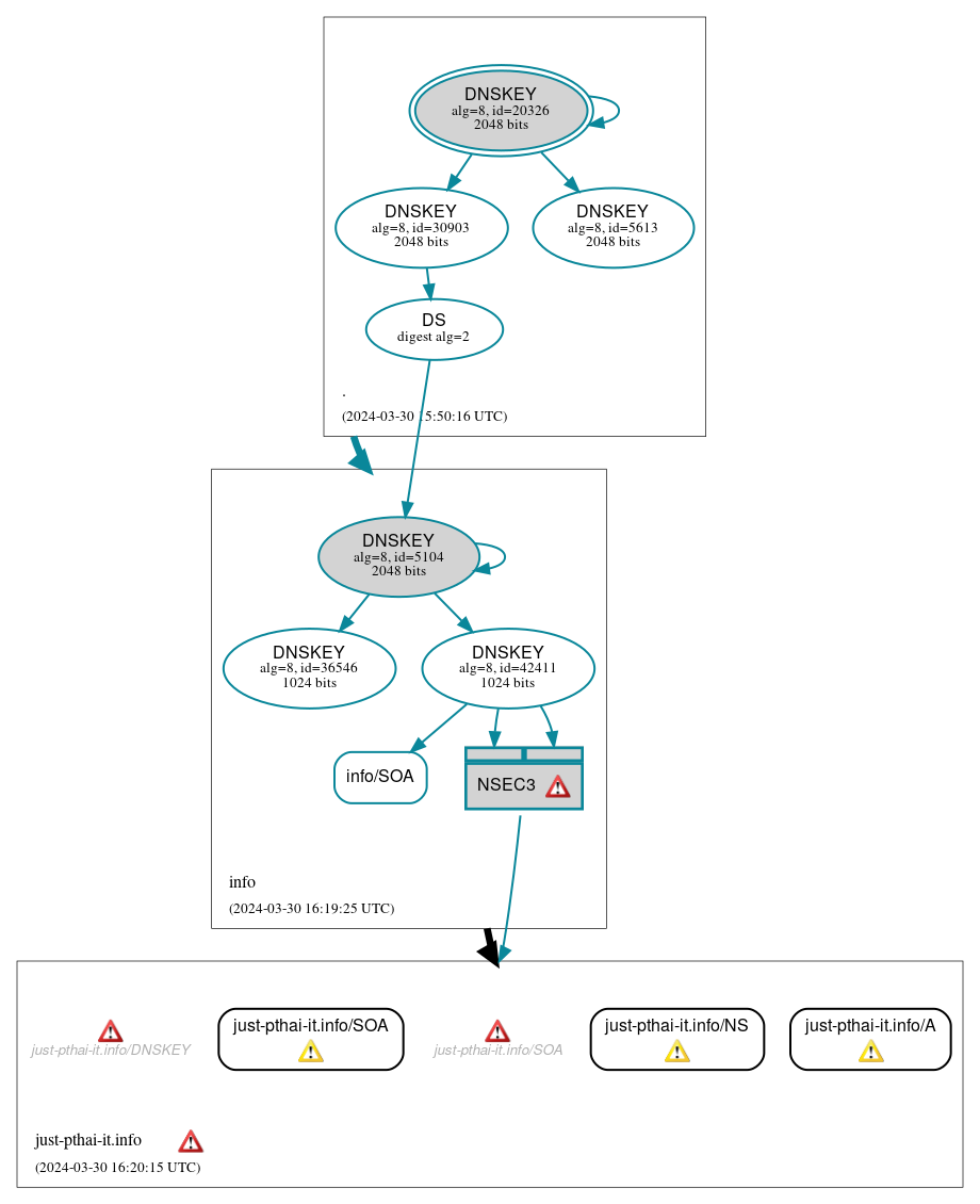
DNSSEC Authentication Chain

RRset statusRRset status

Insecure (3)
  • just-pthai-it.info/A
  • just-pthai-it.info/NS
  • just-pthai-it.info/SOA
Secure (1)
  • info/SOA

DNSKEY/DS/NSEC statusDNSKEY/DS/NSEC status

Secure (8)
  • ./DNSKEY (alg 8, id 20326)
  • ./DNSKEY (alg 8, id 30903)
  • ./DNSKEY (alg 8, id 5613)
  • NSEC3 proving non-existence of just-pthai-it.info/DS
  • info/DNSKEY (alg 8, id 36546)
  • info/DNSKEY (alg 8, id 42411)
  • info/DNSKEY (alg 8, id 5104)
  • info/DS (alg 8, id 5104)

Delegation statusDelegation status

Insecure (1)
  • info to just-pthai-it.info
Secure (1)
  • . to info

NoticesNotices

Errors (9)
  • NSEC3 proving non-existence of just-pthai-it.info/DS: An iterations count of 0 must be used in NSEC3 records to alleviate computational burdens. See RFC 9276, Sec. 3.1.
  • NSEC3 proving non-existence of just-pthai-it.info/DS: An iterations count of 0 must be used in NSEC3 records to alleviate computational burdens. See RFC 9276, Sec. 3.1.
  • just-pthai-it.info zone: The server(s) were not responsive to queries over TCP. See RFC 1035, Sec. 4.2. (103.90.226.137, 103.200.22.7)
  • just-pthai-it.info/DNSKEY: No response was received from the server over TCP (tried 10 times). See RFC 1035, Sec. 4.2. (103.200.22.7, TCP_-_EDNS0_4096_D_N)
  • just-pthai-it.info/DNSKEY: No response was received from the server over TCP (tried 12 times). See RFC 1035, Sec. 4.2. (103.90.226.137, TCP_-_EDNS0_4096_D_KN)
  • just-pthai-it.info/SOA: No response was received from the server over TCP (tried 3 times). See RFC 1035, Sec. 4.2. (103.90.226.137, 103.200.22.7, TCP_-_EDNS0_4096_D_N)
  • just-pthai-it.info/DS has errors; select the "Denial of existence" DNSSEC option to see them.
  • just-pthai-it.info/DNSKEY has errors; select the "Denial of existence" DNSSEC option to see them.
  • just-pthai-it.info/MX has errors; select the "Denial of existence" DNSSEC option to see them.
Warnings (9)
  • NSEC3 proving non-existence of just-pthai-it.info/DS: The salt value for an NSEC3 record should be empty. See RFC 9276, Sec. 3.1.
  • NSEC3 proving non-existence of just-pthai-it.info/DS: The salt value for an NSEC3 record should be empty. See RFC 9276, Sec. 3.1.
  • just-pthai-it.info/A: No response was received from the server over UDP (tried 6 times) until the COOKIE EDNS option was removed (however, this server appeared to respond legitimately to other queries with the COOKIE EDNS option present). See RFC 6891, Sec. 6.1.2. (103.200.22.7, UDP_-_EDNS0_4096_D_KN)
  • just-pthai-it.info/NS: No response was received from the server over UDP (tried 10 times) until the DO EDNS flag was cleared (however, this server appeared to respond legitimately to other queries with the DO EDNS flag set). See RFC 6891, Sec. 6.1.4. (103.90.226.137, UDP_-_EDNS0_4096_D_KN)
  • just-pthai-it.info/SOA: No response was received from the server over UDP (tried 10 times) until the DO EDNS flag was cleared (however, this server appeared to respond legitimately to other queries with the DO EDNS flag set). See RFC 6891, Sec. 6.1.4. (103.200.22.7, UDP_-_EDNS0_4096_D_KN)
  • just-pthai-it.info/SOA: No response was received from the server over UDP (tried 6 times) until the COOKIE EDNS option was removed (however, this server appeared to respond legitimately to other queries with the COOKIE EDNS option present). See RFC 6891, Sec. 6.1.2. (103.90.226.137, UDP_-_EDNS0_4096_D_KN)
  • just-pthai-it.info/SOA: No response was received until the UDP payload size was decreased, indicating that the server might be attempting to send a payload that exceeds the path maximum transmission unit (PMTU) size. See RFC 6891, Sec. 6.2.6. (103.90.226.137, UDP_-_EDNS0_4096_D_KN)
  • just-pthai-it.info/DS has warnings; select the "Denial of existence" DNSSEC option to see them.
  • just-pthai-it.info/CNAME has warnings; select the "Denial of existence" DNSSEC option to see them.

DNSKEY legend

Full legend
SEP bit setSEP bit set
Revoke bit setRevoke bit set
Trust anchorTrust anchor
Download: png | svg
Warning JavaScript is required to make the graph below interactive.
DNSSEC authentication graph