View on GitHub

DNSViz: A DNS visualization tool

jpmens.net

Updated: 2025-05-20 13:19:16 UTC (199 days ago) Update now
« Previous analysis | Next analysis »
DNSSEC options (hide)
  1. |?|
  2. |?|
  3. |?|
  4. |?|
  5. |?|
  6. |?|
  7. |?|
  8. |?|
  9. |?|
  10. |?|
Notices
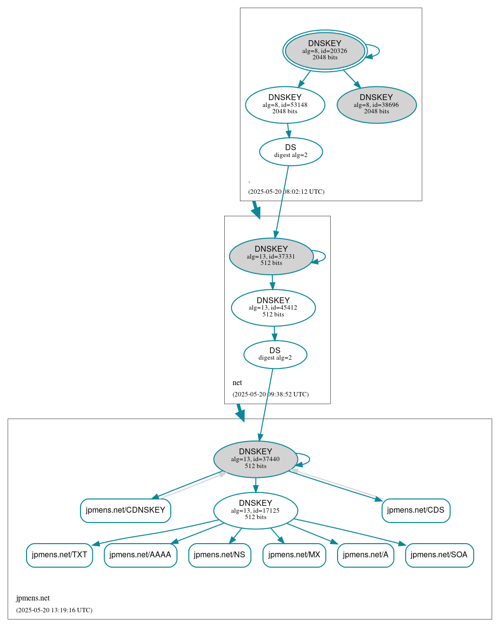
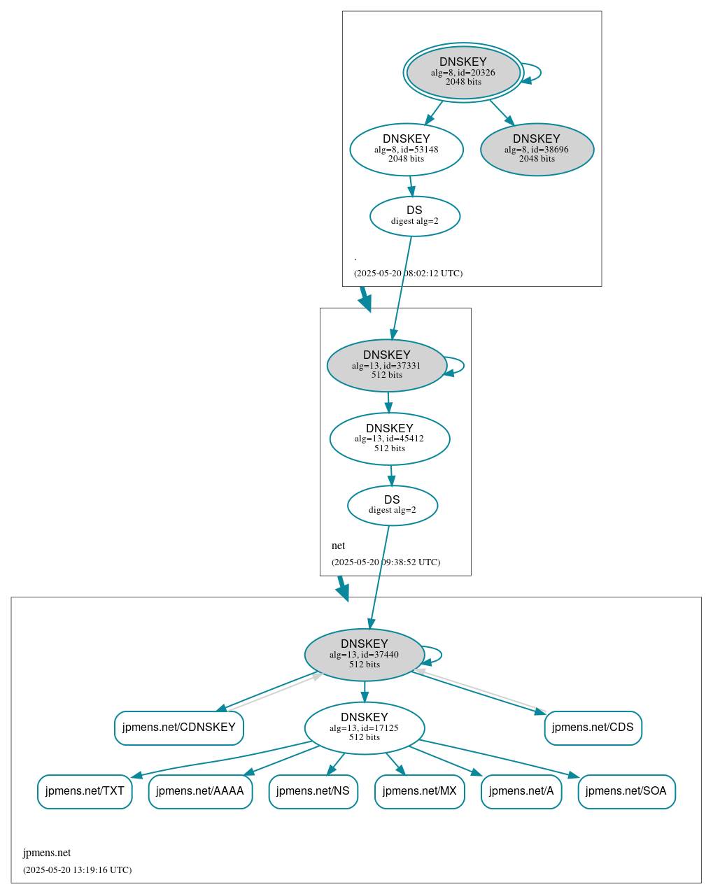
DNSSEC Authentication Chain

RRset statusRRset status

Secure (8)
  • jpmens.net/A
  • jpmens.net/AAAA
  • jpmens.net/CDNSKEY
  • jpmens.net/CDS
  • jpmens.net/MX
  • jpmens.net/NS
  • jpmens.net/SOA
  • jpmens.net/TXT

DNSKEY/DS/NSEC statusDNSKEY/DS/NSEC status

Secure (9)
  • ./DNSKEY (alg 8, id 20326)
  • ./DNSKEY (alg 8, id 38696)
  • ./DNSKEY (alg 8, id 53148)
  • jpmens.net/DNSKEY (alg 13, id 17125)
  • jpmens.net/DNSKEY (alg 13, id 37440)
  • jpmens.net/DS (alg 13, id 37440)
  • net/DNSKEY (alg 13, id 37331)
  • net/DNSKEY (alg 13, id 45412)
  • net/DS (alg 13, id 37331)

Delegation statusDelegation status

Secure (2)
  • . to net
  • net to jpmens.net

DNSKEY legend

Full legend
SEP bit setSEP bit set
Revoke bit setRevoke bit set
Trust anchorTrust anchor
Download: png | svg
Warning JavaScript is required to make the graph below interactive.
DNSSEC authentication graph