View on GitHub

DNSViz: A DNS visualization tool

jitcreatives.de

Updated: 2025-11-01 10:05:51 UTC (40 days ago) Update now
« Previous analysis | Next analysis »
DNSSEC options (hide)
  1. |?|
  2. |?|
  3. |?|
  4. |?|
  5. |?|
  6. |?|
  7. |?|
  8. |?|
  9. |?|
  10. |?|
Notices
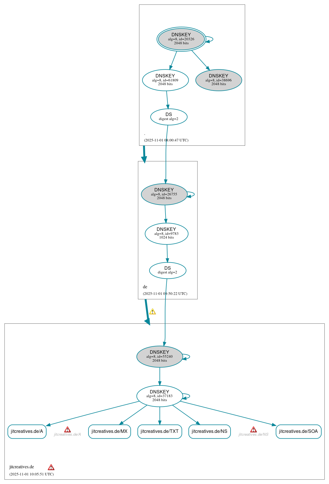
DNSSEC Authentication Chain

RRset statusRRset status

Secure (5)
  • jitcreatives.de/A
  • jitcreatives.de/MX
  • jitcreatives.de/NS
  • jitcreatives.de/SOA
  • jitcreatives.de/TXT

DNSKEY/DS/NSEC statusDNSKEY/DS/NSEC status

Secure (9)
  • ./DNSKEY (alg 8, id 20326)
  • ./DNSKEY (alg 8, id 38696)
  • ./DNSKEY (alg 8, id 61809)
  • de/DNSKEY (alg 8, id 26755)
  • de/DNSKEY (alg 8, id 9783)
  • de/DS (alg 8, id 26755)
  • jitcreatives.de/DNSKEY (alg 8, id 37183)
  • jitcreatives.de/DNSKEY (alg 8, id 55240)
  • jitcreatives.de/DS (alg 8, id 55240)

Delegation statusDelegation status

Secure (2)
  • . to de
  • de to jitcreatives.de

NoticesNotices

Errors (3)
  • jitcreatives.de zone: The server(s) were not responsive to queries over UDP. See RFC 1035, Sec. 4.2. (159.69.132.238)
  • jitcreatives.de/A: No response was received from the server over UDP (tried 12 times). See RFC 1035, Sec. 4.2. (159.69.132.238, UDP_-_NOEDNS_)
  • jitcreatives.de/NS: No response was received from the server over UDP (tried 12 times). See RFC 1035, Sec. 4.2. (159.69.132.238, UDP_-_NOEDNS_)
Warnings (2)
  • de to jitcreatives.de: The following NS name(s) were found in the delegation NS RRset (i.e., in the de zone), but not in the authoritative NS RRset: ns3.jitcreatives.de See RFC 1034, Sec. 4.2.2.
  • de to jitcreatives.de: The glue address(es) for ns3.jitcreatives.de (159.69.132.238) differed from its authoritative address(es) (87.191.135.42). See RFC 1034, Sec. 4.2.2.

DNSKEY legend

Full legend
SEP bit setSEP bit set
Revoke bit setRevoke bit set
Trust anchorTrust anchor
Download: png | svg
Warning JavaScript is required to make the graph below interactive.
DNSSEC authentication graph