View on GitHub

DNSViz: A DNS visualization tool

jit.cloud

Updated: 2025-03-14 08:44:09 UTC (268 days ago) Update now
« Previous analysis | Next analysis »
DNSSEC options (hide)
  1. |?|
  2. |?|
  3. |?|
  4. |?|
  5. |?|
  6. |?|
  7. |?|
  8. |?|
  9. |?|
  10. |?|
Notices
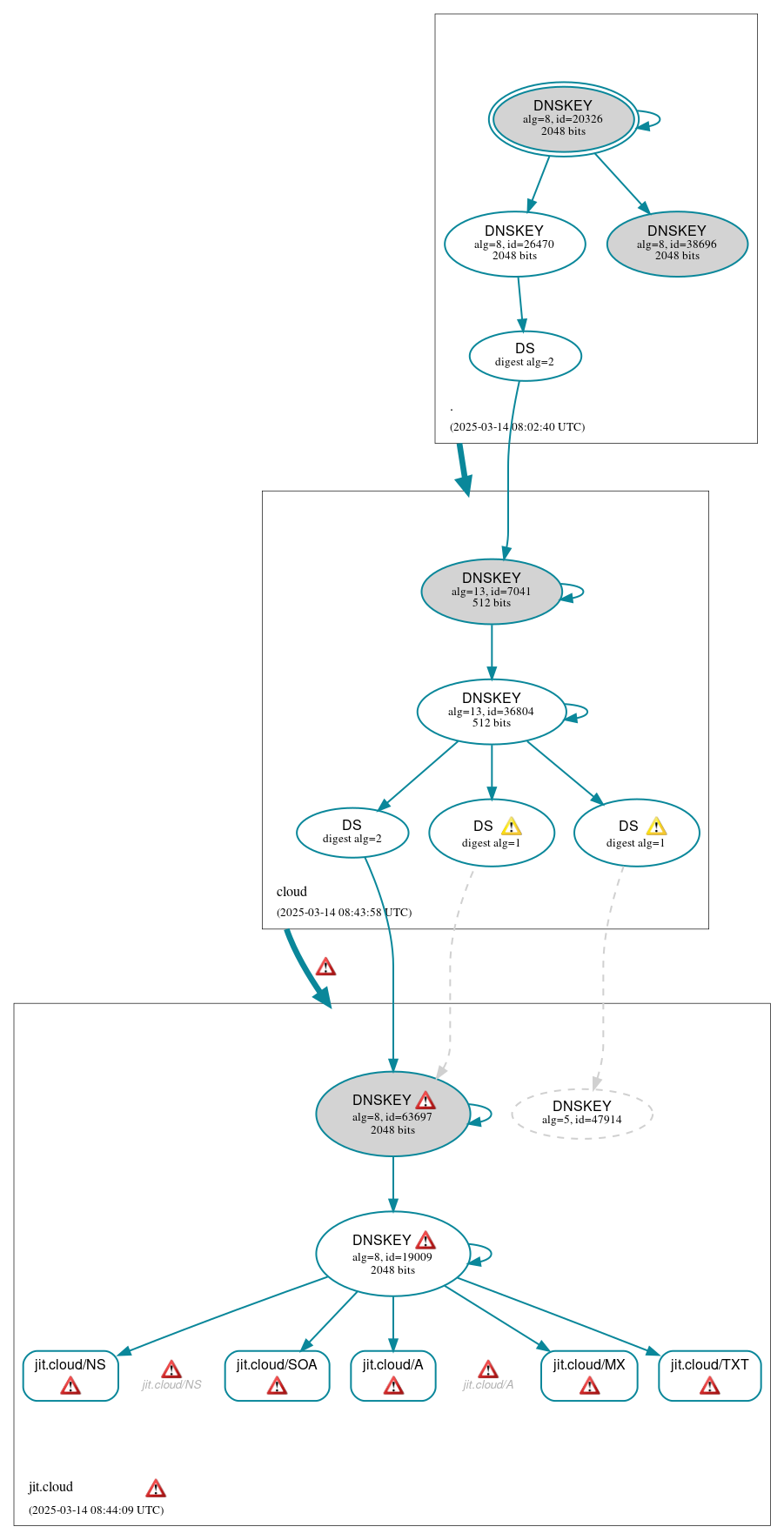
DNSSEC Authentication Chain

RRset statusRRset status

Secure (5)
  • jit.cloud/A
  • jit.cloud/MX
  • jit.cloud/NS
  • jit.cloud/SOA
  • jit.cloud/TXT

DNSKEY/DS/NSEC statusDNSKEY/DS/NSEC status

Secure (11)
  • ./DNSKEY (alg 8, id 20326)
  • ./DNSKEY (alg 8, id 26470)
  • ./DNSKEY (alg 8, id 38696)
  • cloud/DNSKEY (alg 13, id 36804)
  • cloud/DNSKEY (alg 13, id 7041)
  • cloud/DS (alg 13, id 7041)
  • jit.cloud/DNSKEY (alg 8, id 19009)
  • jit.cloud/DNSKEY (alg 8, id 63697)
  • jit.cloud/DS (alg 5, id 47914)
  • jit.cloud/DS (alg 8, id 63697)
  • jit.cloud/DS (alg 8, id 63697)
Non_existent (1)
  • jit.cloud/DNSKEY (alg 5, id 47914)

Delegation statusDelegation status

Secure (2)
  • . to cloud
  • cloud to jit.cloud

NoticesNotices

Errors (18)
  • cloud to jit.cloud: The DS RRset for the zone included algorithm 5 (RSASHA1), but no DS RR matched a DNSKEY with algorithm 5 that signs the zone's DNSKEY RRset. See RFC 4035, Sec. 2.2, RFC 6840, Sec. 5.11. (188.40.162.7, UDP_-_EDNS0_4096_D_KN)
  • jit.cloud zone: The server(s) were not responsive to queries over UDP. See RFC 1035, Sec. 4.2. (87.191.135.42)
  • jit.cloud/A: The DS RRset for the zone included algorithm 5 (RSASHA1), but no RRSIG with algorithm 5 covering the RRset was returned in the response. See RFC 4035, Sec. 2.2, RFC 6840, Sec. 5.11. (188.40.162.7, UDP_-_EDNS0_4096_D_KN)
  • jit.cloud/A: The UDP connection was refused (ECONNREFUSED). See RFC 1035, Sec. 4.2. (87.191.135.42, UDP_-_EDNS0_4096_D_KN)
  • jit.cloud/DNSKEY (alg 8, id 19009): The DS RRset for the zone included algorithm 5 (RSASHA1), but no RRSIG with algorithm 5 covering the RRset was returned in the response. See RFC 4035, Sec. 2.2, RFC 6840, Sec. 5.11. (188.40.162.7, UDP_-_EDNS0_4096_D_KN)
  • jit.cloud/DNSKEY (alg 8, id 63697): The DS RRset for the zone included algorithm 5 (RSASHA1), but no RRSIG with algorithm 5 covering the RRset was returned in the response. See RFC 4035, Sec. 2.2, RFC 6840, Sec. 5.11. (188.40.162.7, UDP_-_EDNS0_4096_D_KN)
  • jit.cloud/MX: The DS RRset for the zone included algorithm 5 (RSASHA1), but no RRSIG with algorithm 5 covering the RRset was returned in the response. See RFC 4035, Sec. 2.2, RFC 6840, Sec. 5.11. (188.40.162.7, UDP_-_EDNS0_4096_D_KN, UDP_-_EDNS0_512_D_KN)
  • jit.cloud/NS: The DS RRset for the zone included algorithm 5 (RSASHA1), but no RRSIG with algorithm 5 covering the RRset was returned in the response. See RFC 4035, Sec. 2.2, RFC 6840, Sec. 5.11. (188.40.162.7, UDP_-_EDNS0_4096_D_KN)
  • jit.cloud/NS: The UDP connection was refused (ECONNREFUSED). See RFC 1035, Sec. 4.2. (87.191.135.42, UDP_-_EDNS0_4096_D_KN)
  • jit.cloud/SOA: The DS RRset for the zone included algorithm 5 (RSASHA1), but no RRSIG with algorithm 5 covering the RRset was returned in the response. See RFC 4035, Sec. 2.2, RFC 6840, Sec. 5.11. (188.40.162.7, TCP_-_EDNS0_4096_D_N, UDP_-_EDNS0_4096_D_KN, UDP_-_EDNS0_4096_D_KN_0x20)
  • jit.cloud/TXT: The DS RRset for the zone included algorithm 5 (RSASHA1), but no RRSIG with algorithm 5 covering the RRset was returned in the response. See RFC 4035, Sec. 2.2, RFC 6840, Sec. 5.11. (188.40.162.7, UDP_-_EDNS0_4096_D_KN)
  • kqrlp.a3mxn.jit.cloud/A has errors; select the "Denial of existence" DNSSEC option to see them.
  • jit.cloud/CDS has errors; select the "Denial of existence" DNSSEC option to see them.
  • jit.cloud/DNSKEY has errors; select the "Denial of existence" DNSSEC option to see them.
  • jit.cloud/CNAME has errors; select the "Denial of existence" DNSSEC option to see them.
  • jit.cloud/NSEC3PARAM has errors; select the "Denial of existence" DNSSEC option to see them.
  • jit.cloud/AAAA has errors; select the "Denial of existence" DNSSEC option to see them.
  • jit.cloud/CDNSKEY has errors; select the "Denial of existence" DNSSEC option to see them.
Warnings (8)
  • jit.cloud/DS (alg 5, id 47914): DNSSEC implementers are prohibited from implementing signing with DS algorithm 1 (SHA-1). See RFC 8624, Sec. 3.2.
  • jit.cloud/DS (alg 5, id 47914): DNSSEC implementers are prohibited from implementing signing with DS algorithm 1 (SHA-1). See RFC 8624, Sec. 3.2.
  • jit.cloud/DS (alg 5, id 47914): DS records with digest type 1 (SHA-1) are ignored when DS records with digest type 2 (SHA-256) exist in the same RRset. See RFC 4509, Sec. 3.
  • jit.cloud/DS (alg 5, id 47914): DS records with digest type 1 (SHA-1) are ignored when DS records with digest type 2 (SHA-256) exist in the same RRset. See RFC 4509, Sec. 3.
  • jit.cloud/DS (alg 8, id 63697): DNSSEC implementers are prohibited from implementing signing with DS algorithm 1 (SHA-1). See RFC 8624, Sec. 3.2.
  • jit.cloud/DS (alg 8, id 63697): DNSSEC implementers are prohibited from implementing signing with DS algorithm 1 (SHA-1). See RFC 8624, Sec. 3.2.
  • jit.cloud/DS (alg 8, id 63697): DS records with digest type 1 (SHA-1) are ignored when DS records with digest type 2 (SHA-256) exist in the same RRset. See RFC 4509, Sec. 3.
  • jit.cloud/DS (alg 8, id 63697): DS records with digest type 1 (SHA-1) are ignored when DS records with digest type 2 (SHA-256) exist in the same RRset. See RFC 4509, Sec. 3.

DNSKEY legend

Full legend
SEP bit setSEP bit set
Revoke bit setRevoke bit set
Trust anchorTrust anchor
Download: png | svg
Warning JavaScript is required to make the graph below interactive.
DNSSEC authentication graph