View on GitHub

DNSViz: A DNS visualization tool

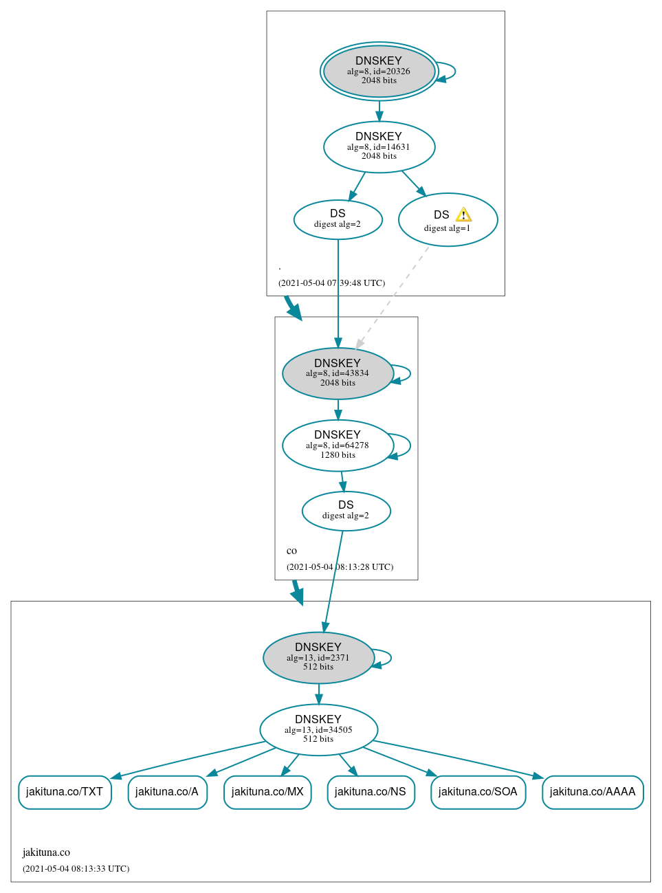
jakituna.co

Updated: 2021-05-04 08:13:33 UTC (1681 days ago) Update now
« Previous analysis | Next analysis »
DNSSEC options (hide)
  1. |?|
  2. |?|
  3. |?|
  4. |?|
  5. |?|
  6. |?|
  7. |?|
  8. |?|
  9. |?|
  10. |?|
Notices
DNSSEC Authentication Chain

RRset statusRRset status

Secure (6)
  • jakituna.co/A
  • jakituna.co/AAAA
  • jakituna.co/MX
  • jakituna.co/NS
  • jakituna.co/SOA
  • jakituna.co/TXT

DNSKEY/DS/NSEC statusDNSKEY/DS/NSEC status

Secure (9)
  • ./DNSKEY (alg 8, id 14631)
  • ./DNSKEY (alg 8, id 20326)
  • co/DNSKEY (alg 8, id 43834)
  • co/DNSKEY (alg 8, id 64278)
  • co/DS (alg 8, id 43834)
  • co/DS (alg 8, id 43834)
  • jakituna.co/DNSKEY (alg 13, id 2371)
  • jakituna.co/DNSKEY (alg 13, id 34505)
  • jakituna.co/DS (alg 13, id 2371)

Delegation statusDelegation status

Secure (2)
  • . to co
  • co to jakituna.co

NoticesNotices

Warnings (4)
  • co/DS (alg 8, id 43834): DNSSEC implementers are prohibited from implementing signing with DS algorithm 1 (SHA-1). See RFC 8624, Sec. 3.2.
  • co/DS (alg 8, id 43834): DNSSEC implementers are prohibited from implementing signing with DS algorithm 1 (SHA-1). See RFC 8624, Sec. 3.2.
  • co/DS (alg 8, id 43834): DS records with digest type 1 (SHA-1) are ignored when DS records with digest type 2 (SHA-256) exist in the same RRset. See RFC 4509, Sec. 3.
  • co/DS (alg 8, id 43834): DS records with digest type 1 (SHA-1) are ignored when DS records with digest type 2 (SHA-256) exist in the same RRset. See RFC 4509, Sec. 3.

DNSKEY legend

Full legend
SEP bit setSEP bit set
Revoke bit setRevoke bit set
Trust anchorTrust anchor
Download: png | svg
Warning JavaScript is required to make the graph below interactive.
DNSSEC authentication graph