View on GitHub

DNSViz: A DNS visualization tool

itnc.ro

Updated: 2025-06-17 18:14:48 UTC (193 days ago) Update now
« Previous analysis | Next analysis »
DNSSEC options (hide)
  1. |?|
  2. |?|
  3. |?|
  4. |?|
  5. |?|
  6. |?|
  7. |?|
  8. |?|
  9. |?|
  10. |?|
Notices
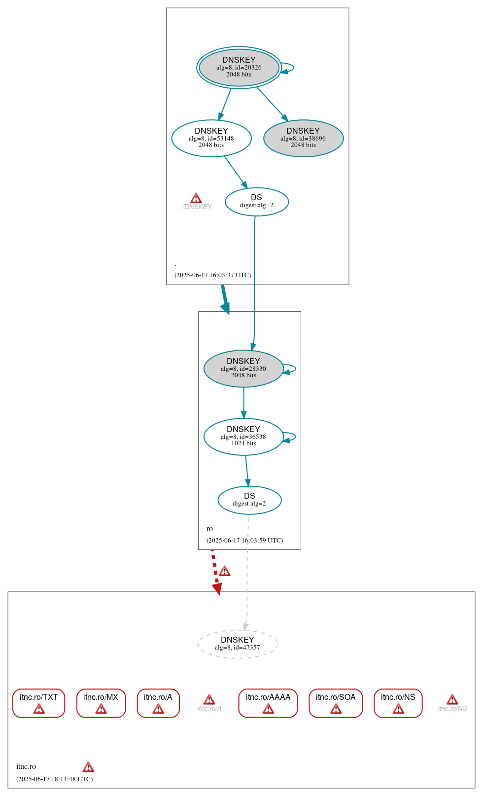
DNSSEC Authentication Chain

RRset statusRRset status

Bogus (6)
  • itnc.ro/A
  • itnc.ro/AAAA
  • itnc.ro/MX
  • itnc.ro/NS
  • itnc.ro/SOA
  • itnc.ro/TXT

DNSKEY/DS/NSEC statusDNSKEY/DS/NSEC status

Secure (7)
  • ./DNSKEY (alg 8, id 20326)
  • ./DNSKEY (alg 8, id 38696)
  • ./DNSKEY (alg 8, id 53148)
  • itnc.ro/DS (alg 8, id 47357)
  • ro/DNSKEY (alg 8, id 28330)
  • ro/DNSKEY (alg 8, id 36538)
  • ro/DS (alg 8, id 28330)
Non_existent (1)
  • itnc.ro/DNSKEY (alg 8, id 47357)

Delegation statusDelegation status

Bogus (1)
  • ro to itnc.ro
Secure (1)
  • . to ro

NoticesNotices

Errors (18)
  • ./DNSKEY: The response had an invalid RCODE (SERVFAIL). See RFC 1035, Sec. 4.1.1. (2001:500:a8::e, UDP_-_EDNS0_512_D_KN)
  • itnc.ro zone: The server(s) were not responsive to queries over UDP. See RFC 1035, Sec. 4.2. (2a02:a58:8040:6700:7285:c2ff:fe8f:57c4)
  • itnc.ro/A: No RRSIG covering the RRset was returned in the response. See RFC 4035, Sec. 3.1.1. (90.84.237.182, UDP_-_EDNS0_4096_D_KN)
  • itnc.ro/A: No response was received from the server over UDP (tried 12 times). See RFC 1035, Sec. 4.2. (2a02:a58:8040:6700:7285:c2ff:fe8f:57c4, UDP_-_NOEDNS_)
  • itnc.ro/AAAA: No RRSIG covering the RRset was returned in the response. See RFC 4035, Sec. 3.1.1. (90.84.237.182, UDP_-_EDNS0_4096_D_KN)
  • itnc.ro/MX: No RRSIG covering the RRset was returned in the response. See RFC 4035, Sec. 3.1.1. (90.84.237.182, UDP_-_EDNS0_4096_D_KN, UDP_-_EDNS0_512_D_KN)
  • itnc.ro/NS: No RRSIG covering the RRset was returned in the response. See RFC 4035, Sec. 3.1.1. (90.84.237.182, UDP_-_EDNS0_4096_D_KN)
  • itnc.ro/NS: No response was received from the server over UDP (tried 12 times). See RFC 1035, Sec. 4.2. (2a02:a58:8040:6700:7285:c2ff:fe8f:57c4, UDP_-_NOEDNS_)
  • itnc.ro/SOA: No RRSIG covering the RRset was returned in the response. See RFC 4035, Sec. 3.1.1. (90.84.237.182, TCP_-_EDNS0_4096_D_N, UDP_-_EDNS0_4096_D_KN, UDP_-_EDNS0_4096_D_KN_0x20)
  • itnc.ro/TXT: No RRSIG covering the RRset was returned in the response. See RFC 4035, Sec. 3.1.1. (90.84.237.182, UDP_-_EDNS0_4096_D_KN)
  • ro to itnc.ro: No valid RRSIGs made by a key corresponding to a DS RR were found covering the DNSKEY RRset, resulting in no secure entry point (SEP) into the zone. See RFC 4035, Sec. 2.2, RFC 6840, Sec. 5.11. (90.84.237.182, UDP_-_EDNS0_4096_D_KN, UDP_-_EDNS0_512_D_KN)
  • ro to itnc.ro: The DS RRset for the zone included algorithm 8 (RSASHA256), but no DS RR matched a DNSKEY with algorithm 8 that signs the zone's DNSKEY RRset. See RFC 4035, Sec. 2.2, RFC 6840, Sec. 5.11. (90.84.237.182, UDP_-_EDNS0_4096_D_KN, UDP_-_EDNS0_512_D_KN)
  • itnc.ro/NSEC3PARAM has errors; select the "Denial of existence" DNSSEC option to see them.
  • itnc.ro/CDS has errors; select the "Denial of existence" DNSSEC option to see them.
  • e2vai.564ri.itnc.ro/A has errors; select the "Denial of existence" DNSSEC option to see them.
  • itnc.ro/CNAME has errors; select the "Denial of existence" DNSSEC option to see them.
  • itnc.ro/DNSKEY has errors; select the "Denial of existence" DNSSEC option to see them.
  • itnc.ro/CDNSKEY has errors; select the "Denial of existence" DNSSEC option to see them.
Warnings (1)
  • ro to itnc.ro: Authoritative AAAA records exist for ns.itnc.ro, but there are no corresponding AAAA glue records. See RFC 1034, Sec. 4.2.2.

DNSKEY legend

Full legend
SEP bit setSEP bit set
Revoke bit setRevoke bit set
Trust anchorTrust anchor
Download: png | svg
Warning JavaScript is required to make the graph below interactive.
DNSSEC authentication graph