View on GitHub

DNSViz: A DNS visualization tool

isu.edu

Updated: 2025-12-04 01:39:57 UTC (13 days ago) Update now
« Previous analysis | Next analysis »
DNSSEC options (hide)
  1. |?|
  2. |?|
  3. |?|
  4. |?|
  5. |?|
  6. |?|
  7. |?|
  8. |?|
  9. |?|
  10. |?|
Notices
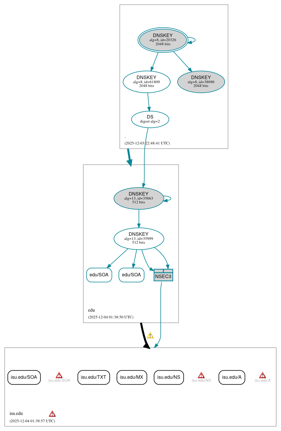
DNSSEC Authentication Chain

RRset statusRRset status

Insecure (5)
  • isu.edu/A
  • isu.edu/MX
  • isu.edu/NS
  • isu.edu/SOA
  • isu.edu/TXT
Secure (2)
  • edu/SOA
  • edu/SOA

DNSKEY/DS/NSEC statusDNSKEY/DS/NSEC status

Secure (7)
  • ./DNSKEY (alg 8, id 20326)
  • ./DNSKEY (alg 8, id 38696)
  • ./DNSKEY (alg 8, id 61809)
  • NSEC3 proving non-existence of isu.edu/DS
  • edu/DNSKEY (alg 13, id 35663)
  • edu/DNSKEY (alg 13, id 35999)
  • edu/DS (alg 13, id 35663)

Delegation statusDelegation status

Insecure (1)
  • edu to isu.edu
Secure (1)
  • . to edu

NoticesNotices

Errors (5)
  • isu.edu zone: The server(s) were not responsive to queries over TCP. See RFC 1035, Sec. 4.2. (134.50.57.57, 134.50.254.5)
  • isu.edu zone: The server(s) were not responsive to queries over UDP. See RFC 1035, Sec. 4.2. (2604:9740:2200:5057::57)
  • isu.edu/A: No response was received from the server over UDP (tried 12 times). See RFC 1035, Sec. 4.2. (2604:9740:2200:5057::57, UDP_-_NOEDNS_)
  • isu.edu/NS: No response was received from the server over UDP (tried 12 times). See RFC 1035, Sec. 4.2. (2604:9740:2200:5057::57, UDP_-_NOEDNS_)
  • isu.edu/SOA: No response was received from the server over TCP (tried 3 times). See RFC 1035, Sec. 4.2. (134.50.57.57, 134.50.254.5, TCP_-_EDNS0_4096_D_N)
Warnings (1)
  • edu to isu.edu: Authoritative AAAA records exist for alias.netel.isu.edu, but there are no corresponding AAAA glue records. See RFC 1034, Sec. 4.2.2.

DNSKEY legend

Full legend
SEP bit setSEP bit set
Revoke bit setRevoke bit set
Trust anchorTrust anchor
Download: png | svg
Warning JavaScript is required to make the graph below interactive.
DNSSEC authentication graph