View on GitHub

DNSViz: A DNS visualization tool

isoc.org

Updated: 2025-10-18 08:48:19 UTC (47 days ago) Update now
« Previous analysis | Next analysis »
DNSSEC options (hide)
  1. |?|
  2. |?|
  3. |?|
  4. |?|
  5. |?|
  6. |?|
  7. |?|
  8. |?|
  9. |?|
  10. |?|
Notices
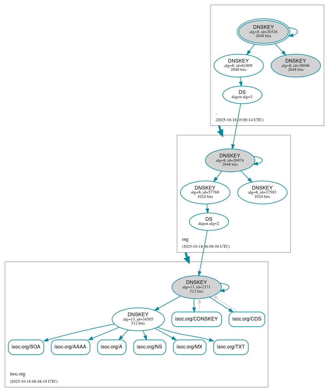
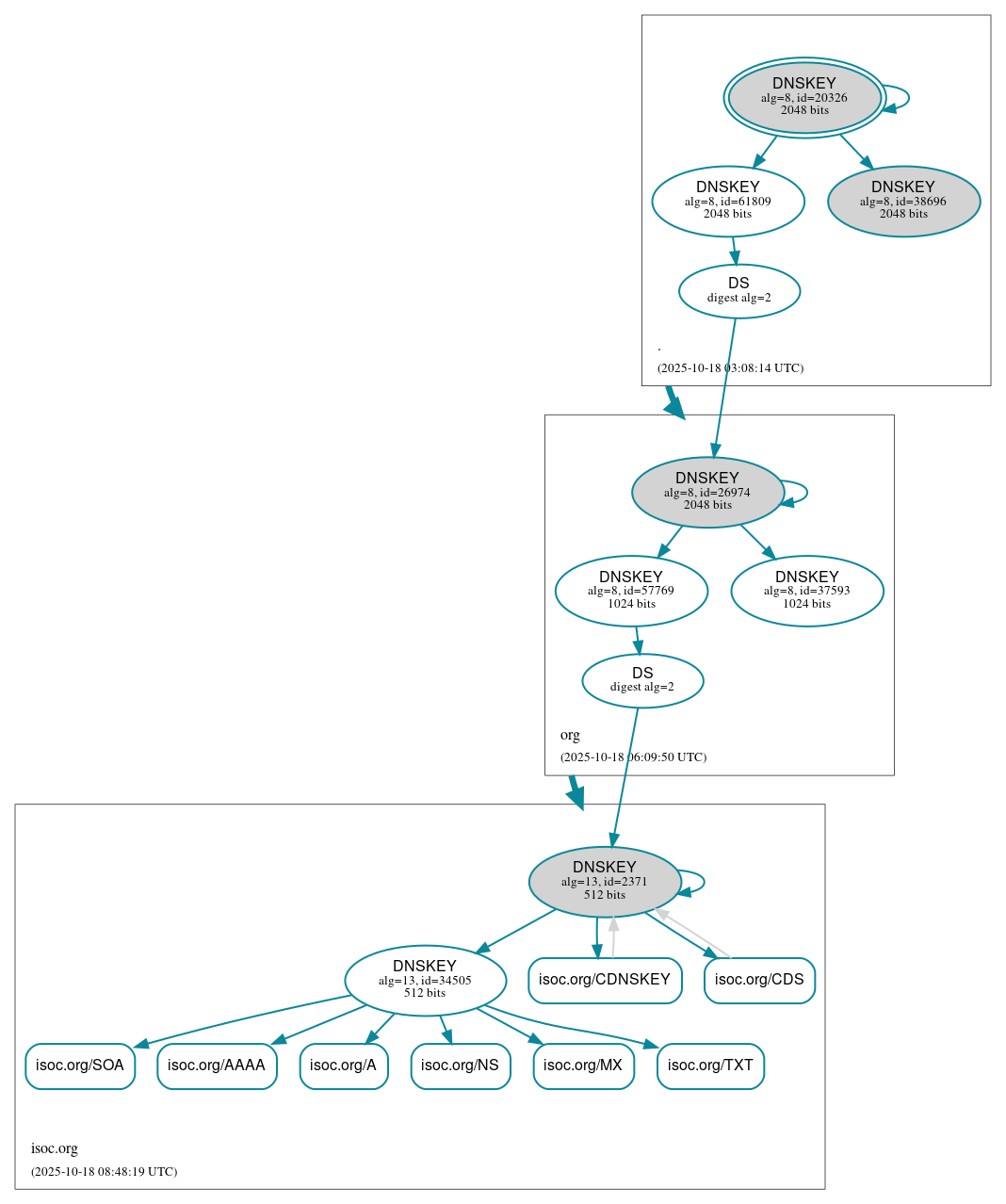
DNSSEC Authentication Chain

RRset statusRRset status

Secure (8)
  • isoc.org/A
  • isoc.org/AAAA
  • isoc.org/CDNSKEY
  • isoc.org/CDS
  • isoc.org/MX
  • isoc.org/NS
  • isoc.org/SOA
  • isoc.org/TXT

DNSKEY/DS/NSEC statusDNSKEY/DS/NSEC status

Secure (10)
  • ./DNSKEY (alg 8, id 20326)
  • ./DNSKEY (alg 8, id 38696)
  • ./DNSKEY (alg 8, id 61809)
  • isoc.org/DNSKEY (alg 13, id 2371)
  • isoc.org/DNSKEY (alg 13, id 34505)
  • isoc.org/DS (alg 13, id 2371)
  • org/DNSKEY (alg 8, id 26974)
  • org/DNSKEY (alg 8, id 37593)
  • org/DNSKEY (alg 8, id 57769)
  • org/DS (alg 8, id 26974)

Delegation statusDelegation status

Secure (2)
  • . to org
  • org to isoc.org

DNSKEY legend

Full legend
SEP bit setSEP bit set
Revoke bit setRevoke bit set
Trust anchorTrust anchor
Download: png | svg
Warning JavaScript is required to make the graph below interactive.
DNSSEC authentication graph