View on GitHub

DNSViz: A DNS visualization tool

isc.org

Updated: 2025-11-20 23:12:29 UTC (18 days ago) Update now
« Previous analysis | Next analysis »
DNSSEC options (hide)
  1. |?|
  2. |?|
  3. |?|
  4. |?|
  5. |?|
  6. |?|
  7. |?|
  8. |?|
  9. |?|
  10. |?|
Notices
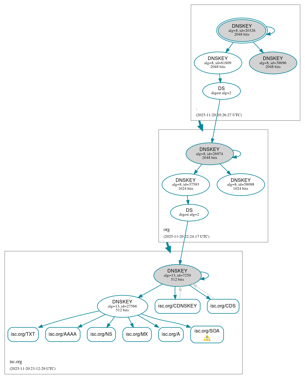
DNSSEC Authentication Chain

RRset statusRRset status

Secure (8)
  • isc.org/A
  • isc.org/AAAA
  • isc.org/CDNSKEY
  • isc.org/CDS
  • isc.org/MX
  • isc.org/NS
  • isc.org/SOA
  • isc.org/TXT

DNSKEY/DS/NSEC statusDNSKEY/DS/NSEC status

Secure (10)
  • ./DNSKEY (alg 8, id 20326)
  • ./DNSKEY (alg 8, id 38696)
  • ./DNSKEY (alg 8, id 61809)
  • isc.org/DNSKEY (alg 13, id 27566)
  • isc.org/DNSKEY (alg 13, id 7250)
  • isc.org/DS (alg 13, id 7250)
  • org/DNSKEY (alg 8, id 26974)
  • org/DNSKEY (alg 8, id 37593)
  • org/DNSKEY (alg 8, id 58098)
  • org/DS (alg 8, id 26974)

Delegation statusDelegation status

Secure (2)
  • . to org
  • org to isc.org

NoticesNotices

Warnings (1)
  • isc.org/SOA: No response was received until the UDP payload size was decreased, indicating that the server might be attempting to send a payload that exceeds the path maximum transmission unit (PMTU) size. See RFC 6891, Sec. 6.2.6. (199.6.1.52, UDP_-_EDNS0_4096_D_KN_0x20)

DNSKEY legend

Full legend
SEP bit setSEP bit set
Revoke bit setRevoke bit set
Trust anchorTrust anchor
Download: png | svg
Warning JavaScript is required to make the graph below interactive.
DNSSEC authentication graph