View on GitHub

DNSViz: A DNS visualization tool

ipfire.org

Updated: 2025-05-24 03:15:56 UTC (203 days ago) Update now
« Previous analysis | Next analysis »
DNSSEC options (hide)
  1. |?|
  2. |?|
  3. |?|
  4. |?|
  5. |?|
  6. |?|
  7. |?|
  8. |?|
  9. |?|
  10. |?|
Notices
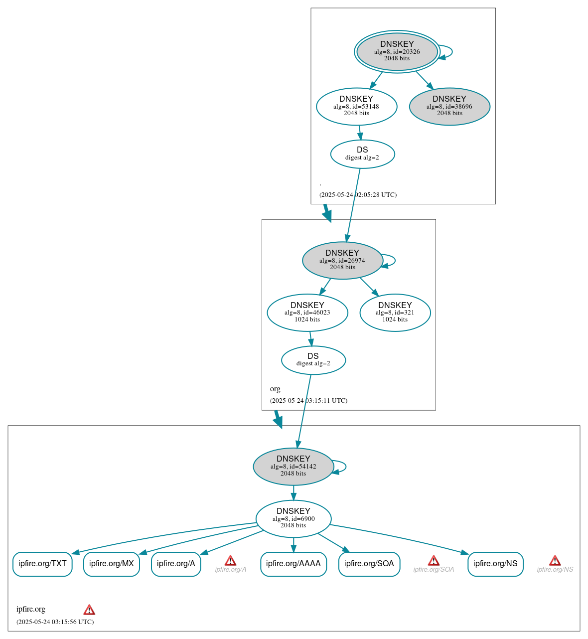
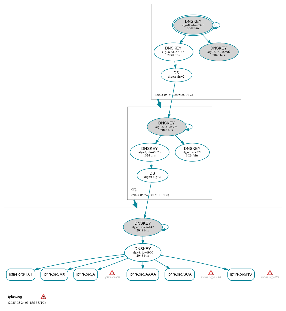
DNSSEC Authentication Chain

RRset statusRRset status

Secure (6)
  • ipfire.org/A
  • ipfire.org/AAAA
  • ipfire.org/MX
  • ipfire.org/NS
  • ipfire.org/SOA
  • ipfire.org/TXT

DNSKEY/DS/NSEC statusDNSKEY/DS/NSEC status

Secure (10)
  • ./DNSKEY (alg 8, id 20326)
  • ./DNSKEY (alg 8, id 38696)
  • ./DNSKEY (alg 8, id 53148)
  • ipfire.org/DNSKEY (alg 8, id 54142)
  • ipfire.org/DNSKEY (alg 8, id 6900)
  • ipfire.org/DS (alg 8, id 54142)
  • org/DNSKEY (alg 8, id 26974)
  • org/DNSKEY (alg 8, id 321)
  • org/DNSKEY (alg 8, id 46023)
  • org/DS (alg 8, id 26974)

Delegation statusDelegation status

Secure (2)
  • . to org
  • org to ipfire.org

NoticesNotices

Errors (5)
  • ipfire.org zone: The server(s) were not responsive to queries over TCP. See RFC 1035, Sec. 4.2. (2001:678:b28::53)
  • ipfire.org zone: The server(s) were not responsive to queries over UDP. See RFC 1035, Sec. 4.2. (2a04:c47:e00:7d77:500:1:0:1)
  • ipfire.org/A: No response was received from the server over UDP (tried 12 times). See RFC 1035, Sec. 4.2. (2a04:c47:e00:7d77:500:1:0:1, UDP_-_NOEDNS_)
  • ipfire.org/NS: No response was received from the server over UDP (tried 12 times). See RFC 1035, Sec. 4.2. (2a04:c47:e00:7d77:500:1:0:1, UDP_-_NOEDNS_)
  • ipfire.org/SOA: No response was received from the server over TCP (tried 3 times). See RFC 1035, Sec. 4.2. (2001:678:b28::53, TCP_-_EDNS0_4096_D_N)

DNSKEY legend

Full legend
SEP bit setSEP bit set
Revoke bit setRevoke bit set
Trust anchorTrust anchor
Download: png | svg
Warning JavaScript is required to make the graph below interactive.
DNSSEC authentication graph