View on GitHub

DNSViz: A DNS visualization tool

idp.iamfas.belgium.be

Updated: 2025-04-21 16:35:19 UTC (242 days ago) Update now
« Previous analysis | Next analysis »
DNSSEC options (hide)
  1. |?|
  2. |?|
  3. |?|
  4. |?|
  5. |?|
  6. |?|
  7. |?|
  8. |?|
  9. |?|
  10. |?|
Notices
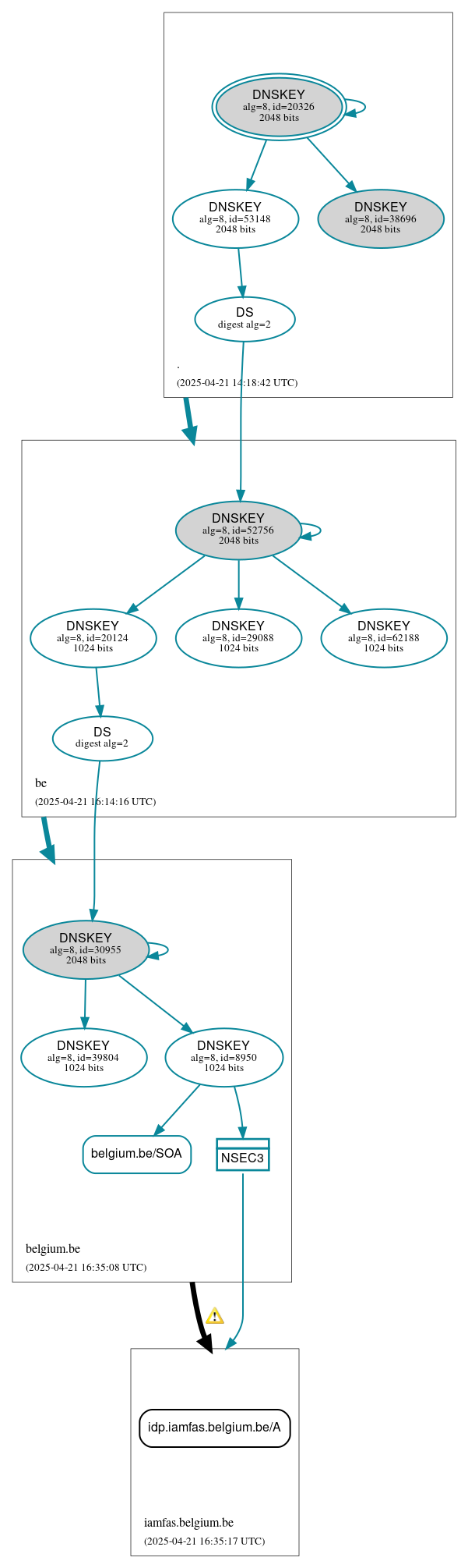
DNSSEC Authentication Chain

RRset statusRRset status

Insecure (1)
  • idp.iamfas.belgium.be/A
Secure (1)
  • belgium.be/SOA

DNSKEY/DS/NSEC statusDNSKEY/DS/NSEC status

Secure (13)
  • ./DNSKEY (alg 8, id 20326)
  • ./DNSKEY (alg 8, id 38696)
  • ./DNSKEY (alg 8, id 53148)
  • NSEC3 proving non-existence of iamfas.belgium.be/DS
  • be/DNSKEY (alg 8, id 20124)
  • be/DNSKEY (alg 8, id 29088)
  • be/DNSKEY (alg 8, id 52756)
  • be/DNSKEY (alg 8, id 62188)
  • be/DS (alg 8, id 52756)
  • belgium.be/DNSKEY (alg 8, id 30955)
  • belgium.be/DNSKEY (alg 8, id 39804)
  • belgium.be/DNSKEY (alg 8, id 8950)
  • belgium.be/DS (alg 8, id 30955)

Delegation statusDelegation status

Insecure (1)
  • belgium.be to iamfas.belgium.be
Secure (2)
  • . to be
  • be to belgium.be

NoticesNotices

Warnings (1)
  • belgium.be to iamfas.belgium.be: The following NS name(s) were found in the authoritative NS RRset, but not in the delegation NS RRset (i.e., in the belgium.be zone): dnsinterc.fediap.eu See RFC 1034, Sec. 4.2.2.

DNSKEY legend

Full legend
SEP bit setSEP bit set
Revoke bit setRevoke bit set
Trust anchorTrust anchor
Download: png | svg
Warning JavaScript is required to make the graph below interactive.
DNSSEC authentication graph