View on GitHub

DNSViz: A DNS visualization tool

gsu.edu

DNSSEC options (hide)
  1. |?|
  2. |?|
  3. |?|
  4. |?|
  5. |?|
  6. |?|
  7. |?|
  8. |?|
  9. |?|
  10. |?|
Notices
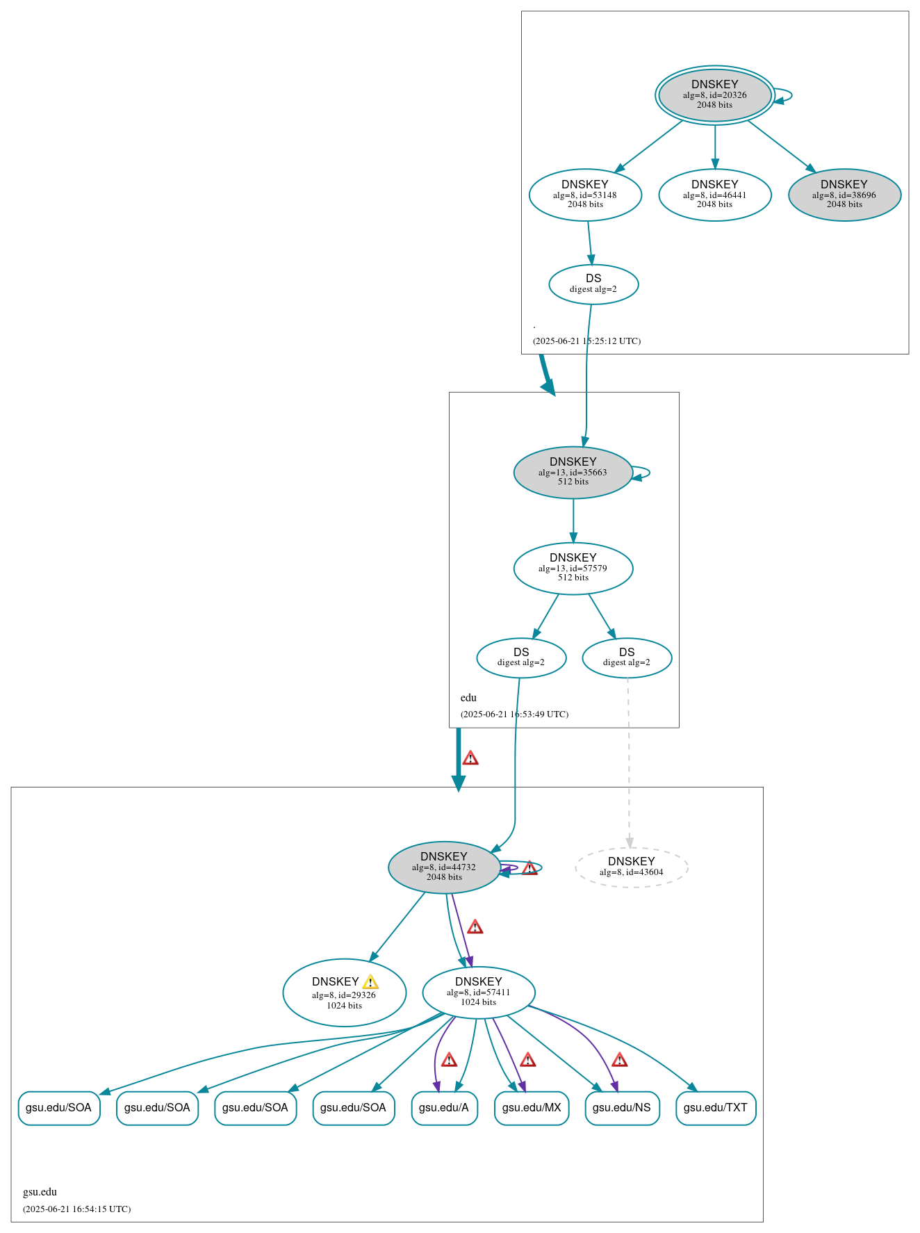
DNSSEC Authentication Chain

RRset statusRRset status

Secure (8)
  • gsu.edu/A
  • gsu.edu/MX
  • gsu.edu/NS
  • gsu.edu/SOA
  • gsu.edu/SOA
  • gsu.edu/SOA
  • gsu.edu/SOA
  • gsu.edu/TXT

DNSKEY/DS/NSEC statusDNSKEY/DS/NSEC status

Secure (12)
  • ./DNSKEY (alg 8, id 20326)
  • ./DNSKEY (alg 8, id 38696)
  • ./DNSKEY (alg 8, id 46441)
  • ./DNSKEY (alg 8, id 53148)
  • edu/DNSKEY (alg 13, id 35663)
  • edu/DNSKEY (alg 13, id 57579)
  • edu/DS (alg 13, id 35663)
  • gsu.edu/DNSKEY (alg 8, id 29326)
  • gsu.edu/DNSKEY (alg 8, id 44732)
  • gsu.edu/DNSKEY (alg 8, id 57411)
  • gsu.edu/DS (alg 8, id 43604)
  • gsu.edu/DS (alg 8, id 44732)
Non_existent (1)
  • gsu.edu/DNSKEY (alg 8, id 43604)

Delegation statusDelegation status

Secure (2)
  • . to edu
  • edu to gsu.edu

NoticesNotices

Errors (13)
  • RRSIG gsu.edu/A alg 8, id 57411: The Signature Expiration field of the RRSIG RR (2025-06-18 11:25:42+00:00) is 3 days in the past. See RFC 4035, Sec. 5.3.1.
  • RRSIG gsu.edu/DNSKEY alg 8, id 44732: The Signature Expiration field of the RRSIG RR (2025-06-20 07:59:06+00:00) is 1 day in the past. See RFC 4035, Sec. 5.3.1.
  • RRSIG gsu.edu/DNSKEY alg 8, id 44732: The Signature Expiration field of the RRSIG RR (2025-06-20 07:59:06+00:00) is 1 day in the past. See RFC 4035, Sec. 5.3.1.
  • RRSIG gsu.edu/MX alg 8, id 57411: The Signature Expiration field of the RRSIG RR (2025-06-18 11:52:11+00:00) is 3 days in the past. See RFC 4035, Sec. 5.3.1.
  • RRSIG gsu.edu/NS alg 8, id 57411: The Signature Expiration field of the RRSIG RR (2025-06-18 11:39:40+00:00) is 3 days in the past. See RFC 4035, Sec. 5.3.1.
  • edu to gsu.edu: No valid RRSIGs made by a key corresponding to a DS RR were found covering the DNSKEY RRset, resulting in no secure entry point (SEP) into the zone. See RFC 4035, Sec. 2.2, RFC 6840, Sec. 5.11. (131.144.4.9, 131.144.4.10, 198.72.72.10, 198.72.72.11, UDP_-_EDNS0_4096_D_KN)
  • gsu.edu/CNAME has errors; select the "Denial of existence" DNSSEC option to see them.
  • gsu.edu/CDNSKEY has errors; select the "Denial of existence" DNSSEC option to see them.
  • a1qid.uxicp.gsu.edu/A has errors; select the "Denial of existence" DNSSEC option to see them.
  • gsu.edu/DNSKEY has errors; select the "Denial of existence" DNSSEC option to see them.
  • gsu.edu/CDS has errors; select the "Denial of existence" DNSSEC option to see them.
  • gsu.edu/AAAA has errors; select the "Denial of existence" DNSSEC option to see them.
  • gsu.edu/NSEC3PARAM has errors; select the "Denial of existence" DNSSEC option to see them.
Warnings (1)
  • gsu.edu/DNSKEY (alg 8, id 29326): The DNSKEY RR was not found in the DNSKEY RRset returned by one or more servers. (131.144.4.9, 131.144.4.10, 198.72.72.10, 198.72.72.11, UDP_-_EDNS0_4096_D_KN)

DNSKEY legend

Full legend
SEP bit setSEP bit set
Revoke bit setRevoke bit set
Trust anchorTrust anchor
Download: png | svg
Warning JavaScript is required to make the graph below interactive.
DNSSEC authentication graph