View on GitHub

DNSViz: A DNS visualization tool

govmu.org

Updated: 2025-09-05 01:38:29 UTC (114 days ago) Update now
« Previous analysis | Next analysis »
DNSSEC options (hide)
  1. |?|
  2. |?|
  3. |?|
  4. |?|
  5. |?|
  6. |?|
  7. |?|
  8. |?|
  9. |?|
  10. |?|
Notices
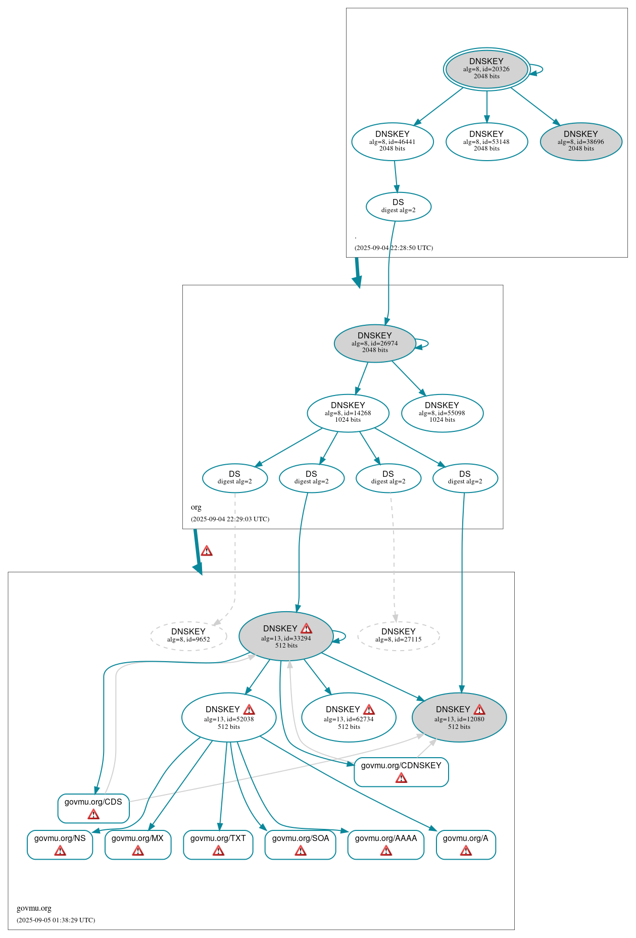
DNSSEC Authentication Chain

RRset statusRRset status

Secure (8)
  • govmu.org/A
  • govmu.org/AAAA
  • govmu.org/CDNSKEY
  • govmu.org/CDS
  • govmu.org/MX
  • govmu.org/NS
  • govmu.org/SOA
  • govmu.org/TXT

DNSKEY/DS/NSEC statusDNSKEY/DS/NSEC status

Secure (16)
  • ./DNSKEY (alg 8, id 20326)
  • ./DNSKEY (alg 8, id 38696)
  • ./DNSKEY (alg 8, id 46441)
  • ./DNSKEY (alg 8, id 53148)
  • govmu.org/DNSKEY (alg 13, id 12080)
  • govmu.org/DNSKEY (alg 13, id 33294)
  • govmu.org/DNSKEY (alg 13, id 52038)
  • govmu.org/DNSKEY (alg 13, id 62734)
  • govmu.org/DS (alg 13, id 12080)
  • govmu.org/DS (alg 13, id 33294)
  • govmu.org/DS (alg 8, id 27115)
  • govmu.org/DS (alg 8, id 9652)
  • org/DNSKEY (alg 8, id 14268)
  • org/DNSKEY (alg 8, id 26974)
  • org/DNSKEY (alg 8, id 55098)
  • org/DS (alg 8, id 26974)
Non_existent (2)
  • govmu.org/DNSKEY (alg 8, id 27115)
  • govmu.org/DNSKEY (alg 8, id 9652)

Delegation statusDelegation status

Secure (2)
  • . to org
  • org to govmu.org

NoticesNotices

Errors (17)
  • govmu.org/A: The DS RRset for the zone included algorithm 8 (RSASHA256), but no RRSIG with algorithm 8 covering the RRset was returned in the response. See RFC 4035, Sec. 2.2, RFC 6840, Sec. 5.11. (97.74.111.55, 173.201.79.55, 2603:5:21f2::37, 2603:5:22f2::37, UDP_-_EDNS0_4096_D_KN)
  • govmu.org/AAAA: The DS RRset for the zone included algorithm 8 (RSASHA256), but no RRSIG with algorithm 8 covering the RRset was returned in the response. See RFC 4035, Sec. 2.2, RFC 6840, Sec. 5.11. (97.74.111.55, 173.201.79.55, 2603:5:21f2::37, 2603:5:22f2::37, UDP_-_EDNS0_4096_D_KN)
  • govmu.org/CDNSKEY: The DS RRset for the zone included algorithm 8 (RSASHA256), but no RRSIG with algorithm 8 covering the RRset was returned in the response. See RFC 4035, Sec. 2.2, RFC 6840, Sec. 5.11. (97.74.111.55, 173.201.79.55, 2603:5:21f2::37, 2603:5:22f2::37, UDP_-_EDNS0_4096_D_KN)
  • govmu.org/CDS: The DS RRset for the zone included algorithm 8 (RSASHA256), but no RRSIG with algorithm 8 covering the RRset was returned in the response. See RFC 4035, Sec. 2.2, RFC 6840, Sec. 5.11. (97.74.111.55, 173.201.79.55, 2603:5:21f2::37, 2603:5:22f2::37, UDP_-_EDNS0_4096_D_KN)
  • govmu.org/DNSKEY (alg 13, id 12080): The DS RRset for the zone included algorithm 8 (RSASHA256), but no RRSIG with algorithm 8 covering the RRset was returned in the response. See RFC 4035, Sec. 2.2, RFC 6840, Sec. 5.11. (97.74.111.55, 173.201.79.55, 2603:5:21f2::37, 2603:5:22f2::37, UDP_-_EDNS0_4096_D_KN)
  • govmu.org/DNSKEY (alg 13, id 33294): The DS RRset for the zone included algorithm 8 (RSASHA256), but no RRSIG with algorithm 8 covering the RRset was returned in the response. See RFC 4035, Sec. 2.2, RFC 6840, Sec. 5.11. (97.74.111.55, 173.201.79.55, 2603:5:21f2::37, 2603:5:22f2::37, UDP_-_EDNS0_4096_D_KN)
  • govmu.org/DNSKEY (alg 13, id 52038): The DS RRset for the zone included algorithm 8 (RSASHA256), but no RRSIG with algorithm 8 covering the RRset was returned in the response. See RFC 4035, Sec. 2.2, RFC 6840, Sec. 5.11. (97.74.111.55, 173.201.79.55, 2603:5:21f2::37, 2603:5:22f2::37, UDP_-_EDNS0_4096_D_KN)
  • govmu.org/DNSKEY (alg 13, id 62734): The DS RRset for the zone included algorithm 8 (RSASHA256), but no RRSIG with algorithm 8 covering the RRset was returned in the response. See RFC 4035, Sec. 2.2, RFC 6840, Sec. 5.11. (97.74.111.55, 173.201.79.55, 2603:5:21f2::37, 2603:5:22f2::37, UDP_-_EDNS0_4096_D_KN)
  • govmu.org/MX: The DS RRset for the zone included algorithm 8 (RSASHA256), but no RRSIG with algorithm 8 covering the RRset was returned in the response. See RFC 4035, Sec. 2.2, RFC 6840, Sec. 5.11. (97.74.111.55, 173.201.79.55, 2603:5:21f2::37, 2603:5:22f2::37, UDP_-_EDNS0_4096_D_KN, UDP_-_EDNS0_512_D_KN)
  • govmu.org/NS: The DS RRset for the zone included algorithm 8 (RSASHA256), but no RRSIG with algorithm 8 covering the RRset was returned in the response. See RFC 4035, Sec. 2.2, RFC 6840, Sec. 5.11. (97.74.111.55, 173.201.79.55, 2603:5:21f2::37, 2603:5:22f2::37, UDP_-_EDNS0_4096_D_KN)
  • govmu.org/SOA: The DS RRset for the zone included algorithm 8 (RSASHA256), but no RRSIG with algorithm 8 covering the RRset was returned in the response. See RFC 4035, Sec. 2.2, RFC 6840, Sec. 5.11. (97.74.111.55, 173.201.79.55, 2603:5:21f2::37, 2603:5:22f2::37, TCP_-_EDNS0_4096_D_N, UDP_-_EDNS0_4096_D_KN, UDP_-_EDNS0_4096_D_KN_0x20)
  • govmu.org/TXT: The DS RRset for the zone included algorithm 8 (RSASHA256), but no RRSIG with algorithm 8 covering the RRset was returned in the response. See RFC 4035, Sec. 2.2, RFC 6840, Sec. 5.11. (97.74.111.55, 173.201.79.55, 2603:5:21f2::37, 2603:5:22f2::37, UDP_-_EDNS0_4096_D_KN)
  • org to govmu.org: The DS RRset for the zone included algorithm 8 (RSASHA256), but no DS RR matched a DNSKEY with algorithm 8 that signs the zone's DNSKEY RRset. See RFC 4035, Sec. 2.2, RFC 6840, Sec. 5.11. (97.74.111.55, 173.201.79.55, 2603:5:21f2::37, 2603:5:22f2::37, UDP_-_EDNS0_4096_D_KN)
  • govmu.org/NSEC3PARAM has errors; select the "Denial of existence" DNSSEC option to see them.
  • 0n5zq.y386o.govmu.org/A has errors; select the "Denial of existence" DNSSEC option to see them.
  • govmu.org/DNSKEY has errors; select the "Denial of existence" DNSSEC option to see them.
  • govmu.org/CNAME has errors; select the "Denial of existence" DNSSEC option to see them.
Warnings (2)
  • govmu.org/CDNSKEY: The contents of the DS RRset are inconsistent with those of the CDNSKEY RRset. See RFC 7344, Sec. 3, RFC 7344, Sec. 5.
  • govmu.org/CDS: The contents of the DS RRset are inconsistent with those of the CDS RRset. See RFC 7344, Sec. 3, RFC 7344, Sec. 5.

DNSKEY legend

Full legend
SEP bit setSEP bit set
Revoke bit setRevoke bit set
Trust anchorTrust anchor
Download: png | svg
Warning JavaScript is required to make the graph below interactive.
DNSSEC authentication graph