View on GitHub

DNSViz: A DNS visualization tool

gov.ru

DNSSEC options (hide)
  1. |?|
  2. |?|
  3. |?|
  4. |?|
  5. |?|
  6. |?|
  7. |?|
  8. |?|
  9. |?|
  10. |?|
Notices
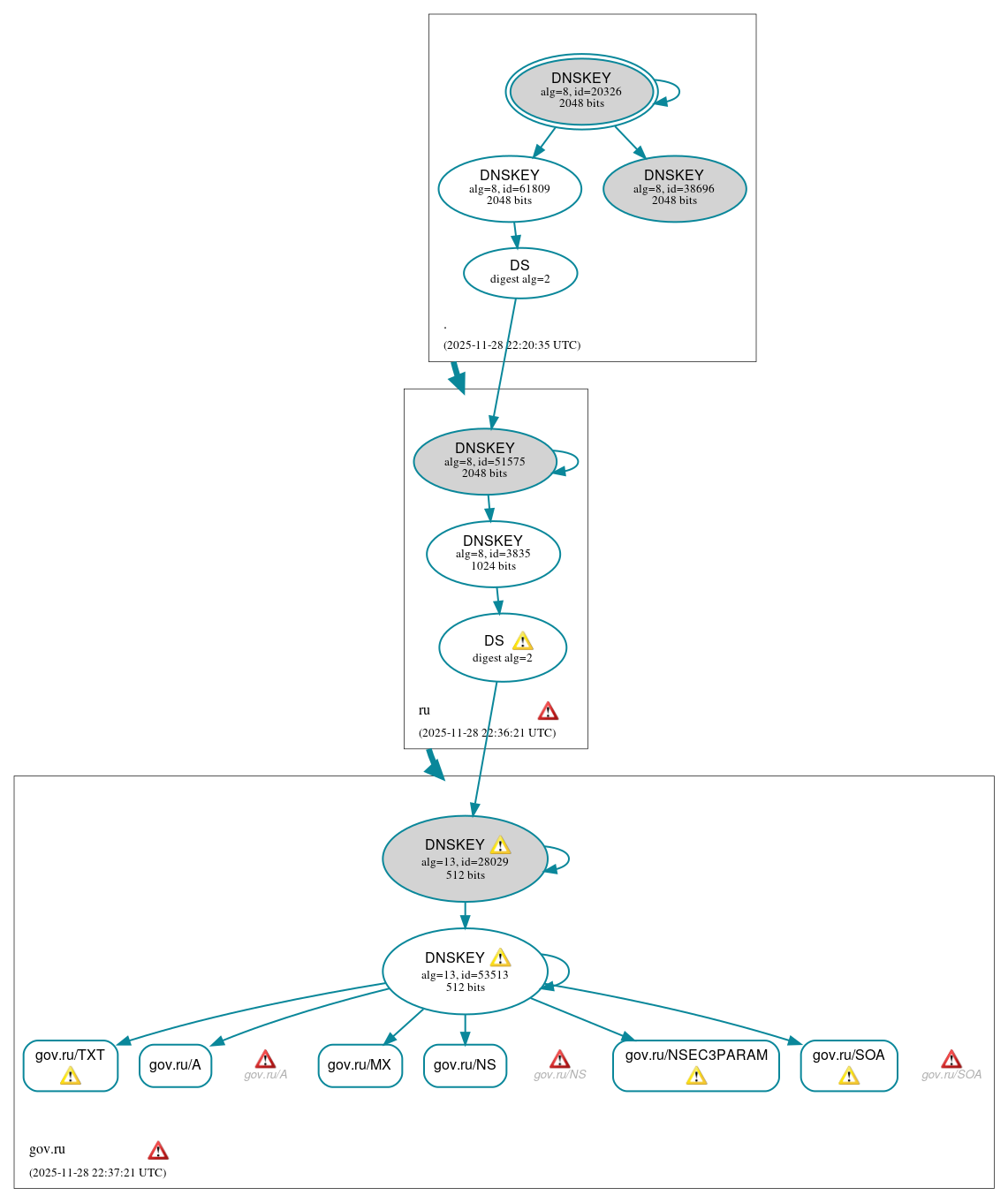
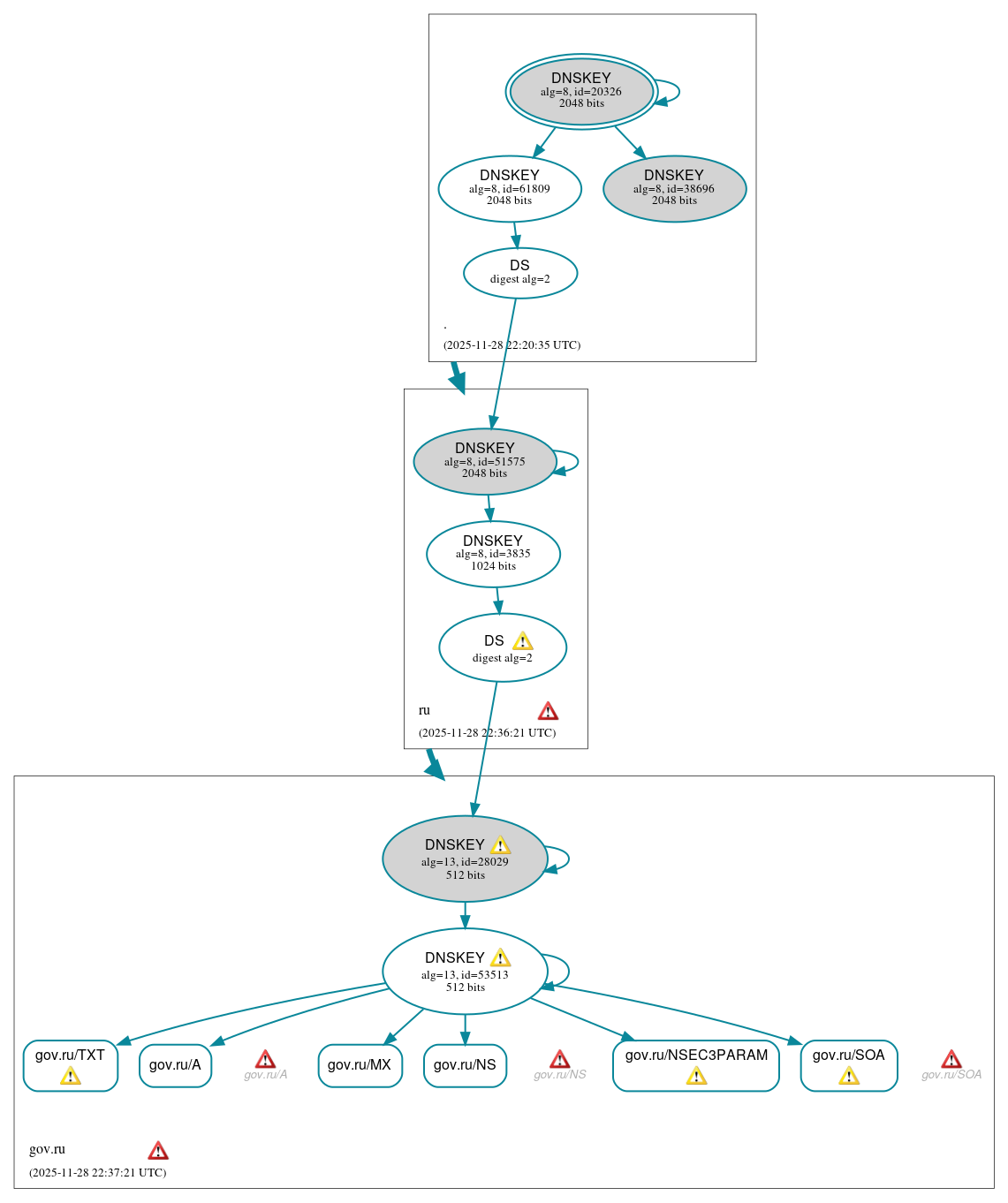
DNSSEC Authentication Chain

RRset statusRRset status

Secure (6)
  • gov.ru/A
  • gov.ru/MX
  • gov.ru/NS
  • gov.ru/NSEC3PARAM
  • gov.ru/SOA
  • gov.ru/TXT

DNSKEY/DS/NSEC statusDNSKEY/DS/NSEC status

Secure (9)
  • ./DNSKEY (alg 8, id 20326)
  • ./DNSKEY (alg 8, id 38696)
  • ./DNSKEY (alg 8, id 61809)
  • gov.ru/DNSKEY (alg 13, id 28029)
  • gov.ru/DNSKEY (alg 13, id 53513)
  • gov.ru/DS (alg 13, id 28029)
  • ru/DNSKEY (alg 8, id 3835)
  • ru/DNSKEY (alg 8, id 51575)
  • ru/DS (alg 8, id 51575)

Delegation statusDelegation status

Secure (2)
  • . to ru
  • ru to gov.ru

NoticesNotices

Errors (11)
  • gov.ru zone: The server(s) were not responsive to queries over TCP. See RFC 1035, Sec. 4.2. (95.173.128.77)
  • gov.ru zone: The server(s) were not responsive to queries over UDP. See RFC 1035, Sec. 4.2. (2001:6d0:ffd5:0:193:232:66:15)
  • gov.ru/A: No response was received from the server over UDP (tried 12 times). See RFC 1035, Sec. 4.2. (2001:6d0:ffd5:0:193:232:66:15, UDP_-_NOEDNS_)
  • gov.ru/NS: No response was received from the server over UDP (tried 12 times). See RFC 1035, Sec. 4.2. (2001:6d0:ffd5:0:193:232:66:15, UDP_-_NOEDNS_)
  • gov.ru/SOA: No response was received from the server over TCP (tried 3 times). See RFC 1035, Sec. 4.2. (95.173.128.77, TCP_-_EDNS0_4096_D_N)
  • ru zone: The server(s) were not responsive to queries over UDP. See RFC 1035, Sec. 4.2. (2001:678:16:0:194:85:252:62, 2001:678:18:0:194:190:124:17)
  • do90i.pegf3.gov.ru/A has errors; select the "Denial of existence" DNSSEC option to see them.
  • gov.ru/AAAA has errors; select the "Denial of existence" DNSSEC option to see them.
  • gov.ru/CDNSKEY has errors; select the "Denial of existence" DNSSEC option to see them.
  • gov.ru/CDS has errors; select the "Denial of existence" DNSSEC option to see them.
  • gov.ru/CNAME has errors; select the "Denial of existence" DNSSEC option to see them.
Warnings (15)
  • gov.ru/DNSKEY (alg 13, id 28029): No response was received until the UDP payload size was decreased, indicating that the server might be attempting to send a payload that exceeds the path maximum transmission unit (PMTU) size. See RFC 6891, Sec. 6.2.6. (193.232.66.15, UDP_-_EDNS0_4096_D_KN)
  • gov.ru/DNSKEY (alg 13, id 53513): No response was received until the UDP payload size was decreased, indicating that the server might be attempting to send a payload that exceeds the path maximum transmission unit (PMTU) size. See RFC 6891, Sec. 6.2.6. (193.232.66.15, UDP_-_EDNS0_4096_D_KN)
  • gov.ru/DS (alg 13, id 28029): No response was received from the server over UDP (tried 6 times) until the COOKIE EDNS option was removed (however, this server appeared to respond legitimately to other queries with the COOKIE EDNS option present). See RFC 6891, Sec. 6.1.2. (194.85.252.62, UDP_-_EDNS0_4096_D_KN)
  • gov.ru/DS (alg 13, id 28029): No response was received from the server over UDP (tried 6 times) until the COOKIE EDNS option was removed (however, this server appeared to respond legitimately to other queries with the COOKIE EDNS option present). See RFC 6891, Sec. 6.1.2. (194.85.252.62, UDP_-_EDNS0_4096_D_KN)
  • gov.ru/NSEC3PARAM: No response was received from the server over UDP (tried 6 times) until the COOKIE EDNS option was removed (however, this server appeared to respond legitimately to other queries with the COOKIE EDNS option present). See RFC 6891, Sec. 6.1.2. (193.232.66.15, UDP_-_EDNS0_4096_D_KN)
  • gov.ru/SOA: No response was received from the server over UDP (tried 6 times) until the COOKIE EDNS option was removed (however, this server appeared to respond legitimately to other queries with the COOKIE EDNS option present). See RFC 6891, Sec. 6.1.2. (193.232.66.15, UDP_-_EDNS0_4096_D_KN_0x20)
  • gov.ru/SOA: No response was received until the UDP payload size was decreased, indicating that the server might be attempting to send a payload that exceeds the path maximum transmission unit (PMTU) size. See RFC 6891, Sec. 6.2.6. (193.232.66.15, UDP_-_EDNS0_4096_D_KN)
  • gov.ru/TXT: No response was received until the UDP payload size was decreased, indicating that the server might be attempting to send a payload that exceeds the path maximum transmission unit (PMTU) size. See RFC 6891, Sec. 6.2.6. (193.232.66.15, UDP_-_EDNS0_4096_D_KN)
  • gov.ru/DNSKEY has warnings; select the "Denial of existence" DNSSEC option to see them.
  • do90i.pegf3.gov.ru/A has warnings; select the "Denial of existence" DNSSEC option to see them.
  • gov.ru/DS has warnings; select the "Denial of existence" DNSSEC option to see them.
  • gov.ru/CNAME has warnings; select the "Denial of existence" DNSSEC option to see them.
  • gov.ru/CDNSKEY has warnings; select the "Denial of existence" DNSSEC option to see them.
  • gov.ru/AAAA has warnings; select the "Denial of existence" DNSSEC option to see them.
  • gov.ru/CDS has warnings; select the "Denial of existence" DNSSEC option to see them.

DNSKEY legend

Full legend
SEP bit setSEP bit set
Revoke bit setRevoke bit set
Trust anchorTrust anchor
Download: png | svg
Warning JavaScript is required to make the graph below interactive.
DNSSEC authentication graph