View on GitHub

DNSViz: A DNS visualization tool

gov.lv

Updated: 2025-10-31 12:04:05 UTC (37 days ago) Update now
« Previous analysis | Next analysis »
DNSSEC options (hide)
  1. |?|
  2. |?|
  3. |?|
  4. |?|
  5. |?|
  6. |?|
  7. |?|
  8. |?|
  9. |?|
  10. |?|
Notices
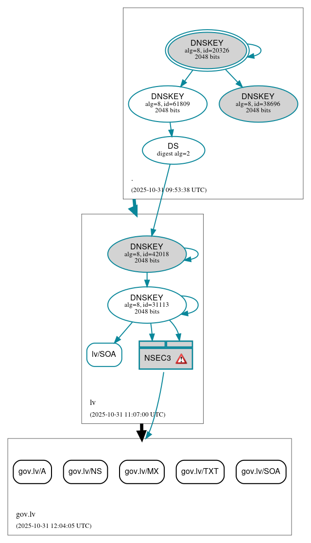
DNSSEC Authentication Chain

RRset statusRRset status

Insecure (5)
  • gov.lv/A
  • gov.lv/MX
  • gov.lv/NS
  • gov.lv/SOA
  • gov.lv/TXT
Secure (1)
  • lv/SOA

DNSKEY/DS/NSEC statusDNSKEY/DS/NSEC status

Secure (7)
  • ./DNSKEY (alg 8, id 20326)
  • ./DNSKEY (alg 8, id 38696)
  • ./DNSKEY (alg 8, id 61809)
  • NSEC3 proving non-existence of gov.lv/DS
  • lv/DNSKEY (alg 8, id 31113)
  • lv/DNSKEY (alg 8, id 42018)
  • lv/DS (alg 8, id 42018)

Delegation statusDelegation status

Insecure (1)
  • lv to gov.lv
Secure (1)
  • . to lv

NoticesNotices

Errors (3)
  • NSEC3 proving non-existence of gov.lv/DS: An iterations count of 0 must be used in NSEC3 records to alleviate computational burdens. See RFC 9276, Sec. 3.1.
  • NSEC3 proving non-existence of gov.lv/DS: An iterations count of 0 must be used in NSEC3 records to alleviate computational burdens. See RFC 9276, Sec. 3.1.
  • gov.lv/DS has errors; select the "Denial of existence" DNSSEC option to see them.
Warnings (3)
  • NSEC3 proving non-existence of gov.lv/DS: The salt value for an NSEC3 record should be empty. See RFC 9276, Sec. 3.1.
  • NSEC3 proving non-existence of gov.lv/DS: The salt value for an NSEC3 record should be empty. See RFC 9276, Sec. 3.1.
  • gov.lv/DS has warnings; select the "Denial of existence" DNSSEC option to see them.

DNSKEY legend

Full legend
SEP bit setSEP bit set
Revoke bit setRevoke bit set
Trust anchorTrust anchor
Download: png | svg
Warning JavaScript is required to make the graph below interactive.
DNSSEC authentication graph